【導讀】差分晶振是一種有源晶體振蕩器,通過將晶體振蕩器中的振蕩信號分成兩個相位相反的輸出信號,并通過差分放大電路進行放大和處理,產生穩定的差分輸出信號。差分晶振具有較好的抗干擾能力,能提供更穩定、更精確的時鐘信號,廣泛應用于通信網絡、數據中心、汽車電子、工業自動化、測試測量、醫療設備等領域。
差分晶振是一種有源晶體振蕩器,通過將晶體振蕩器中的振蕩信號分成兩個相位相反的輸出信號,并通過差分放大電路進行放大和處理,產生穩定的差分輸出信號。差分晶振具有較好的抗干擾能力,能提供更穩定、更精確的時鐘信號,廣泛應用于通信網絡、數據中心、汽車電子、工業自動化、測試測量、醫療設備等領域。

圖1 差分晶振
差分晶振常用輸出模式
1)LVPECL模式
LVPECL (Low Voltage Positive Emitter-Couple Logic,低電壓正發射極耦合邏輯)是主要的差分輸出之一。它通過避免晶體管飽和,實現更快的開關速度,并配備恒定電流源驅動器。由于大電壓擺動(通常為600-1000mV),LVPECL具有卓越的抖動性能,從而輸出低噪聲信號,適用于PON、顯卡、光模塊、智能網卡等。
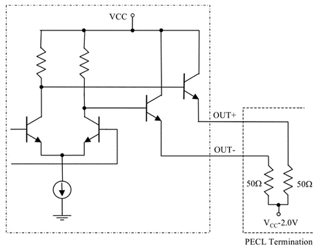
圖2 LVPECL模式輸出結構
LVPECL由PECL(Positive Emitter-Coupled Logic,使用5V電源的正發射極耦合邏輯電路)演變而來。PECL電路的輸出結構包含一個差分對管和一對射隨器。輸出射隨器在正電源范圍內工作,直流電流始終存在,有利于提高開關速度,保持較快的關斷時間。LVPECL的標準輸出是通過50Ω上拉至(VCC-2V)的電平,如圖2所示。
2)LVDS模式
LVDS (Low Voltage Differential Signaling)可同時提供低功耗和低電磁干擾 (EMI)組合,由于電壓擺幅較小(通常為350mV),相比LVPECL差分輸出模式功耗更低,負載阻抗為100Ω的差分線上的電流一般不超過4mA,使其不易受噪聲影響,在音視頻處理器、服務器、路由器和交換機等應用中非常重要。

圖3 LVDS模式輸出結構
LVDS是一種低擺幅的差分信號技術,它使得信號能夠在差分PCB 線對或平衡電纜上以百Mbps的速率傳輸,其低電壓幅度、低電流驅動輸出使其具備低噪聲、低功耗的特性。LVDS標準輸出負載為差分形式,阻抗為100Ω,如圖3所示。
3)HCSL模式
HCSL是一種高速差分信號,通常在較低的電壓水平工作,在90年代末開始用于高速串行計算機擴展總線標準(PCI Express)參考時鐘。其特點包括極低的抖動和功耗,使得該類晶振廣泛應用于系統內部的高速串行通信、時鐘分配和數據通路等對速度、功耗、性能要求高的場景。
圖4 HCSL模式輸出結構
差分晶振的優勢
差分晶振的優勢主要體現在:
1)抗干擾能力高:
差分晶振采用差分方式進行信號生成,在輸入和輸出引腳之間使用差分信號傳輸,對環境中的電磁干擾具有較強的抵抗能力。相對于單端晶振,差分晶振可通過正負極性的相互抵消,削弱噪聲干擾對時鐘信號的影響。
2)時鐘抖動小:
能夠有效減少時鐘信號的抖動,提升信號的穩定性和精度,進而增強系統性能與穩定性。
3)改善時鐘信號傳輸質量:
可以在時鐘信號傳輸過程中提供更高的信號品質,能夠減少共模噪聲的影響,有效降低信號傳輸的損耗和失真,提高信號傳輸的可靠性和穩定性。
4)增加噪聲容限:
可以增加時鐘信號的噪聲容限,提供更大的時鐘信號幅度,降低時鐘信號的失真和抖動,有助于保持信號的完整性和準確性。
差分晶振的應用
差分晶振憑借其優勢,應用于多個領域:
通信系統:應用于無線通信、網絡設備及傳輸系統,確保時鐘信號與頻率參考的穩定性,從而提升數據傳輸的精確性與可靠性。
數據中心設備:服務器與數據存儲等設備中,差分晶振提供精確的時鐘同步與數據傳輸,保障計算機系統的穩定運行與數據準確性。
汽車電子:為發動機控制、車載娛樂與導航系統等提供精確的時鐘與頻率控制,確保汽車電子系統的穩定與可靠。
工業自動化:在工業自動化控制系統中,包括PLC、機器人及傳感器等,差分晶振提供穩定的時鐘信號與精確的時間測量,保證系統的精度與可靠性。
測試測量設備:應用于其中的時鐘、計數器、頻率計等,確保測試結果的準確與穩定。
醫療設備:為時鐘與數據采集電路提供準確穩定的支持,確保醫療數據的準確可靠。
大普技術的差分晶振融合自主研發的先進IC與高品質晶片,不僅性能指標卓越,還依托持續的創新迭代能力,確保技術的先進性和適用的廣泛性。通過精細的電源管理和優化的電路設計,大普差分晶振在保持高性能的同時,實現了成本的有效控制和供應鏈的堅固穩定,為用戶提供極具競爭力的選擇。

圖5 大普技術差分晶振產品系列
在高速數據傳輸領域,數字信號處理器(DSP)的參考時鐘頻點一般為156.25MHz,其內部通過鎖相環(PLL)將此基頻倍頻,生成與數據轉換速率匹配的時鐘信號,同時對差分晶振的應用提出了小型化、低功耗(不超過100mA)等需求。大普面向市場,提供性能優異的解決方案,156.25MHz差分晶振不僅支持3225、2520主流封裝尺寸,而且功耗低至80mA以下,若DSP的電壓擺幅允許,大普還可提供功耗更低的LVDS輸出版本,進一步滿足市場對節能高效產品的需求。
156.25MHz差分晶振在光模塊中的應用
以全面的頻率覆蓋、多樣的輸出選項、卓越的溫控穩定性、低功耗特性和超低抖動表現,大普差分晶振展現出在不同應用場景下的高度靈活性和可靠性,廣泛應用于SONET/SDH、千兆以太網、串行ATA、PCI-Express、存儲區域網絡、光纖通道、工業控制器、測試與測量、光纖通道和通信等領域。隨著AI算力等技術的不斷進步,大普差分晶振將在更廣泛的領域內得到應用,助力人工智能產業的蓬勃發展。
大普技術在時頻領域深耕細作近二十年,已搭建覆蓋全等級高穩時鐘(Crystal、SPXO、TCXO、OCXO、Clock Module、Timing Server)、多品種時鐘芯片的全時鐘產品鏈(RTC、BUFFER、1588、All-Silicon OSC等芯片),能夠提供一站式時鐘解決方案。大普產品從研發、生產、終測到交付,全程實現自主控制,是全球少數具備規模化提供高穩時鐘產品與整體時鐘解決方案能力的廠商之一。
未來,大普技術將繼續深化技術創新,推動時鐘產品智能化,緊隨人工智能、物聯網、5G等科技浪潮,以精準、高效時鐘解決方案賦能各行各業,共筑穩定可靠的未來世界,為用戶創造更大價值!
免責聲明:本文為轉載文章,轉載此文目的在于傳遞更多信息,版權歸原作者所有。本文所用視頻、圖片、文字如涉及作品版權問題,請聯系小編進行處理。
推薦閱讀:
羅姆即將參展PCIM Europe 2024:賦能增長,推動創新



