中心議題:
- 常見負載的驅動電路
- 驅動電路及元件的選擇
- 驅動電路的軟件仿真及硬件實驗
在電子制作時,經常涉及到需要控制蜂鳴器、繼電器、電機等元件,發現晶體管負載的不同接法,效果差別很大,有的接法甚至會導致電路工作不可靠,下面將介紹常見的負載驅動電路、驅動電路及元器件的選擇和使用進行討論。
晶體管(又稱三極管)可分為NPN 型和PNP 型,目前常用的NPN 型三極管有8050、9013、2N5551 等,PNP 型三極管有8550、9012、2N5401 等。
1、常見負載的驅動電路
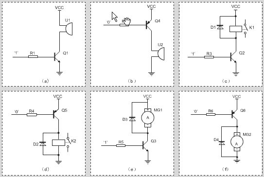
圖1 是NPN 型、PNP 型晶體管驅動各種負載的典型電路。要求使負載上得到最大的功率,晶體管上消耗最小的功率。

圖1 NPN 型、PNP 型晶體管驅動各種負載的典型電路
2、驅動電路及元件選擇
使用晶體管驅動負載主要利用晶體管的開關特性,也就是通過控制晶體管在飽和區和截止區之間切換來控制負載的接通和關閉。那么有的電子愛好者會問:什么時候選擇NPN 型晶體管驅動電路?什么時候選擇PNP 型晶體管驅動負載?對于相同類型的晶體管,該如何選擇晶體管的具體型號?基極電阻應該如何選取?下面對這些問題作一下簡要說明。
2.1.負載驅動電路的選擇
選用NPN 型、還是PNP 型晶體管驅動負載,要看設計者的要求。如圖1(a)、(c)、(e)是使用NPN 型晶體管驅動負載的電路,高電平“1”可以控制晶體管導通(負載通電)、低電平“0”使晶體管截止(負載斷電)。而圖1(b)、(d)、(f)是使用PNP 型晶體管驅動負載的電路,導通條件剛好相反。
2.2.晶體管型號的選擇
NPN 型晶體管8050、9013、2N5551 的集電極最大電流分別為1500mA、500mA、600mA,PNP 型晶體管8550、9012、2N5401 的集電極最大電流分別為1500mA、500mA、500mA。驅動蜂鳴器、繼電器、電機等負載,主要看晶體管集電極電流是否能滿足負載要求。
[page]
2.3.基極電阻的選擇
如圖2 所示是NPN 型晶體管2N5551 的特性曲線,最下方選中的曲線對應Ib=1mA,最上方的曲線對應Ib=5mA。

圖2 NPN 型晶體管2N5551 的特性曲線
由圖2 中可以看出,基極電流Ib 越大,對應的集電極電流Ic 越大。我們如果希望負載上得到大的電流,那么基極電流就需要盡可能的大。圖1 所示的各種驅動電路中,我們經常取基極電阻約1k,對應的基極電流約為4~5mA,集電極電流能滿足負載要求。
3、Multisim仿真
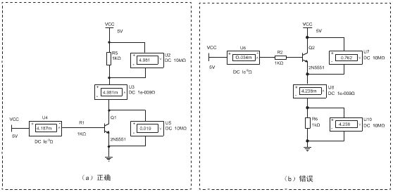
初學者使用晶體管驅動負載時,有時會錯誤地把負載接在晶體管發射極一端,如圖3(b)所示,這樣做負載上得到的功率會比較小。我們可以通過仿真來分析。

圖3 [page]
為了說明晶體管負載的不同接法對驅動電路的影響,我們借助Multisim 10 仿真軟件分析負載電阻為100、1k、10k 情況下圖3(a)、(b)中電路的各個參數,得到的仿真結果如表1 和表2 所示。

從表1 和表2 中可以看出,如圖3(a)所示負載接晶體管集電極的驅動電路,負載上得到的電壓Ur 接近電源電壓、得到的功率Pr 較大。如圖3(b)所示負載接晶體管發射極的驅動電路,由于晶體管導通需要滿足Ube>0.7V 條件,所以負載上得到的電壓要比偏置電壓低0.7V,最大約為4.3V,結果導致負載上得到的功率較小。
同樣,對于PNP 型晶體管,負載接晶體管集電極一端時負載上得到的功率也較大。
4、硬件實驗
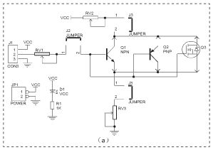
我們制作了晶體管的測試電路板,分別對NPN 型晶體管2N5551、PNP 型晶體管2N5401 驅動電路中相同負載的不同接法做了實物測試。圖4(a)是晶體管測試電路板的原理圖,將圖4(a)左邊J1 的1、2 引腳短接,可以測試NPN 型晶體管負載驅動電路;將J1的2、3引腳短接,可以測試PNP型晶體管負載驅動電路。


圖4(a)是晶體管測試電路板的原理圖,圖4(b)是晶體管測試電路的實物連接圖,左側的電流表顯示電路的基極電流Ib,中間的電流表顯示集電極電流Ic 或發射極電流Ie,右側電壓表顯示晶體管集電極和發射極之間電壓Uce。實驗測得的數據如表3 所示。
表3 (測試條件Vcc=5.04V)

從表3 可以看出,在負載相同情況下,無論選用NPN 型晶體管或PNP 型晶體管,負載接在晶體管集電極端時負載上得到的電壓較大、得到的功率也較多,晶體管壓降小。
5、結論
通過Multsim 軟件仿真和硬件實物測試,我們得出如下結論:在使用晶體管作開關驅動負載時,為了使負載上得到較大的功率,應該將負載接在三極管的集電極使用,通過基極的電流要0.1 倍的負載電流或更大。




