中心議題:
- 汽車前照燈發展趨勢
- 安森美半導體汽車照明方案示例
解決方案:
- 安森美半導體的NCV78663單芯片解決方案
- 安森美半導體的AMIS-30623單芯片微步進電機驅動器解決方案
- CAV4201和CAT4201是安森美半導體推出的多用途緊湊型降壓LED驅動器
安森美半導體以先進半導體技術為依托,持續致力于汽車前照燈、儀表盤背光、內部照明、車門照明及尾燈等汽車照明應用提供包括標準及定制產品在內的豐富方案,如步進電機驅動器、LED驅動器、氙氣燈驅動器、鹵素燈驅動器、LED背光驅動器等;尤其是在前照燈調整和偏轉用氙氣燈驅動專用集成電路(ASIC)和成為事實標準的步進驅動器方面。
汽車前照燈發展趨勢
目前路上行大多數汽車配備的前照燈仍為鹵素燈,主要提供遠光燈和近光燈(HB)功能。其中,近光燈的典型功耗為55 W,光輸出約為1,000流明。相比較而言,推出已有10多年的高強度氣體放電燈(HID)技術的功耗為35 W,光輸出約為3,500流明。由于HID燈發光強度高,有令對向接近汽車駕駛員眩目的風險,出于安全考慮,一些國家要求近光燈帶有水平位置自動調節功能,并附帶高壓清洗裝置。隨著時間的推移,越來越多HID燈將會把遠光燈功能融入到雙氙氣燈方案中。
由于節能方面的要求日趨嚴苛,雖然鹵素技術仍在用于前照燈照明,汽車設計越來越多地轉向了LED照明。LED照明可提供增強的造型選擇,實現“即時”照明,允許從0%到100%功率的亮度控制。
汽車前照燈應用的另一個重要趨勢,就是自適應前照燈系統(AFS)提供光束偏轉功能以優化彎道照明,以及自適應前照燈(ADB)以根據實際環境實時調整光束。步進電機則為AFS和ADB提供控制功能。
安森美半導體為汽車前照燈照明應用提供寬廣陣容的產品,從一般燈泡驅動器方案到步進驅動器、LED驅動器和氙燈驅動器等,不一而足。

圖1:安森美半導體汽車前照燈方案(見深綠色背景框)
[page]
安森美半導體汽車照明方案示例
1)前照燈調整和偏轉
安森美半導體的AMIS-30623單芯片微步進電機驅動器適用于前照燈的水平調整和偏轉控制。它集成了控制器和LIN接口,用LIN主機實現遠程連接的專用機電一體化解決方案設計。該器件通過總線接收位置調整指令,隨后驅動電機線圈到所需的位置,利用電流、速度、加速度和減速配置參數。AMIS-30623還還可檢測電機停轉狀態。

圖2:AMIS-30623前照燈水平調整和偏轉電路
安森美半導體還有另外兩款器件也可以用于上述應用,NCV70521和NCV70522均為單芯片微步進電機驅動器,帶有電流轉換表和SPI接口。NCV70522還包括嵌入式5 V穩壓器和看門狗復位功能。該器件可作為外設驅動器,接受來自微控制器的“下一步微步”指令,并使電機線圈電流與所需速度同步。集成的SPI總線允許參數設置和診斷反饋。

圖3:NCV70522單芯片微步進電機驅動器
2)高級LED前照燈電源鎮流器及雙LED驅動器
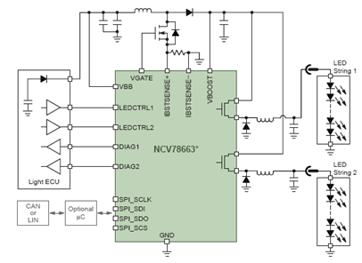
安森美半導體的NCV78663單芯片、智能前照燈LED驅動器可實現遠光燈、近光燈、日間行車燈、示廓燈、彎道輔助照明燈、轉向指示燈、及霧燈的單芯片控制。NCV78663集成了數字調光、SPI可編程設置和內置診斷,提供了一個集成的、高能效集成型前照燈控制解決方案。

圖4:NCV78663前照燈電源鎮流器
[page]
3)LED組合尾燈線性電流穩流和控制器
安森美半導體的NCV7680包括8個線性可編程恒流源。采用NCV7680的系統設計可實現兩個亮度等級,一個是剎車燈,一個是尾部照明;還可以實現可選PWM控制,這是調光LED的首選方法。PWM發生器的固定頻率可提供無閃爍照明??蛇x的外部鎮流器FET有助于實現要求高電流設計的電源分布。
為了支持LED串常見的汽車組合尾燈(RCL)配置,NCV7680提供了八路匹配輸出來驅動各串LED,且采用1顆電阻來設定電流。單獨的LED串驅動可確保LED串之間相等的電流分配。
NCV7680可以作為一個獨立器件,也可以作為配合復雜系統的額外支持電路。結合升壓控制器運行時,額外LED可連接為一個LED串。其典型應用包括組合尾燈、日間行車燈(DRL)、霧燈、中央高位剎車燈(CHMSL)陣列、轉向指示燈和其他外部調制應用、液晶顯示器(LCD)背光等。

圖5:NCV7680組合尾燈線性電流穩流和控制器
4)汽車內部照明LIN RGB LED驅動器
LIN總線(本地互連網絡)是一種低成本的串行通信協議,在目前汽車網絡架構中比較流行。它是一個相對低速率的通信系統,旨在監視當今汽車中的傳感器設備或執行器。
安森美半導體的NCV7430 LIN RGB LED驅動器結合了LIN收發器與RGB LED驅動器和內存。它是一個單芯片RGB驅動器,旨在監測汽車內部照明中的專用多色LED應用。它包含LED顏色和亮度參數編程的LIN接口(從設備)。器件通過LIN總線接收指令,隨后獨立驅動LED。
NCV7430是LIN總線上的從器件,主器件可以請求特定狀態信息(參數值和錯誤標志)。NCV7430的LIN地址可以用器件內存編程。NCV7430與汽車要求完全兼容。

圖6:NCV7430 LIN RGB LED驅動器
5)汽車外部和內部照明恒流穩流器
安森美半導體的雙端線性恒定穩流器(CCR)是簡單、經濟和強大的器件,為成本敏感的LED應用電流調節提供了一個有效的解決方案。該器件無需外部元件,就能夠實現高邊或低邊穩流器。這些器件可在較寬輸入電壓范圍調節輸出電流,具有負溫度系數特性,防止極端電壓和工作溫度條件下LED的熱失控。這類器件包括NSI45xxx、NSI50xxx、NSIC20xx和NSI45xxxJ幾個系列。
圖7:NSI45汽車外部和內部照明恒流穩流器
[page]
6)緊湊型降壓LED驅動器和高亮度LED恒流開關穩壓器
CAV4201和CAT4201是安森美半導體推出的多用途緊湊型降壓LED驅動器,采用專利的均流調節架構,可用24 V驅動多達7個串聯的LED,處理高達40 V瞬變;其電源效率高于94%,有電流限制、熱保護及LED開路保護功能。重要的是,它符合AEC-Q100規范,除適合MR16燈泡、光條、建筑照明、標牌和太陽能照明外,更適合汽車照明應用。

圖8:CAV4201緊湊型降壓LED驅動器
NCV3065和NCV3066是多拓撲結構、高亮度LED恒流開關穩壓器,符合AEC-Q100要求。其LED驅動電流高達1.5 A,用外部開關提高效率,適用于PWM和模擬調光,處理高達40 V瞬變。兩款器件十分適合電路板空間有限、存在高壓、高溫環境的汽車LED驅動器應用,實現高亮度LED的高效率和高可靠性。

圖9:NCV3065高亮度LED恒流開關穩壓器
總結
安森美半導體一直在利用其先進汽車工藝技術為汽車照明應用提供各種標準產品和定制器件。所有這些集成電路均符合汽車可靠性和溫度等規范和環保要求,在滿足人們對車內照明控制、前照燈、組合尾燈、霧燈、示廓燈,尤其是新光源要求的同時,也讓駕駛者充分體驗到了包括LED照明在內的新興照明技術所帶來的舒適性和樂趣。




