【導讀】過載過流是自定義的:任何超過額定負載電流的電流實際上都是過載。當電路(無論是通過新電路的原始設計還是通過對現有電路的修改)需要傳送超過電路導體的額定負載載流量的負載電流時,就會發生過載。
過電流的類型
過電流的三種主要類別或類型是過載、短路和接地故障。
過載過流
過載過流是自定義的:任何超過額定負載電流的電流實際上都是過載。當電路(無論是通過新電路的原始設計還是通過對現有電路的修改)需要傳送超過電路導體的額定負載載流量的負載電流時,就會發生過載。
例如,用附加燈修改 20 安培分支電路,這會將負載電流增加到 22 安培:這將是電路過載。
過載情況可能發生在建筑物配電系統的服務層、饋線層或分支電路層。
當電機機械過載時也會發生電氣過載過電流。這可能是由于其內部軸承表面內的過度摩擦、過多的熱量(由于高環境溫度或其他故障)或其驅動的利用設備中的約束或其他機械過載引起的。過載是一種受控的過流情況,通常幅度較小。
短路過流
短路電流(以及接地故障電流,我們接下來將討論)是高強度的故障過電流,實際上,它會在所連接負載的阻抗上并聯一個低電阻。短路過電流通常涉及至少兩個電路導體(電源和返回)的意外交叉連接。這會導致電源變壓器繞組短路。
圖 1 和圖 2 代表了結構中更常見的變壓器電源。
圖 1 是向建筑物(例如家庭或小型工業設施)提供單相交流、3 線、120/240 伏電源的圖。變壓器中的單個初級繞組(通過感應)提供兩個串聯在次級繞組中的 120 伏繞組。當連接在兩個串聯 120 伏繞組的兩端之間時,利用設備負載將以 240 伏電壓運行。當連接在兩個串聯 120 伏繞組的任一端和兩個繞組共用的第三根電線之間時,利用設備負載將以 120 伏電壓運行(見圖 1)。
圖 1.單相交流住宅供電變壓器次級的三個供電線路的電壓關系
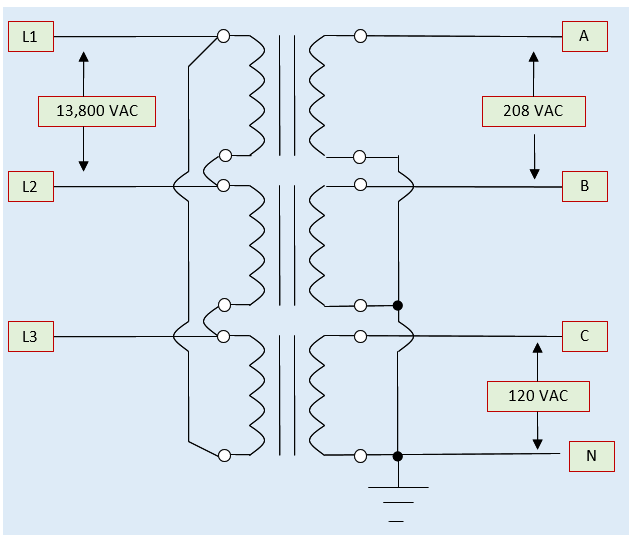
如圖 2 所示,三相交流配電系統通常具有較高的短路過電流值,因為短路通常會涉及多個單相交流變壓器繞組。
圖 2.三相交流商業或工業服務電力變壓器次級的四根電源線的電壓關系
接地故障過流
接地故障過電流也是一種短路情況,通常僅影響其中一個電路導體和接地金屬線槽或配電或使用設備外殼。
僅當建筑物或構筑物的配電系統以大地為參考時,才會發生接地故障過電流。 “參考接地”要求將一個或多個單相交流變壓器繞組(Y 形變壓器配置)的一端公共連接到接地電極系統,從而創建接地和不接地的電路/電源導體。
接地故障過電流的大小通常小于同一變壓器的短路過電流的大小。短路可能發生在兩個或多個變壓器單相交流繞組上。接地故障過電流通常僅影響為故障情況供電的變壓器中的一個單相交流繞組。
短路電流和接地故障電流都是由于意外的低電阻并聯到所連接的負載電阻而引起的高強度過電流。如果沒有與電路導體串聯安裝某種形式的過流保護裝置,則故障過流的限制是導體電阻和變壓器的可用功率量。
過流保護
如圖 3 所示,對導體和連接負載的全面過流保護只能通過安裝在電路起源點(或接收電源的地方)的熔斷器或斷路器來提供。
如果 OCPD 位于電源下游,則過流保護在技術上會細分為位于上游的短路、接地故障保護以及位于下游的單獨過載保護。位于下游的熔斷器或斷路器為位于其負載側的任何電路或設備提供全面的過流保護,同時僅為其線路或電源側電路提供過載保護。
圖 3.變壓器電路的分體式過流保護
過流保護裝置的形式和作用
電路由三個主要組成部分組成:電源、負載以及兩者之間的連接。
這三個主要組件還輔以開/關控制和限制控制。兩種類型的控制都會限制電路中流動的電流量。開/關控制裝置通常采用開關的形式(手動、自動、電子或機電)。限制控制裝置通常是過流保護裝置,在配電層是熔斷器或斷路器。
如圖 5 所示,建筑物或其他結構內的配電系統主要分為三個類別:服務、饋線電路和分支電路。
一般而言,所有這些電路的導體必須在其接收電源的位置配備過流保護裝置。 OCPD 必須按照國家電氣規范的要求進行安裝。導體及其所提供的連接負載都必須以正確的電流強度受到保護。
圖 5.建筑物內的配電系統
導體的額定載流量、所連接負載的滿載額定電流以及 OCPD 的尺寸或額定負載是相互關聯的。連接負載的滿載額定電流決定了電源導體的尺寸(按額定載流量)以及 OCPD 的額定值或設置。
出于同樣的原因,OCPD 的額定值或設置以及電路導體的額定載流量決定了可以從服務、饋線或分支電路提供的滿載電流。任何大于輸送線的額定載流量或用電設備(例如燈具、電機或變壓器)的額定負載電流的電流大小都被描述為過電流。
電路過流保護裝置(保險絲、斷路器或某些其他類型的限流裝置)的主要目的是將電路導體的溫度限制在不會損壞導體或其絕緣的值。這是通過限制導體需要傳送的電流量(值)來實現的。通過限制導體需要傳輸的電流量來防止電路導體過熱,本質上可以保護供電的配電和使用設備(連接的負載)免受過電流的影響。
免責聲明:本文為轉載文章,轉載此文目的在于傳遞更多信息,版權歸原作者所有。本文所用視頻、圖片、文字如涉及作品版權問題,請聯系小編進行處理。
推薦閱讀:




