【導讀】測量系統中的電流是監測系統狀態的一種基本而有效的工具。隨著科技發展,電子或電氣系統在性能提升的同時,物理尺寸大大縮小,并降低了功耗和成本。每個電子設備都在監測自己的健康和狀態,而這些診斷提供了管理系統所需的重要信息,甚至決定了其未來的設計升級。
測量系統中的電流是監測系統狀態的一種基本而有效的工具。隨著科技發展,電子或電氣系統在性能提升的同時,物理尺寸大大縮小,并降低了功耗和成本。每個電子設備都在監測自己的健康和狀態,而這些診斷提供了管理系統所需的重要信息,甚至決定了其未來的設計升級。
系統中越來越需要測量大范圍電流,從微小電流一直到幾安培電流。例如,在以下情況下,確定系統中高動態范圍的電流流動或消耗情況:
●睡眠/非活躍電流,以確定除正常運行外的總體負載性能和估算電池/電源功率。
●ATE/測試環境需要處理從微小/低微安培級電流到安培級電流,這就需要進行研發或生產級的測試。
●生產車間環境,以發現生產問題(積聚在IC下的焊劑、不必要的焊料短路或開路),以及正常的操作功能測試。
●工業設備監測,開啟和關閉期間的功耗可顯示設備的健康狀況,例如,監測設備的正常電流和泄漏電流,以確定其隨時間推移的磨損情況。
在高達80V的高電壓電平(共模電平)應用中,由外部的簡單電流檢測放大器(CSA)(但為了使結構達到精度和準確性要求,集成電路的設計比較復雜)和檢測電阻器組成的方案可以解決電流測量時的大多數問題。電流檢測放大器目前具有出色的準確度和精度,滿足實現微安級電流的要求,同時保持更好的信噪比(SNR)性能,從而提供系統設計所需的測量分辨率。
然而,為設計人員選擇優化的CSA并不是一件容易的事情。有一些權衡因素需要考慮:
可用的電源
最小可檢測電流(轉化為器件的最小輸入失調電壓(VOS))
最大可檢測電流(轉化為最大輸入檢測電壓(VSENSE))
RSENSE上允許的功耗
由于差分電壓范圍由電流檢測放大器的選擇來設定,因此增加RSENSE值可以提高較低電流值的測量精度,但在較高的電流下功耗較高,這可能是不可接受的。另外,檢測電流的范圍也有所降低(IMIN : IMAX)。
降低RSENSE值更有利,因為它減少了電阻的功耗,增大了檢測電流范圍。降低RSENSE值可降低信噪比(可以通過計算平均值,取平均輸入噪聲來改善信噪比)。應當注意的是,在這種情況下,設備的偏移會影響測量的精度。通常,會在室溫下進行校準,以提高系統精度,通過增加某些系統的測試成本來消除失調電壓。
此外,輸入差分電壓范圍(VSENSE)取決于電源電壓或內部/外部基準電壓和增益:
在任何實現高電流范圍的應用中,目的都是在既定的精度預算下最大限度地擴大動態范圍,這一般通過以下公式來估算:
大多數CSA的VSENSE-RANGE通常是100mV,輸入失調電壓約為10μV。請注意,如果選擇VSENSE_MIN作為10xVOS系數,則在未校準系統中,最多可得出30年±10%的誤差。同樣,如果選擇100xVOS,則可以達到±1%的誤差范圍,但動態范圍會縮減到20年。因此,在動態范圍和精度之間存在一個權衡:收緊精度預算會減少VSENSE_MIN所決定的動態范圍,反之亦然。
有一點需要注意,在CSA + RSENSE系統中,RSENSE(容差和溫度系數)通常是系統總精度的瓶頸。與電量計、帶集成芯片電阻器的CSA、使用運算的差分放大器的分立式器件實現等其它替代方案相比,它簡單、可靠且成本合理,仍然是行業中監控/測量系統電流的有效做法。也有更高級別容差和溫度系數檢測電阻,只是價格比較高。應用在溫度范圍內的總誤差預算需要與RSENSE產生的誤差相當。
無電阻檢測解決方案
對于需要測量從幾百微安到幾安培電流的更高動態范圍應用,下方圖1所示的基于ADI集成式電流檢測器件(U1)是非常有用、有效的解決方案。該解決方案滿足以下條件:
集成式檢測元件(無電阻)
超過40年的電流檢測動態范圍
電流輸出功能(與160Ω LOAD一起提供0-1V的VOUT,與所有ADC/微控制器電流輸入實現方案兼容)。
圖1:帶有集成電流檢測元件的2.5V至5.5V電流檢測系統
代替外部檢流電阻, 在VDD輸入和負載(LD)輸出之間配置集成檢測器件,能夠測量100uA至3.3A的系統負載電流(ILOAD)。增益為1/500的內部增益塊提供輸出電流ISH,即I_LOAD/500。在ISH電流輸出和接地間連接一個160Ω電阻,可得到0V至1V的VISH電壓輸出。
在負載電流為3A時,檢測元件裝置上VDD和LD之間的壓降約為60mV(曲線圖1),相當于僅有180mW的功耗,而在較低的電流值下,觀察到的檢測100μA范圍的總誤差在10%左右(曲線圖2)。該方案在較高電流負載下功耗較小,在較低電流水平下仍能保持較好的誤差預算,優于傳統檢測電路。因此,需要更大電流檢測范圍(最高可達3A)的應用可以從這個方案中受益。
曲線圖1:內部檢測元件上的壓降與負載電流的關系
曲線圖2:不同溫度下ISH輸出的增益誤差與負載電流的關系
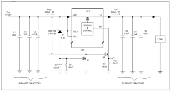
具有擴展線路/輸入電壓的無電阻檢測方案
圖2是圖1的輸入電壓范圍擴展,其中U1的電源電壓現在可以接受更高的線路電壓,可高達6V至36V。齊納二極管(D1)將VDD和PFET(M1)柵極之間的電壓維持在5.6V。高壓線路的大部分被M1吸收,M1的源電壓鉗位在與VDD輸入電壓相差大約4V-4.5V的水平,從而將U1的工作電壓(VDD-VSS)維持在正常工作范圍內(曲線圖3)。然后,這個M1的源電壓為M2 PFET的柵極電壓提供偏置。M2 PFET源電壓處于VSS (U1) + VTH (M2)的水平,確保U1 ISH輸出在可接受的電壓水平內。ISH電流輸出和R1相對于接地端產生0至1V的輸出電壓。
圖2:帶有集成電流檢測元件的6V至36V電流檢測系統
曲線圖3:MAX40016電源電壓(VDD-VSS)與VLINE的函數關系
結語
通過使用ADI的MAX40016無電阻檢測解決方案,能夠實現40年期的電流檢測解決方案,工作范圍亦擴大至36V。
免責聲明:本文為轉載文章,轉載此文目的在于傳遞更多信息,版權歸原作者所有。本文所用視頻、圖片、文字如涉及作品版權問題,請聯系小編進行處理。
推薦閱讀:



