【導讀】本文將介紹幾種不同類型的固有開關穩壓器噪聲:開關紋波、寬帶噪聲和高頻尖峰。還將討論和分析開關穩壓器的PSRR,因為它們與輸入噪聲抑制有關。在設計低噪聲開關穩壓器時,全面了解開關穩壓器噪聲非常重要,這樣才能去除LDO后電壓調節器,從而提高功率轉換器效率,節省解決方案尺寸并降低設計成本。
本文將介紹幾種不同類型的固有開關穩壓器噪聲:開關紋波、寬帶噪聲和高頻尖峰。還將討論和分析開關穩壓器的PSRR,因為它們與輸入噪聲抑制有關。在設計低噪聲開關穩壓器時,全面了解開關穩壓器噪聲非常重要,這樣才能去除LDO后電壓調節器,從而提高功率轉換器效率,節省解決方案尺寸并降低設計成本。
介紹
通常,與低壓差(LDO)穩壓器輸出相比,傳統的開關穩壓器被認為輸出電壓噪聲很大;然而,LDO電壓會導致嚴重的額外熱問題,并使電源設計更加復雜。全面識別開關穩壓器噪聲是必要的,有助于設計低噪聲開關解決方案,以產生與LDO穩壓器相同水平的低噪聲性能。具有電流模式控制的降壓穩壓器是分析和評估目標,因為它是應用中最常用的穩壓器。信號分析是了解開關紋波噪聲、當前寬帶噪聲特性及其來源以及開關引起的高頻尖峰噪聲的主要方法。將討論開關穩壓器PSRR(電源抑制比)以及信號分析方法,該方法對輸入噪聲抑制非常重要。
開關紋波噪聲
本節介紹與基波和諧波理論相關的降壓轉換器輸出紋波計算公式。
根據開關穩壓器的拓撲結構和基本操作,紋波始終是開關穩壓器中的主要噪聲,因為峰峰值電壓幅度通常為幾mV至幾十mV。它應該被認為是一個周期性和可預測的信號。如果它工作在固定的開關頻率上,則可以通過時域振蕩示波器或頻域中的傅里葉分解輕松識別和測量。
圖1為典型的降壓穩壓器。由于兩個開關交替打開和關閉,SW節點電壓,V西 南部,是理想的方波,它繼電器到占空比和輸入電壓,V西 南部可以用下面的等式來表示,
圖1.降壓穩壓器拓撲。
地點:
V在是輸入電壓。D 是占空比,等于 V外/V在用于降壓穩壓器。
五世西 南部基波和諧波分量僅取決于占空比,當V在是確定的。圖 2 顯示了 V西 南部基波和諧波幅度與占空比的關系。當占空比接近一半時,基波主導紋波幅度。
圖2.降壓穩壓器 V西 南部振幅與占空比。
降壓穩壓器輸出LC級傳遞函數如下:
其中L是輸出電感值,DCR是電感電阻值,CL是電感并聯容量值。
C外是輸出容量值。ESL是容量串聯電感。ESR是容量串聯電阻值。
所以 V外可以表示如下,
為了簡化計算,我們假設輸出LC級每十倍頻程20 dB,然后是V外紋波基波和諧波幅度與占空比的關系,如圖3所示。當占空比接近一半時,三次或奇次諧波將高于偶次諧波。由于LC抑制,較高的諧波幅度較低,與總紋波幅度相比比例相當小。同樣,基波幅度是開關穩壓器輸出紋波的主要成分。
圖3.降壓穩壓器 V外紋波幅度與占空比的關系。
對于降壓穩壓器,基波幅度與輸入有關 電壓、占空比、開關頻率和LC級;然而所有這些參數都會影響應用程序要求,例如 效率和解決方案大小。為了進一步減少紋波,增加了一個帖子 建議使用過濾器。
寬帶噪聲
開關穩壓器中的寬帶噪聲是隨機幅度 輸出電壓上的噪聲。它可以用噪聲密度表示 V/√Hz 在整個頻率范圍內,或 V rms,這是密度的積分 頻率跨度。由于硅工藝和參考濾波器設計 限制,寬帶噪聲主要位于10 Hz至1 MHz 開關穩壓器的頻率范圍,這可能很難 通過低頻范圍內的附加濾波器減少。
典型的降壓穩壓器寬帶噪聲峰峰值幅度電壓約為100 μV至1000 μV,遠小于開關紋波噪聲。如果使用額外的濾波器來降低開關紋波噪聲,則寬帶噪聲可能成為開關穩壓器輸出電壓中的主要噪聲。圖4所示為降壓穩壓器輸出噪聲的主要來源是沒有額外濾波器時的開關紋波。圖5顯示,使用附加濾波器時,輸出噪聲的主要來源是寬帶噪聲。
圖4.V外無需額外的過濾器。
圖5.V外帶有一個額外的濾波器(使用1000×前置放大器進行測量)。
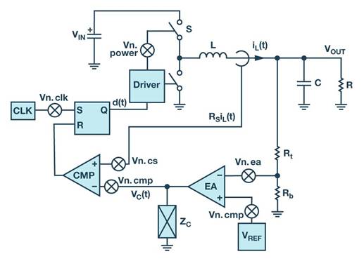
為了識別和分析開關穩壓器輸出寬帶噪聲,必須有穩壓器控制方案和塊噪聲信息。例如,圖6是典型的電流模式降壓穩壓器控制方案和阻斷噪聲源注入。
圖6.典型的電流模式降壓穩壓器控制方案。
通過采集控制環路傳遞函數和塊噪聲特性,有兩種不同的噪聲:環路輸入噪聲和環路內部噪聲。環路輸入噪聲將在控制環路帶寬內傳遞到輸出,而噪聲在環路帶寬外衰減。為開關穩壓器設計低噪聲EA和基準電壓源至關重要,因為單位反饋增益將保持噪聲電平,而不是隨輸出電壓電平而增加噪聲電平。最大的挑戰是挖掘出整個系統中最大的噪聲源,并在電路設計中降低它。ADP5014針對低噪聲技術進行了優化,采用電流模式控制方案和一個簡單的LC外部濾波器,在10 Hz至1 MHz頻率范圍內實現了低于20 μV rms的噪聲性能。ADP5014的輸出噪聲性能如圖7所示。
圖7.ADP5014的輸出噪聲性能,內置一個LC濾波器。
高頻尖峰和振鈴
第三類噪聲是高頻尖峰和振鈴噪聲,因為輸出電壓是由開關穩壓器的導通或關斷瞬變產生的。考慮硅電路和PCB走線中的寄生電感和容量;對于降壓穩壓器,快速電流瞬變會在SW節點上引起非常高的電壓尖峰和振鈴。尖峰和振鈴噪聲將隨著電流負載的增加而增加。圖8顯示了降壓穩壓器的尖峰是如何形成的。根據開關穩壓器的導通/關斷壓擺率,最高尖峰和振鈴頻率將在20 MHz至300 MHz范圍內,因此輸出LC濾波器由于其寄生電感和電容而可能無法有效抑制。與上述所有關于導電路徑的討論相比,最糟糕的是來自SW和V的輻射噪聲在節點,由于其頻率非常高,這將影響輸出電壓和其他模擬電路。
圖8.降壓穩壓器高頻尖峰和振鈴噪聲。
為了降低高頻尖峰和振鈴噪聲,建議同時有效實現應用和硅設計。首先,在負載點使用額外的LC濾波器或磁珠。通常,這將使輸出端的尖峰噪聲遠小于紋波噪聲,但此決定會增加更高頻率的分量。其次,屏蔽或遠離來自輸出側和敏感模擬電路的SW和輸入節點的噪聲源,并屏蔽輸出電感。仔細的布局設計和放置將很重要。第三,優化開關穩壓器的導通/關斷壓擺率,最大限度地降低開關穩壓器的寄生電感和電阻,以有效降低SW節點噪聲。ADI靜音切換器技術還有助于降低V?在通過硅設計實現節點噪聲。
開關穩壓器PSRR
PSRR表示開關穩壓器從輸入電源噪聲到輸出的抑制能力。本節分析降壓穩壓器在低頻范圍內的PSRR性能。極高頻噪聲主要影響通過輻射路徑的輸出電壓,而不是前面討論的導電路徑。
根據圖9中的降壓小信號圖,降壓PSRR可以表示為:
圖9.電流模式降壓小信號從輸入電壓到輸出。
哪里:
將信號模式計算與仿真結果進行比較。小信號模式有效,與仿真結果匹配。
開關穩壓器的PSRR性能取決于低頻范圍內的環路增益性能。開關穩壓器具有固有的LC濾波器,可以抑制中頻范圍(100 Hz至10 MHz)的輸入噪聲。在這些范圍內,這將比LDO PSRR好得多。因此,開關穩壓器在低頻時具有高環路增益,因此具有完美的PSRR性能,而固有的LC濾波器會影響中頻范圍。
圖 10.采用降壓小信號模式的PSRR計算結果。
圖 11.通過 SIMPLIS 模式進行 PSRR 仿真。
結論
越來越多的模擬電路,如ADC/DAC、時鐘和PLL,需要具有高電流的清潔電源。每個器件對不同頻率范圍內的電源噪聲都有不同的要求和規格。有必要全面了解不同的開關穩壓器噪聲類型并承認電源噪聲要求,以便設計和實現高效、低噪聲的開關穩壓器,以滿足大多數模擬電路電源的低噪聲規格。與LDO穩壓器相比,這種低噪聲開關解決方案將具有更高的功率效率、更小的解決方案尺寸和更低的成本。
免責聲明:本文為轉載文章,轉載此文目的在于傳遞更多信息,版權歸原作者所有。本文所用視頻、圖片、文字如涉及作品版權問題,請聯系小編進行處理。
推薦閱讀:




