【導讀】熱電偶因為其高測量精度、價格經濟、容易獲得以及較寬的溫度測量范圍等特點而在工業領域得到普遍應用。它由焊接在一起的兩種不同的金屬或金屬合金線(通常稱為熱端)組成。熱電偶輸出電壓是兩個線端(另一端通常稱為冷端)的電壓差,冷端必須保持在已知溫度。熱電偶電壓是Seebeck (1921年左右)、Peltier (1834年左右)和Thompson (1851年左右)效應的結合產物。
本文介紹的電路在靠近溫度傳感器的位置對熱電偶輸出進行數字轉換,與在數字化之前使弱信號通過長電纜傳輸的方案相比,該方案能夠將噪聲降至最低。
熱電偶因為其高測量精度、價格經濟、容易獲得以及較寬的溫度測量范圍等特點而在工業領域得到普遍應用。它由焊接在一起的兩種不同的金屬或金屬合金線(通常稱為熱端)組成。熱電偶輸出電壓是兩個線端(另一端通常稱為冷端)的電壓差,冷端必須保持在已知溫度。熱電偶電壓是Seebeck (1921年左右)、Peltier (1834年左右)和Thompson (1851年左右)效應的結合產物。
熱端和冷端這兩個名詞源于應用歷史。事實上,根據具體應用,冷端溫度也有可能高于熱端。這種情況下,熱電偶輸出相反極性的電壓。由此可見,熱電偶測量的是熱端與冷端溫度之差,而非冷端的絕對溫度。
不同金屬或合金熱電偶對應的輸出電壓已經制作成標準表格。用大寫字母表示標準金屬對,例如,K代表鎳鎘合金熱電偶,表中列出的數據假設冷端溫度為0°C。
為了獲得熱端的絕對溫度,必須測量冷端溫度并相應調整熱電偶輸出。這種技術稱為冷端補償。19世紀中期,當熱電偶剛剛開始使用時,絕對溫度測量需要將冷端保持在冰和蒸餾水混合達到平衡后的溫度,以建立一個真正的0°C參考點。
熱電偶溫度傳感器需要使用與熱電偶導線相同材料的特殊電纜和連接器。因此,市場上提供的各種封裝、體積和種類的商用化熱電偶同時也給出完整的電纜、連接器和配件選型。
冷端等溫線位于熱電偶信號處理模塊的輸入端,通常安裝在高熱導率材料制成的底板上。銅的熱導率為381W/m°K (無論攝氏度,還是開爾文溫度,每度都具有相同幅度的變化)。輸入連接必須是電氣隔離,但需要與底板保持導熱。理想情況下,整個信號處理模塊應該保持在同等溫度環境。
信號處理電路由低壓直流放大器(熱電偶信號范圍為μV/°C)、溫度傳感器、冷端補償電路、內置基準ADC、熱電偶開路檢測器、報警指示和數字輸出接口組成。所有這些功能都集成在小尺寸IC內,例如:MAX6674和MAX6675,只需要外部連接熱電偶和電源。串口輸出代表熱電偶檢測點溫度的數據。
MAX6674/MAX6675內部熱電偶數字轉換電路與鎳鎘合金(K型)熱電偶成比例。MAX6674測量范圍為0至+128°C,分辨率為0.125°C;MAX6675測量范圍為0至1024°C,分辨率為0.25°C。兩款IC均通過SPI?兼容接口與微控制器或類似的本地智能電路連接。如果檢測點距離控制器較遠,應在檢測點附近對熱電偶信號進行數字化處理。
與其它低壓電路相同,熱電偶信號處理電路對EMI非常敏感。熱電偶引線通常暴露在EMI環境中(引線拾取的干擾噪聲等級與引線長度成正比)。EMI增大了接收信號的不確定性,降低溫度測量的精度。對于這種環境,使用特殊的熱電偶連接電纜價格昂貴,如果選用其它電纜則很難確定實際環境的測試溫度。
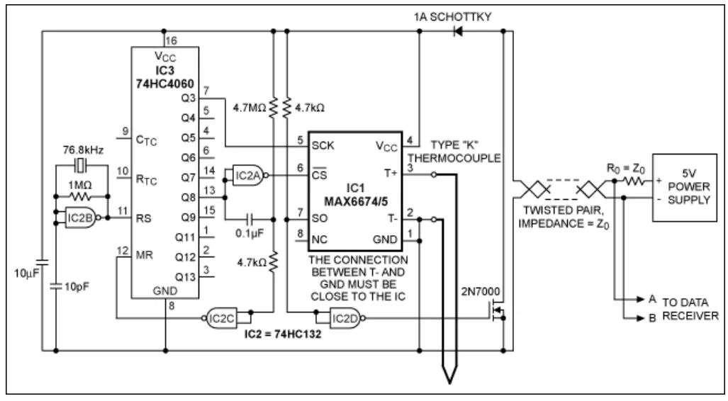
為了使噪聲降至最小,可以在檢測點附近采用一個控制電路,靠近檢測點增加一個遠端控制電路以提供本地智能化管理,引入復雜信號的濾波和電纜屏蔽。圖1提供了一個較好的設計方案,在靠近檢測點的位置對熱電偶輸出進行數字化。
圖1. 在3000英尺電纜的遠端提供電源,MAX6674/MAX6675在靠近檢測點的位置量化熱電偶輸出,使EMI降至最小。
通過本地脈沖時序發生器(IC2和IC3)驅動MAX6674/MAX6675的SPI接口,IC2、IC3強制MAX6674/MAX6675以4800波特率、每秒鐘四個字符產生異步串行輸出數據,字符結構為:1位起始位、11位數據和1位停止位(MAX6675采用13位數據位)。對于MAX6674,11位數據包括10位表示溫度數據的直接二進制數(MSB在前)、1位熱電偶開路報警位,MAX6675提供12位數據和1位報警。
穩定的晶體振蕩器確保精確的數據傳輸波特率。為保證正確的電路操作,熱電偶檢測點必須與電路保持電氣隔離,MAX6674/MAX6675必須在任何時間保持在-20°C至+85°C工作溫度范圍內。
電路通過雙絞線連接遠端電源和數據接收器,通過雙絞線電纜為電路供電并將數據傳輸到數據接收端。溫度測量由MAX6674/MAX6675的內部10位ADC實現,并將數據串行發送到電纜上。圖2所示溫度數據由MAX6674產生,并通過3000英尺的雙絞電纜傳輸量化后的數據。這些數據表明熱電偶處于較好的工作狀態,測量溫度為21.875°C。
圖2. 在圖1的數據接收器A、B端接收到的串行數據字,數據代表電纜另一端的熱電偶測量溫度為21.875°C。
文章來源:亞德諾半導體
免責聲明:本文為轉載文章,轉載此文目的在于傳遞更多信息,版權歸原作者所有。本文所用視頻、圖片、文字如涉及作品版權問題,請聯系小編進行處理。
推薦閱讀:
瑞薩和Altium聯合推出“Renesas 365 Powered by Altium”——軟件定義產品的突破性行業解決方案
安森美擬以每股35.10美元現金收購Allegro MicroSystems
超低成本!千元級國產開發板即可本地化部署deepSeek-r1 1.5B語言大模型!


