【導讀】智能城市的一個關鍵要素是配備有傳感器的智能交通系統,可監控城市的“健康” - 跟蹤交通數據和停車計時以實施執法,紅綠燈優先事項和事件管理,如圖1所示。

圖 1:智能交通系統通過路口監控和停車位檢測來幫助監控城市的“健康”
智能傳感器作為智能交通系統的核心,可以追蹤交通擁堵并保持交通暢通,特別是在十字路口和高速公路上。這些傳感器必須具備以下功能:
精確性
用于測量車輛或行人的延伸范圍,速度和位置。
穩固性
包括在不透氣的天氣,黑暗和陽光下工作。
整體性
優化實時評估和修正。
易于使用性
帶有參考代碼和樣本以加速部署。
TI的創新毫米波(mmWave)技術是一種用于交通監控的無線傳感解決方案,它具有測量距離、速度和位置信息的能力,以確定車輛與交叉路口間的距離、車速和車道占用情況。新的使用毫米波雷達傳感器進行交通監控檢測和追蹤參考設計中,IWR1642包含能夠檢測物體的C674x數字信號處理器,同時Arm® R4F處理器則可以隨時追蹤車輛的行駛距離和速度。參見圖2。

圖 2:左側的圖表清楚地顯示了使用IWR1642檢測和跟蹤兩輛車的過程
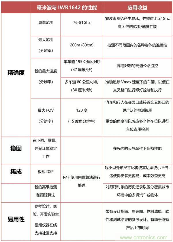
TI的新設計,為設計師在廣泛的應用中使用毫米波雷達傳感器提供了便捷(見表1)。例如,一種監測高速公路上車速的傳感器可以遠程發放超速罰單,并降低執法人員遇到危險情況的可能性。然而,為了做到這一點,傳感器必須能夠準確地檢測處于不同距離的各個物體的速度,這需要通過設計中增加的Vmax算法而得以實現。

表1:TI的毫米波傳感器為智能交通系統提供了優勢
這一功能還可以提高傳感器監測交叉口的準確性,使其能夠更好地預測接近車輛的數量。并啟用綠燈控制,減少車輛的啟動和停止從而使交通更加流暢,并使得給闖紅燈車輛發送罰單變得更容易。
該參考設計還具有先進的檢測和追蹤算法,使傳感器能夠保有特定物體所處位置的歷史記錄,從而使傳感器更容易在密集的城市環境中區分汽輛或其他物體。
該解決方案具有35厘米的分辨率,能夠檢測到距離不超過200米的各種物體。此外, 具有50厘米/秒速度分辨率的解決方案,可以在高速公路單車道上精確地追蹤200公里/時及更高限速的車輛,以及限速70千米/時,在有交叉路口綠燈控制和執法的多車道上的車輛。
120度視野(FOV)功能具有15度角分辨率,可以使視野范圍更為寬廣從而檢測到接近交叉路口的車輛或行人。傳感器可以留意多個停車位,以便司機知道停車場某車道內是否有車位,或者他們需要換一層樓找尋。
推薦閱讀:



