【導讀】根據風扇溫度控制風扇速度是降低系統噪聲和延長風扇使用時間的有效方法,控制直流風扇的無刷電機有多種方式,最簡單的方法是通過一只晶體管實現開/關控制。Maxim提供多種控制風扇速度的器件,器件的輸出類型既有驅動2線或3線風扇電源的線性輸出,也有驅動4線風扇控制輸入的PWM輸出。本文介紹了控制風扇速度的集成電路(IC)。
調節風扇速度
在必須精確控制風扇速度的應用中,可以考慮采用帶有閉環RPM控制的風扇控制器。MAX6650/MAX6651是最早推出的能夠實現風扇速度調節的風扇控制器IC。MAX6650/MAX6651是閉環風扇控制IC,接受來自3線風扇轉速計輸出的反饋信號。這樣能夠直接設定風扇速度,而無須擔心啟動和低速運行的可靠性問題。MAX6650/MAX6651兩者都能夠驅動多個風扇(僅從其中一個風扇反饋轉速信號),而MAX6651能夠監測多達四個風扇的轉速計信號。

圖1. MAX6650是真正的風扇速度控制器,它和帶有轉速信號輸出的風扇一起構成了一個反饋控制環路。
圖1描繪了MAX6650的一個典型應用。MAX6650根據編程在風扇速度寄存器內的數碼控制風扇速度,使風扇轉速計周期與寄存器值成比例。由于通常風扇每轉產生兩個轉速計脈沖,則所要求的風扇速度寄存器值由下列等式計算:
其中:
- KTACH = 編程在風扇速度寄存器中的值
- tTACH = 轉速計信號周期
- KSCALE = 預分頻值(由MAX6650/MAX6651的配置寄存器設定,取值1至16,默認值4)
- fCLK = MAX6650/MAX6651時鐘頻率(典型值為254kHz)
MAX6650/MAX6651的其它優點
MAX6650/MAX6651不僅能夠控制風扇速度,而且還能夠完成很多其它功能。其中包括看門狗功能,可監視控制環是否穩定,風扇速度是否超出程序設定的看門狗界限,以及其它一些通用的數字功能。限于文章的篇幅,關于其它功能的詳細信息,請參考MAX6650/MAX6651的數據資料。
MAX6650/MAX6651將設計師從那些復雜的、與閉環放大器相關的問題中解脫出來,僅剩下選擇和安裝調整管的問題。調整管選定后,如果滿足下式所列的條件,則無需額外的散熱:
其中:
- TJMAX = 最高允許結溫,來自晶體管制造商提供的數據資料
- TA = 最高允許的環境溫度
- PD = 功耗(同上述的等式3)
- θJ-A = 熱阻,結到外部環境,來自晶體管制造商提供的數據資料
如果上式條件不滿足,必須選擇合適的散熱器,以滿足下式:
其中:
- RθSA = 散熱器熱阻(來自散熱器制造商提供的數據資料)
- RθJC = 調整管結到外殼的熱阻(來自調整管制造商提供的數據資料)
目前尚未討論風扇完全短路時的情況。如果發生,那么風扇電源所能輸出的全部電流將流過調整管。如果需要考慮這種情況,則應該采用此時的電流和電壓值來計算功耗和散熱。作為另一種選擇,可以在調整管上增加一個限流電路,例如圖2所示的電路。可依據下式計算限流電阻的阻值:
其中,ILIMIT是期望的限流值。需要注意的是,該限流電路對溫度比較敏感。等式中的常數0.6實際上是電流限制晶體管的基-射極電壓,變化率約為-2.2mV/°C。對于要求隨著溫度的升高而降低限流值的應用,這個特性卻是很有用的。

圖2. 當調整管要求限制電流時,這個電路能夠實現該功能。
采用MAX6620控制多達4個3線風扇
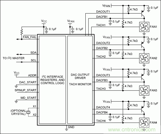
MAX6620具有極大的靈活性,可以為多個風扇提供RPM控制。該器件能夠獨立控制多達4個風扇,此外還可設置輸出電壓變化速率。該特性使風扇速度的變化極為緩慢,不會在設備附近產生噪聲。圖3給出了MAX6620控制4個3線風扇的典型電路圖。

圖3. 此處所示的MAX6620為4通道線性風扇速度控制器,采用外部調整管為風扇提供可變電源。MAX6620監測風扇的轉速信號,由此調節電源電壓以實現要求的轉速計頻率。
采用MAX6639控制4線風扇
4線風扇帶有“速度控制”輸入,因而簡化了風扇速度控制過程。該輸入通常接收PWM輸入信號,風扇速度即由PWM信號的占空比決定。在某些風扇中,該速度控制輸入也接收電壓信號。
MAX6639監測兩個風扇的轉速計輸出,調節PWM輸出的占空比,使風扇進行速度修正。同MAX6620一樣,MAX6639也包括多個功能,其中風扇失效檢測和可調節PWM變化速率功能有助于降低風扇速度變化時的噪聲。此外,MAX6639還包含兩個溫度檢測通道和可編程溫度-RPM控制算法,可根據溫度變化自動控制風扇RPM。圖4給出了MAX6639控制2個風扇的典型電路圖。

圖4. MAX6639控制2個4線風扇,MAX6639測量兩路溫度數據,可根據溫度測量值控制風扇RPM。
本文來源于Maxim。
推薦閱讀:


