- 設計模數轉換器系統傳感器與轉換器的連接
- 將傳感器信號放入一個無增益 24 位轉換器中
- 通過使用 ADC 差分輸入來消除模擬電平轉換的影響
設計模數轉換器系統時,您可能會使用的最初設計方法是首先研究需要的精度,然后再使用一個可提供精度比較的 ADC。為了獲得要求的準確度或精度,需要向系統添加一些必要的增益模塊,以使相關的模擬范圍能夠覆蓋 ADC 的動態范圍。
然而,還有另外一種替代方法。可以使用一個 24 位轉換器來去除增益模塊及其帶來的偏移、漂移和噪聲(存在于 12 至 16 位系統中)。該 24 位轉換器是一種更加簡單的解決方案,可以在相同或者更低成本條件下獲得更高的性能。
您可能會只使用 24 位 ADC 范圍中的一部分來完成設計。沒錯:您可能會丟掉一些位!但仍然可以達到或者提高原來 12 至 16 位系統的精度和準確度。相比 12 位 ADC,該 24 位轉換器具有 4096 的直接系統增益優勢,以及一種額外的可編程增益放大器 (PGA) 功能。Δ-Σ 轉換器中的內部 PGA 功能可以增加增益 64 到 128 倍(取決于具體產品)。
作為設計過程的第一步,通常要仔細查看使用的傳感器,然后查看傳感器的輸出范圍。之后,再將該傳感器的輸出范圍與 A/D 轉換器輸入相匹配。在這一過程中,需要一個模擬增益單元來使傳感器/ADC 匹配有效。或者,試著隨便找一個能夠匹配傳感器輸出范圍的 ADC。請慎用這兩種方法。盡量多注意系統噪聲影響,這種情況下實際系統精度和準確度是很重要的規范。
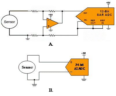
例如,如果一個 12 位系統具有 250 V/V 模擬增益的 5V 范圍,那么系統 LSB 就等于 5V /250 / 212 或 4.88 mV。圖 1.A 描述了此類系統。

圖 1 12 位 SAR (A) 顯示的是一個通過放大器連接至轉換器的傳感器;
24 位Δ-Σ (B) 顯示的是一個直接連接至轉換器的傳感器。
以后我們將研究如何在一個負載單元和溫度傳感器應用中實施這些方法。無論是哪種情況,我們都會對比系統的性能和成本。通過評估一些不同類型的低速電路,我們會得到一個 12 位應用和 24 位實施的對比結果,從而說明這種新設計方法的優點。





