【導讀】值得注意的是VD1在選用時要使用快恢復二極管,而不使用超快恢復二極管,是利用快恢復二極管的恢復時間較快恢復二極管而言會長一點的特性來提高電源的效率。
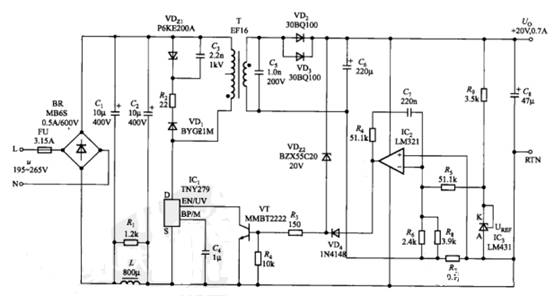
收到有小伙伴留圖,想要了解一下恒流LED的電源是如何工作的; 經過同意,曬出線路圖如下所示:
據留言,這個是14W的恒流LED驅動電路,當輸出電壓小于20V時開始進入恒流狀態,電流穩定在0.73~0.74之間,達到恒流目的;我們可以從上圖中看到,輸入電壓Ui=195~265V的寬電壓,根據留言,我們可以得到輸出電壓Uo=20V;輸出電流 Io=0.7A。

然后我上網查找了電源芯片的具體參數及推薦線路,得知電源效率n=86%;空載功耗Po<250mV。
線路工作原理:線路主要通過檢測R7上電流形成的壓降來實現恒流特性。圖中將LM431的基準端與陰極K互相短接,那么陰極就相當于輸出固定的2.5V基準電壓,這個電壓經過R5、R6和R8進行分壓后,獲得一個大約0.07V左右的參考電壓,這個電壓加至運算放大器的反向輸入端;當通過R7的電流 Io達到0.7A時,我們可以根據歐姆定律得到R7上的電壓Ur7=0.07V;當電流大于0.7A后時,產品進入恒流區,此時Ur7>0.07V;那么放大器LM321的同向輸入端大于反向輸入端,輸出電壓升高,VD4因被正向偏置而導通,通過VD4驅動VT的基極;將芯片的EN/UV端電壓拉低。當EN/UV腳電流大于115uA后,芯片內部的MOS就會被禁止工作,那么電流反饋環路就可以實現恒流控制。
值得注意的是VD1在選用時要使用快恢復二極管,而不使用超快恢復二極管,是利用快恢復二極管的恢復時間較快恢復二極管而言會長一點的特性來提高電源的效率。
還有就是小伙伴留言說產品有時會有不穩壓的問題,幾乎把所有零件換了都沒法修好,結果發現是PCB布線時出了問題,硬件工程師將功率地線和信號地線走線時離得太近,由于功率地線有大電流通過,會被引入信號端,影響到芯片的輸出端,從而影響到產品的穩壓性能。
免責聲明:本文為轉載文章,轉載此文目的在于傳遞更多信息,版權歸原作者所有。本文所用視頻、圖片、文字如涉及作品版權問題,請聯系小編進行處理。
推薦閱讀:






