【導讀】最近幾十年,電源的效率要求發展迅猛,與曾經教科書中描述的要求大相徑庭,實現既定額定條件下的高效率只是設計的第一步,而真正完全合格且具有競爭力的電源設計必須在整個工作范圍內實現高效率。
而對于高效率的定義,眾多相關的主流機構,例如能源之星,80 PLUS,美國能源部的EISA以及歐盟委員會的ErP和CoC,都給出了明確卻不盡相同的要求,通常工作范圍在10%到 100%負載之間,當然還有無負載工作條件。
同時,根據實際應用需求,不同應用即使在既定的操作條件下也需要遵守不同的規范。例如,基于每個品牌和每個型號的睡眠模式功耗不同,PC電源在特定負載條件下的額定效率可能需要低于額定功率的10%;而電視機電源最關心則是待機模式下的效率,通常輸入功率為遙控器關閉電視時的最大功耗300mW。同樣,由于適配器大部分時間是工作在沒有插入任何負載的情況下,所以適配器對空載功率的要求最嚴格,有時甚至要求低于10mW。由此看來,規格如此之多,即使額定功率相同,也根本無法采用統一的設計來覆蓋所有應用。
除此之外,優化效率必定會對紋波、瞬態響應以及音頻噪聲產生系統影響,而這些性能卻是極其重要的。所以,現如今想要設計出完全合格且具有競爭力的電源產品,始終需要不斷調整設計、微調參數以及權衡各個方面的要求。
其中,最流行的拓撲組合:帶LLC的PFC常規模擬控制方案,已流行了數十年。但隨著新趨勢以及效率要求的不斷提高,當今的設計解決方案必須更加靈活,才能有效支持各種系統需求。

圖1:不同情況下的PFC控制模式選項
除了常見的單一臨界導通模式(CrM)或連續導通模式(CCM)之外,PFC級還可以多種模式組合使用。
重載時,CCM模式可以最大程度地降低峰值電流,減小電感及EMI濾波器的器件尺寸(見圖1)。 在中載時,CCM和斷續導通模式(DCM)或CrM的混合控制模式可以很好地平衡峰值電流幅度和開關損耗。輕載時,斷續導通模式(DCM)或突發模式可以最大程度地降低開關損耗,實現最佳輕載效率。 因此,具有可編程變頻技術的混合控制模式可以精確地切換不同模式,對效率性能曲線的微調非常有效。 在LLC這一級,市場正從常規的電壓控制模式逐漸轉變為電流控制模式,因為后者可以提供更好的穩定性和瞬態響應。 換句話說,基于電流控制模式的新設計在一系列應用需求中為環路調節留出了更大的設計空間。

圖2:不同負載條件下的LLC控制模式
同樣,LLC控制方案也正在衍生出多種混合控制模式。例如,圖2 顯示了不同負載條件下,針對不同目標效率和其他性能優化要求的三種模式組合。重載時,諧振模式可以保證在零電壓開關和最小RMS電流的情況下實現最佳效率。
如在跳頻模式中,每兩個開關周期后會出現一個開關空閑周期,這樣可以減少開關損耗和磁損耗,同時可以將低頻頻率保持在音頻噪聲范圍之上。 隨著負載進一步減小,它還能進入突發運行模式,以最小化開關損耗。
而且在突發模式下也可以調整很多設置,比如低頻頻率限制和軟啟動/關斷。采用這些技術可以助力解決方案以滿足效率、紋波和音頻噪聲等方面的要求,同時帶有可編程工作點和進入/退出閾值這些功能的解決方案已成為現代電源設計的理想選擇。

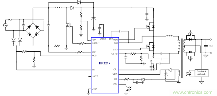
圖3:HR121x系列產品典型應用電路
作為 MPS的第二代數字PFC和LLC組合控制器,HR121x系列產品具有現代電源設計所需的全部功能和靈活性。采用HR121x系列產品的電源設計可以滿足各種效率要求,能顯著提高研發工作效率。 HR121x系列產品結合了模擬和數字IC的優點,并針對PFC和LLC應用進行了全面的優化。
通過集成高壓電流源、經過安全認證的X電容放電功能、PFC低側驅動和LLC半橋驅動,外部電路可保持簡單整潔(見圖3)。模擬電路的快速響應功能也得到了很好的保留,因為所有延遲敏感的功能塊仍通過芯片上的模擬和混合信號設計實現。 因此,HR121x能夠像任何模擬控制器一樣有效地實現逐周期電流限制,容性模式保護和死區時間自適應調整。

圖4:HR121x GUI(圖像用戶界面)
另一方面,數字內核和片上可多次編程(MTP)存儲器為解決方案提供了極大的靈活性。 可以通過基于UART的加密狗和易用的GUI(見圖4)對關鍵參數、關鍵切換點的開關 表征以及不同操作模式之間的轉換閾值進行編程,從而可以根據不同的性能,不同額定功率條件下靈活滿足不同的效率要求。
HR121x的可編程性甚至還能延展至研發的下一個階段,可以采用自動搜索最優化的數字代碼來加速整個研發進度。另外,通過UART通信,HR121x可以鏈接到自動測試設備系統。
根據定義的范圍和步長掃描目標寄存器,可以得出效率、紋波、功率因數等所有測試結果。 然后,篩選出測試數據來確定最優代碼組合。這項工作可以由系統自動完成,無需過多人力參與,而且其最終的代碼組合來源于真實的測試數據,非常客觀可靠。

圖5:基于HR121X的自動效率優化曲線
圖5 展示了基于HR121x的LabVIEW自動測試系統。演示過程中,清除了PFC和LLC控制模式相關的寄存器,并將所有測試結果收集為總數據庫。然后根據最優化的數字代碼建議將前五位過濾掉,以實現最高的平均效率。類似的,在某些既定的負載、功率因數規格和輸出紋波要求條件下可以使用同一個數據庫來導出最優數字代碼。
高效率始終是電源設計的一大目標,實現各方面的高效率更是重中之重。因此,是時候選擇HR121x這樣的解決方案了,該解決方案不僅具有最先進的控制方案,還具有靈活的數字編程功能,能夠適應和滿足許多應用和操作條件,可以實現較高的效率目標,提高研發工作的效率。
免責聲明:本文為轉載文章,轉載此文目的在于傳遞更多信息,版權歸原作者所有。本文所用視頻、圖片、文字如涉及作品版權問題,請聯系小編進行處理。
推薦閱讀:





