【導讀】對于類似于澆水系統的應用,使用 GSM 無線模塊傳輸傳感器數據,如果需要頻繁更換 GSM 無線模塊的供電電池,例如,幾個星期甚至幾天更換一次,系統的維護成本將非常高。由于這類系統在大多數時間處于待機或休眠模式,降低空閑狀態下的功耗對于延長電池的使用壽命非常重要。
目前,許多工業系統采用電池供電的傳感器和轉發器,從而省去了鋪設電纜的昂貴花費,并可降低整體系統的功耗。這些工業系統通常都具有工作模式和待機模式。工作模式下,傳感器將數據傳送到轉發器(一種無線調制解調器),由轉發器將數據發送給主機。待機模式下,轉發器和傳感器將在一段固定時間或可變時間段內處于休眠模式。這種反復的啟動 - 停止操作被稱為非連續工作模式,有助于延長設備的電池使用壽命。
對于類似于澆水系統的應用,使用 GSM 無線模塊傳輸傳感器數據,如果需要頻繁更換 GSM 無線模塊的供電電池,例如,幾個星期甚至幾天更換一次,系統的維護成本將非常高。由于這類系統在大多數時間處于待機或休眠模式,降低空閑狀態下的功耗對于延長電池的使用壽命非常重要。因此,空載下的電流損耗成為這類系統設計的關鍵,出于安全考慮,電氣隔離對于此類設計也非常重要。
考慮到上述因素,設計人員必須重視 DC-DC 轉換器設計,確保空載條件下消耗盡可能低的電流。任何 DC-DC 轉換器,即使在待機模式下,也會消耗較大電流。例如,一款商用化的電源模塊(RECOM® R-78A3.3-1OR),空載模式下的電流損耗達到 7mA。當然,慎重選擇電源拓撲,通過認真仔細的設計,能夠使隔離型 DC-DC 轉換器模塊的空載電流保持在 1mA 以內。
30 倍電流損耗對減少電池更換次數的影響非常顯著。例如,即使系統電池為可充電電池,較大的電源電流損耗也會導致額外的充電次數,而頻繁充電將使電池過早報廢,最終被送到廢物處理廠。同樣,如果設備采用一次性電池,較大的待機電流也會導致電池快速放電,使其過早進入廢物處理廠。
通過幾種途徑可以應對這一設計挑戰,本文著重討論了脈沖頻率調制(PFM)架構的解決方案,能夠使設備在工作和待機狀態下的功耗比達到 1700:1。
系統特征
功耗與時間之間的典型特征類似于圖 1。圖中,負載電流在工作或充電期間達到峰值,設備處于空閑狀態時負載電流則降至較低水平。為了減少電池放電,延長電池壽命和待機時間,必須將空閑電流 IZ 降至最小。所以,沒有連接負載時,隔離型 DC-DC 轉換器應具有超低電流,并在輸入和輸出之間具有較高的隔離度。理想情況下,轉換器還應具有高轉換效率且占用極小的空間。

圖 1. 非連續傳輸通信設備在工作和待機狀態下的特征
表 1 列出了典型的商用 DC-DC 轉換器在輸入電壓為 12V、沒有連接負載情況下的輸入電流,為 7mA 至 40mA。這些轉換器一般采用脈寬調制(PWM)控制器,然而,PWM 控制器往往帶有一個有源振蕩器,即使 DC-DC 轉換器的輸出沒有負載,振蕩器也要持續消耗電池電流。
表 1. 商用 DC-DC 轉換器的特性

PFM 控制器拓撲
另一方法是采用具有脈沖頻率調制(PFM)控制器的 DC-DC 轉換器¹。PFM 控制器采用兩個單穩態電路,只有當負載從 DC-DC 轉換器的輸出消耗電流時才工作。PFM 基于兩個開關時間(最大導通時間和最小關閉時間)和兩個控制環路(穩壓環路和最大峰值電流、關閉時間環路)。
PFM 的特點是控制脈沖的頻率可變。控制器中的兩個單穩態電路確定了 TON (最大導通時間)和 TOFF (最小關閉時間)。TON 單穩態電路觸發第二個單穩態電路 TOFF。只要電壓環路的比較器檢測到 VOUT 跌落到穩壓范圍以下,將觸發 TON 單穩態電路。導通脈沖的最大值固定,如果峰值電流環路檢測到超出電感電流門限的數值,則可縮短該脈沖時間。
PFM 控制器的靜態電流損耗受限于基準偏置電壓和誤差比較器的電流(幾十µA)。相比之下,PWM 控制器的內部振蕩器則必須連續工作,電流損耗達到幾個毫安。本文介紹的方案在采用 PFM 控制器拓撲時,12V 電源供電下的電流損耗小于 1mA。
現場應用系統,例如:澆水系統,往往用于惡劣環境,所以這些系統的 DC-DC 轉換器要求電氣隔離。變壓器可提供隔離,但須保證在不影響隔離的情況下,將電壓基準從副邊反饋至原邊。解決這一問題的常見方法是采用輔助繞組或光電耦合器。
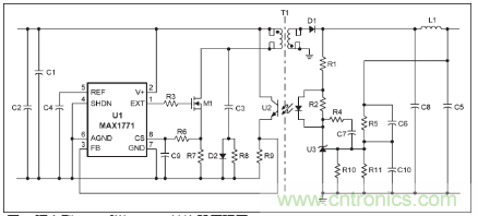
電源拓撲屬于降壓結構。本例中所使用電池組的標稱電壓為 12V,而系統內部電路的工作電壓為 3.6V 標稱電壓。圖 2 所示為 DC-DC 開關電源的示意圖,表 2 列出了材料清單和相應的元件值。控制環路調節電壓時,光電耦合器需要一個恒定電流流過變壓器原邊的 LED。電流下限由光電耦合器在低端偏置電流的 CTR (10mA 時為 63%,1mA 時為 22%)和響應時間的減小(20mA 時為 2µs,5mA 時為 6.6µs)決定。

圖 2. 隔離型 PFM 反激 DC-DC 轉換器原理圖
表 2. PFM 反激型 DC-DC 轉換器的材料清單

輸出分壓器(由電阻 R5 和 R11 組成)的電流損耗固定為 7µA。因此,基準輸入所需要的 0.5µA 電流以及溫漂不會明顯影響輸出電壓。此外,較低的輸入電容使得分壓器輸出端測得的電壓不會受相關延遲的影響。后一因素不再需要利用電容分壓器來降低精密基準的輸入電容。光電耦合器中,光電晶體管吸收 60µA (|IFB| < 60nA)的電流,該電流轉換成小于 230µA (CTR ~26%)的 LED 電流。
完全控制
構建 PFM 控制器時,可采用 MAX1771 BiCMOS 升壓型開關電源控制器(U1)提供所需的時序。MAX1771 相對于之前的跳脈沖方案具有很大改善:開關頻率達 300kHz,減小了所需電感的尺寸;限流型 PFM 控制方式在很寬的負載電流范圍內保證高達 90%的效率;最大電源電流僅為 110µA。除了這些優勢外,MAX1771 在非隔離應用中的主要優勢有:在 30mA 至 2A 的負載電流范圍內,效率可達 90%;最大輸出功率為 24W;輸入電壓范圍為 2V 至 16.5V。
電壓控制環路的電阻應盡可能選擇最大值。這一方案可平衡電流損耗和環路穩定性指標,所以,通過分壓電阻的電流應小于 7µA。由于濾波電容并非理想電容,該電流應該包括電容的漏電流。該設計中,C5 和 C8 濾波電容的漏電流小于 20µA。如果要求更低的漏電流,可以將這些電容換成具有以下規格的陶瓷電容:100µF、6.3V、X5R,尺寸為 1206 (Kemet C1206C107M9PAC)。使用陶瓷電容可將電容漏電流降至幾個微安以內。值得注意的是,陶瓷電容的價格是鉭電容的 3 倍,因此提高了系統的成本。
圖 3 所示 PFM DC-DC 轉換器的原型電路僅消耗 0.24mA 的靜態電流。電路板尺寸小于 50mm x 30mm,輸入電壓范圍為 10V 至 15V (標稱值為 12V)時,可提供 3.6W 的輸出功率,工作于 300kHz 開關頻率。提供穩定的 3.6V 輸出電壓時,該轉換器可支持最大 1A 的連續負載電流。該轉換器采用反激結構(降壓),帶有電壓和電流反饋控制,實現了轉換器輸出與輸入之間的電氣隔離。

圖 3. 適合無線應用的 DC-DC PFM 轉換器原型電路,頂視圖。
該原型電路適合各種非連續數據傳輸的無線應用。模塊的峰值電流達到 3A,最大平均電流為 1A。為降低電流峰值并避免影響無線通信時的性能,采用了參考文獻 2 和 3 中介紹的技術。此外,原則上建議設計人員采用具有低等效串聯電阻的大電容。
評估設計性能
為驗證電源性能,我們測量了以下參數:輸入電壓 VIN、輸入電流 IIN、標稱輸出電壓 VOUT、負載電流損耗 IOUT 和電源效率。表 3 和表 4 所示為測量結果,包括共模輸入濾波器的損耗和保護電路的損耗。另外,值得注意的是,電源在低功率下的效率低于較重負載下的效率。負載較重時,電源通常采用同步整流,這有助于降低設備的工作損耗。
表 3. 空載狀態下,不同輸入電壓時的電流損耗

采用 PFM 控制方案的電源電流損耗已經降至 0.24mA。然而,由于所選元件值的原因,控制環路可能會在某些特定負載條件下發生振蕩。為防止自激,設計人員必須考慮生產環境下元件的各種容差。所以,必須仔細選擇環路電阻和電容值。
表 4 提供了電源在不同負載條件下的輸入和輸出參數,標稱條件及標稱負載范圍內可以獲得最佳效率。
表 4. 標稱電壓下,不同負載時的效率

以 3.6V 輸出為參考,無線設備在待機模式下的電流損耗小于 140µA,與電源空載條件下 0.24mA 的輸入電流損耗相比,這一電流可忽略不計,所以 DC-DC 轉換器的空載效率用零表示(圖 4)。

圖 4. 電源在標稱輸入電壓(12V)、不同負載條件下的效率

圖 5a. 空載時的輸出電壓和控制電壓(10ms/div,CH1:1V/div,CH2:5V/div)

圖 5b. 0.1A 負載時的輸出電壓和控制電壓(20ms/div,CH1:1V/div,CH2:5V/div)

圖 5c. 0.5A 負載時的輸出電壓和控制電壓(20ms/div,CH1:1V/div,CH2:5V/div)
圖 5a、圖 5b、圖 5c 和圖 5d 中所示波形為不同負載條件下的輸出電壓和控制電壓。隨著負載增大,開關器件的柵極控制脈沖頻率提高。轉換器的原型電路測試給出了空載、100mA、500mA 和 1A 電流負載下的信號。示波器測試結果形象說明了 PFM 控制電路的工作。弱信號在示波器上放大了 5 倍,以便更加清晰。X 軸表示時間,Y 軸表示電壓。

圖 5d. 1A 負載時的輸出電壓和控制電壓(20ms/div,CH1:1V/div,CH2:5V/div)
總結
根據初步的行業調查,空載條件下具有低功耗的商用化隔離型 DC-DC 轉換器通常具有大約 20mA 的最小電流損耗。因此,如果設計人員采用 PFM 方案,可以輕松實現低 IQ、低電流損耗的隔離電源。本文所介紹的電源在空載條件下電流損耗只有 0.24mA。
參考文獻
Maxim Integrated 應用筆記 664, "Feedback Isolation Augments Power-Supply Safety and Performance"和 EDN 雜志(1997 年 6 月 19 日).
J. Ig. Garate, J. M. de Diego, "Consequences of Discontinuous Current Consumption on Battery Powered Wireless Terminals" [ISIE06, Paris, France, Oct. 2006].
J. M. de Diego, J. Ig. Garate, "Improvements of Power Supply Systems in Machine to Machine Modules and Fixed Cellular Terminals with Discontinuous Current Consumption" [Digests 9th ICIT06, Mumbai, India, Dec. 2006].
補充材料
I. Haroun, I. Lambadiris, R. Hafez, "RF System Issues in Wireless Sensor Networks," Microwave Engineering Europe (Nov. 2005), pp. 31–35.
J. P. Joosrting, "Power dissipation could limit smartphone performance," Microwave Engineering Europe (Apr. 2006), comment p. 9. Available at: www.mwee.com.
"MAX1649/MAX1651, 5V/3.3V 或可調、高效率、低壓差、降壓型 DC-DC 控制器," Maxim Integrated 數據資料, 19-0305; Rev 2; 9/95.
"MAX1771, 12V 或可調、高效率、低 IQ、升壓型 DC-DC 控制器," Maxim Integrated 數據資料, 19-0263; Rev 2; 3/02.
J. Ig. Garate, J. M. de Diego, J. Monsalve, "Ultra Low Input Current Consumption Power Supplies" [ISIE07, Vigo, Spain, Jun. 2006].
J. Ig. Garate, J. M. de Diego, J. Monsalve, "Sistemas de transmisión discontinua. FAC aisladas y de muy bajo consumo en vacío," Mundo Electrónico (Oct. 2007), pp. 38–45.
R. W. Erikson, Fundamentals of Power Electronics, 1st Ed. (Chapman and Hall, New York, 1997).
B. Arbetter, R. Erikson, and D. Maksimovic, "DC-DC converter design for battery-operated systems," Proceedings of IEEE® Power Electronic Specialist Conference (1995), pp. 102–109.
B. Sahu and G. A. Rincora, "A Low Voltage, Non-Inverting, Dynamic, Synchronous Buck-Boost Converter for Portable Applications," IEEE Transactions on Power Electronics, vol. 19, no. 2 (Feb. 2004), pp. 443–452.
G. A. Rincora and P. E. Allen, "A Low-Voltage, Low Quiescent Current, Low Drop-Out Regulator," IEEE Journal of Solid-State Circuits, vol. 33, no. 1 (Jan. 1998), pp. 36–44.
D. Maksimovic, "Power management model and implementation of power management ICs for next generation wireless applications," Tutorial Presented at the International Conference on Circuits and Systems [ISCAS, 2002].
Data Acquisition Linear Devices Databook. Vol. 3, National Semiconductor Corporation (1989).
"TPS62110 TPS62111 TPS62112, 17-V, 1.5-A, Synchronous Step-Down Converter," Texas Instruments Incorporated, SLVS585–JULY 2005 (2006).
免責聲明:本文為轉載文章,轉載此文目的在于傳遞更多信息,版權歸原作者所有。本文所用視頻、圖片、文字如涉及作品版權問題,請電話或者郵箱聯系小編進行侵刪。






