【導讀】半導體功率器件在電力電子行業有著非常廣泛的應用,特別是近幾年來,隨著社會電子產業化及萬物互聯的應用需求,更進一步加速了電子化水平的進程;也對電力電子系統提出了更高的要求和挑戰,如:高效率、高頻化、高密度、小體積、高可靠性及長壽命等方面。
東微半導體的GreenMOS系列產品是國內最早量產并進入工業級應用的高壓超級結產品系列,在國產品牌中占有領先地位,廣泛應用于充電樁模塊,通訊電源等大功率應用領域。
為了滿足高密度快充的需求,東微半導體于近期推出了全新的超級硅MOSFET(Super-Silicon)系列產品,該系列采用成熟的硅基材料及工藝,可以確保在雷擊、高溫等極限工況下的長期可靠性以及穩定性。
同時,超級硅系列將GreenMOS的開關性能推向極致,可達到1MHz以上的開關頻率,完全可以替代氮化鎵器件在高壓側的應用。

圖1、GreenMOS系列與超級結MOS開關速度對比
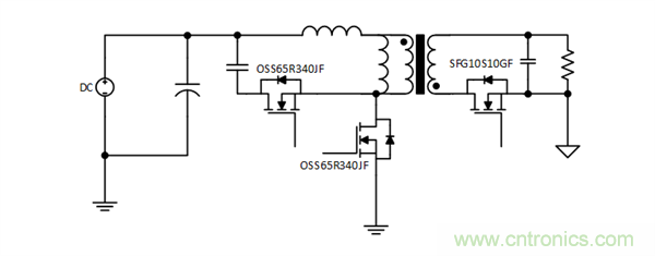
在系統應用中的效率方面,以65W PD為例,超級硅系列在軟開關有源鉗位(ACF)拓撲中體現出優異的效率:

圖2、ACF拓撲
該方案中用到的OSS65R340JF, 屬于超級硅系列,其效率基本與選用了氮化鎵(GaN)的方案一致,完全可以滿足高能效要求。尤其在更高頻率400KHz條件下效率依然與GaN保持一致,體現了此系列產品極低的驅動損耗和開關損耗的特性,以下為效率對比圖:

圖3、超級硅與GaN效率對比
在功率密度方面,同樣用65W的PD為例,基于東微超級硅系列的MOS做的Demo方案, 最大功率密度可達1.38W/cm?,直接對標氮化鎵方案:

圖4、超級硅與GaN體積對比
在產品成本方面,由于超級硅系列采用成熟的硅基材料,與GaN特殊的材料和生產工藝相比具有巨大的成本優勢。尤其在消費領域,如:手機通訊類、電子產品適配器的應用,器件成本大概為同等規格GaN器件25-50%,同時驅動超級硅功率器件的控制芯片可選擇性廣泛,更避免了GaN驅動復雜的設計導致額外系統成本的增加。

圖5、超級硅與GaN特性對比
超級硅系列已有量產規格包含耐壓600、650和700V三檔,最低Rdson為80mR,靜態電流30A,對應功率段50-600W。

圖6、超級硅系列產品推薦規格
東微半導體還有全系列中低壓高速器件,適用于不同快充方案的同步整流輸出。

圖7、同步整流MOSFET推薦規格
綜上所述,在對成本、功率密度要求與日俱增的今天,超級硅系列可完美滿足要求。目前,超級硅系列已在聯想等多個主流客戶端量產。
推薦閱讀:




