【導讀】 48V汽車應用中對隔離的需求持續增長。這是一種緊湊、高效、穩健、低噪聲的方法,可通過CAN接口隔離48V系統。
48V汽車應用中對隔離的需求持續增長。這是一種緊湊、高效、穩健、低噪聲的方法,可通過CAN接口隔離48V系統。
為今天的汽車設計是一種平衡行為。在滿足日益嚴格的排放標準和為越來越多的車載系統和小工具提供動力之間,需為當今的車輛提供高功率,以獲得高效率。
為實現效率和功率的融合,工程師更加依賴于將48V電力運行與傳統燃氣發動機相結合的系統,如混合動力電動汽車(HEV)。這種方法可確保車輛滿足嚴格的二氧化碳(CO2)排放標準,同時還可改進性能和驅動質量。
雖然關于雙電池汽車系統本身已有很多說法,但本文關注的是這些組合式12和48V系統中的一個關鍵且有時被忽視的組件:電流隔離。電流隔離用于抵抗接地噪聲,并在與其連接的48 V系統中接地斷開或故障時保護12V系統。
本文將討論48V汽車應用中隔離的需求,并描述一種緊湊、高效、穩健和低噪聲的方法,通過控制區域網絡(CAN)接口隔離48V系統。
使用48V電池的車輛電流隔離的必要性
即使在使用48V電池(通常為鋰離子電池)的車輛中,傳統的12V鉛酸電池仍可為控制電子設備和低功率設備供電。在這兩個耗材上運行的系統需要彼此通信。例如,48V起動發電機由引擎控制器控制,使用12V電池供電。兩個系統的接地連接到汽車底盤。盡管從理論上講,兩個系統可直接相互連接(圖1a),但由于以下原因,電流隔離(圖1b)幾乎始終有必要:
瞬態地電位差:12V系統的接地使用螺栓直接連接到汽車底盤。48V模塊的接地使用幾英尺長的電纜連接到汽車底盤。48V系統(如啟動發電機或交流壓縮機)中存在的大量開關電流,結合接地電纜的電感特性,可能會導致瞬間接地噪聲,很容易損壞低壓3.3V或5V通信信號。電流隔離對于確保可靠的數據傳輸是必要的。
48V側的接地斷開:有時在故障條件下或維護期間,圖1a中的GND_48V可能會與底盤斷開連接。模塊的48V電源,轉而連接到48V電池,可能仍然完好無損。在這種情況下,48 V系統的所有內部節點(包括12V系統的接口)都可浮動到48V。這對12V系統造成危險,因為它的輸入、輸出端口可能不是設計用于處理48V。在圖1b中,相同的故障條件不會對12V系統造成壓力。48 出現在電流隔壘上,通常額定電壓高得多(如2.5 kV)。
短路情況:在圖1a中,48V系統內部的任何短路都可能導致在與12V系統的接口處出現48V電壓。這種潛在危險可能危及多個在12V電源上運行的電路,包括對車輛安全運行至關重要的電路。電流隔離有助于確保48V系統上的任何短路不會傳播到車輛的12V側。

圖1. 12V和48V系統之間的直接和電隔離連接
使用CAN接口隔離48V系統
可通過多種方式實現電流隔離,并在系統內的不同位置繪制隔離邊界。圖2所示為一種在CAN接口實現隔離的通用方法。在CAN接口與系統中的其他地方隔離具有使用最少數量的隔離通道的優點 -- 僅需兩個隔離通道即可。這降低了成本和電路板空間。

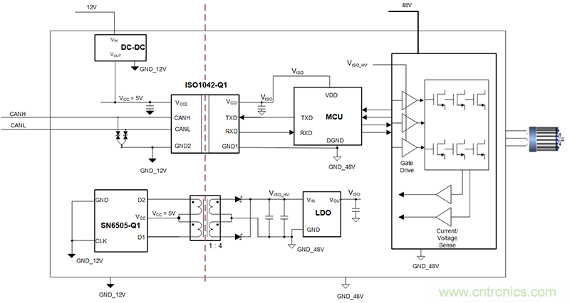
圖2. 所示為輕度混合動力電動車輛中的12V和48V側之間的電流隔離的示例
隔離式DC-DC轉換器可提供隔離電源VISO,為48V系統的某些部分供電。即使48V電池完全放電,VISO也可確保數字隔離器和48V系統的關鍵部件具有可用于操作的電源。若GND_48V斷開,VISO也可用于將48V側置于安全狀態。
現已推出新型集成隔離式CAN收發器和隔離式DC-DC電源控制器現,有助于簡化48V系統中的隔離式CAN接口。圖3所示為一個示例48V起動發電機。您可為其他48V系統使用類似的隔離架構,如DC-DC轉換器、電池管理系統、加熱器和空氣壓縮機。

圖3. 這款48V啟動發電機采用隔離式CAN收發器和推挽式隔離電源
單片集成隔離式CAN收發器,如德州儀器(TI)ISO1042-Q1(圖3),將高壓電流隔離與高性能CAN收發器集成,有助于減少電路板面積,同時改進時序參數。從CAN的角度來看,低環路延遲和偏移使用CAN靈活數據速率實現高速數據通信。隔離提供對傳導和輻射干擾的免疫力。冗余或強化隔離將在故障條件下提供額外的保護余量。
當與外部變壓器一起使用時,德州儀器的SN6505-Q1SN6505-Q1等推挽變壓器驅動器(也如圖3所示)可產生隔離電源VISO_HV(在10到15V的范圍內),為金屬氧化物供電半導體場效應晶體管(MOSFET)柵極驅動器,并可產生較低VISO(3.3至5V范圍內),為單片機和隔離CAN器件的數字側供電。
推挽式拓撲結構使用兩個低側開關。這些開關在交替的時鐘相位中導通,以便在中心分接隔離變壓器上連續傳輸功率。拓撲結構采用前饋調節,輸出電壓純粹通過變壓器比率控制。與其他拓撲結構相比,連續功率傳輸可產生更低的峰值電流,從而降低排放并提高效率。對稱驅動器還可防止變壓器飽和,從而形成緊湊的變壓器。
在12V側,非隔離式DC-DC轉換器或降壓器可產生5 V電源,為CAN收發器供電,同時也可作為推挽式隔離式DC-DC轉換器的輸入電壓。使用前置降壓使系統對12 V電池電源的變化不敏感,這種變化可能是由負載變化引起的。此外,在較低輸入電壓(5V vs.12V)下操作會導致變壓器變小。
結論
電流隔離是使用48V電池供電的汽車中極其重要的考慮因素。隔離用于抵抗接地噪聲,并在與其連接的48V系統中接地斷開或故障時保護12V系統。在HEV中使用48V電源的系統的示例包括起動器 - 發電機、電動渦輪增壓器、電動泵、空調、加熱器、電動懸架和駕駛員輔助。集成隔離式CAN收發器與基于推挽式隔離式DC-DC電源相結合,可提供用于隔離48V系統的緊湊、高效、穩健且低噪聲的技術。
(來源:德州儀器)



