【導讀】對EV或PHEV而言,性能等同于電池動力支持的可行駛距離。EV和PHEV供應商不僅要提供高電池性能,還要提供數年的包括最短行駛距離的保修服務,以保持競爭力。隨著電動汽車的數量和行駛時間的不斷增長,電池包內無規律的電池單元老化正在成為一個長期問題......

由串聯連接、高能量密度、高峰值功率的鋰聚合物或磷酸鐵鋰(LiFePO4)電池單元組成的大電池包,廣泛用于從純電動車輛(EV或BEV)、油電混合動力車輛(HEV)、插電式混合動力車輛(PHEV)到能源存儲系統(ESS)的各類應用中。特別是電動汽車市場,預計會對大型串聯/并聯電池單元陣列產生巨大需求。2016年全球PHEV汽車銷量為77.5萬輛,預計2017年銷量為113萬輛。盡管對大容量電池單元的需求不斷增長,電池價格仍然相當高,構成EV或PHEV中價格最高的組件,支持續航小幾百公里的電池價格通常在10,000美元左右。高成本可以通過使用低成本/翻新的電池單元來化解,但此類電池單元也將具有更大的容量不匹配性,進而減少單次充電后的可用運行時間或可行駛距離。即便是較高成本、較高質量的電池單元,重復使用后也會老化且不匹配。提高具有不匹配電池單元的電池包容量有兩種辦法:一種是從一開始就使用更大的電池,但這樣做的性價比不高;另一種是使用主動均衡,這是一種新技術,可以恢復電池包中的電池容量,快速增強動力。
全串聯電池單元需要均衡
當電池包中的每個電池單元具有相同的充電狀態(SoC)時,我們說電池包中的電池單元是均衡的。SoC是指當電池充電和放電時,單個電池的當前剩余容量相對于其最大容量的比例。例如,一個10安時的電池單元若有5安時的剩余容量,則其SoC為50%。所有電池單元都必須保持在某一SoC范圍內,以避免損壞電池或縮短壽命。SoC的允許最小和最大值因應用而異。在電池運行時間至關重要的應用中,所有電池單元可以在20%的最小SoC和100%的最大SoC(或滿電狀態)之間工作。需要最長電池壽命的應用可能會將SoC范圍限制在最小30%到最大70%之間。這些是電動汽車和電網儲存系統的典型SoC限制,它們使用非常大且昂貴的電池,更換成本極高。電池管理系統(BMS)的主要作用是嚴密監控電池包中的所有單元,確保沒有任何電池單元充電或放電超出該應用的最小和最大SoC限值。
對于串聯/并聯電池單元陣列,一般可以認為并聯連接的電池單元彼此之間會自動均衡。也就是說,隨著時間推移,只要電池單元端子之間存在導電路徑,并聯連接的電池單元之間的充電狀態就會自動均衡。同樣可以認為,串聯連接的電池單元的充電狀態會隨著時間推移而出現差異,原因有多方面。整個電池包中的溫度梯度、阻抗、自放電速率或各電池單元負載之間的差異,可能導致SoC逐漸變化。盡管電池包充電和放電電流有助于使這些電池單元間差異變小,但除非周期性地均衡電池單元,否則累積的不匹配性將會有增無減。補償電池單元的SoC漸變是均衡串聯電池的最基本原因。通常情況下,被動或耗散均衡方案足以重新均衡電池包中容量接近的電池單元的SoC。
如圖1a所示,被動均衡既簡單又便宜。然而,被動均衡也非常緩慢,會在電池包內部產生有害的熱量,均衡結果是將所有電池單元的剩余容量減少到與電池包中SoC最低的電池單元一致。此外,被動均衡缺乏能力有效解決另一種常見現象——容量不匹配引起的SoC誤差。所有電池單元在老化時都會損失容量,損失速率往往不同,原因類似于串聯電池單元的充電狀態隨著時間推移而出現差異。電池包電流均等地流入和流出所有串聯電池單元,因此電池包的可用容量取決于電池包中容量最低的電池單元。只有圖1b和圖1c所示的主動均衡方法可以讓電荷在整個電池包中重新分配,補償電池單元間不匹配所造成的容量損失。

圖1. 電池單元均衡典型拓撲結構。
電池單元間不匹配會顯著縮短運行時間
電池單元間的容量或SoC不匹配可能會嚴重降低電池包可用容量,除非均衡電池單元。為使電池包容量最大化,要求在電池包充電和放電期間,電池單元是均衡的。在圖2所示的例子中,一個10單元串聯電池包由(標稱)100 安時電池單元組成,最小容量單元與最大容量單元的容量誤差為±10%,對該電池包充電和放電,直至達到預定SoC限值。如果SoC值限制在30%和70%之間,并且不進行均衡,則經過一次完全充電/放電循環之后,電池包可用容量相對于理論可用容量減少25%。被動均衡理論上可以在電池包充電階段均衡各電池單元的SoC,但在放電期間,無法阻止第10個單元先于其他單元達到30%的SoC水平。即使在電池包充電期間進行被動均衡,在電池包放電期間也會損失可觀的容量(不可用)。只有主動均衡解決方案才能恢復容量,在電池包放電期間將電荷從高SoC單元重新分配給低SoC單元。

圖2. 電池單元間不匹配導致電池包容量損失的例子。
圖3顯示了使用理想主動均衡功能可以100%恢復因電池單元間不匹配而導致的容量損失。在穩態使用期間,當電池包從70% SoC 的完全充電狀態放電時,必須從第1個單元(最高容量電池單元)中取出存儲的電荷并轉移到第10個單元(最低容量電池單元),否則第10個單元會先于其他單元達到最小30%的SoC點,導致電池包必須停止放電以防壽命進一步縮短。類似地,在充電階段必須將電荷從第10個單元中移除,重新分配到第1個單元,否則第10個單元會率先達到70%的SoC上限,導致充電周期必須停止。在電池包使用壽命中的某個時間點,電池單元老化的差異將不可避免地造成電池單元之間的容量不匹配。只有主動均衡解決方案才能恢復容量,根據需要將電荷從高SoC單元重新分配給低SoC單元。為在電池包使用壽命期間實現最大容量,需要通過主動均衡解決方案來給單個電池單元有效充電和放電,以使整個電池包維持SoC均衡。

圖3. 理想主動均衡實現容量恢復。
高效率、雙向均衡提供最高容量恢復
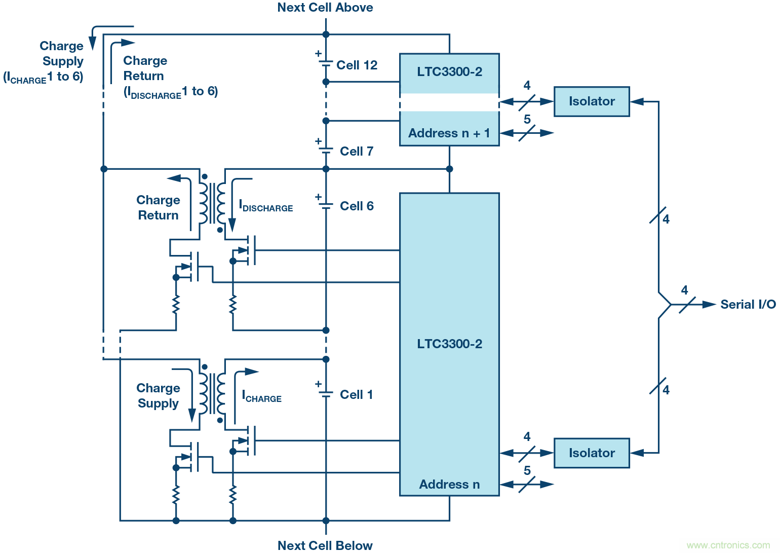
LTC3300-2(見圖4)是專為滿足高性能主動均衡需求而設計的新產品。高效率、雙向、主動均衡控制IC LTC3300-2是高性能BMS系統的關鍵組成部分。每個IC可以同時均衡多達6個串聯連接的鋰離子或磷酸鐵鋰電池單元。

圖4. LTC3300-2高效率、雙向、多電池單元主動均衡器。
通過在選定電池單元和一個由多達12個或更多相鄰電池單元組成的子電池包之間重新分配電荷來實現SoC均衡。均衡決策和均衡算法必須由另外的電芯監控器件和控制LTC3300-2的系統處理器來處理。電池單元放電時,電荷從選定電池單元重新分配到整組相鄰電池單元(12個或更多)。類似地,電池單元充電時,電荷從整組相鄰電池單元(12個或更多)轉移到選定電池單元。所有均衡器可以沿任一方向同時工作,以盡量縮短電池包均衡時間。LTC3300-2有一個兼容SPI總線的串行端口。器件可以利用數字隔離器并聯連接。多個器件由A0到A4引腳來確定器件地址唯一標識。LTC3300-2的串行接口由4個引腳組成:CSBI、SCKI、SDI和SDO。如果需要,SDO和SDI引腳可以連接在一起,形成單個雙向端口。5個地址引腳(A0到A4)設置器件地址。所有與串行通信相關的引腳都是電壓模式,其電平以VREG和V-電源為基準。
LTC3300-2中的每個均衡器都使用非隔離邊界模式同步反激式功率級,以實現每個電池單元的高效充電和放電。6個均衡器各自都需要自己的變壓器。每個變壓器的原邊連接在要均衡的電池單元兩端,副邊連接在12個或更多的相鄰電池單元上,包括要均衡的電池單元。副邊的電池單元數量僅受外部器件的擊穿電壓限制。電池單元的充電和放電電流由外部檢測電阻結合相應的外部開關和變壓器調整來設置,最高達到10 A以上。高效率是通過同步操作和適當的器件選擇來實現的。各均衡器通過BMS系統處理器使能,并且保持使能狀態,直到BMS命令均衡停止或檢測到故障狀態。 均衡器效率問題
電池包面臨的最大克星之一是熱量。高環境溫度會讓電池壽命和性能迅速降低。遺憾的是,在大電流電池系統中,為了延長運行時間或實現電池包快速充電,均衡電流也必須很大。均衡器效率低下會導致電池系統內部產生有害的熱量,必須通過減少給定時間內可運行的均衡器數量或昂貴的散熱方法來解決。如圖5所示,LTC3300-2在充電和放電方向均實現90%以上的效率,相對于均衡器功耗相同但效率為80%的解決方案,前者的均衡電流可以增加一倍以上。此外,更高的均衡器效率會產生更有效的電荷再分配,進而實現更有效的容量恢復和更快的充電。

圖5. LTC3300-2功率級性能。
結論
諸如EV、PHEV和ESS之類的新應用正在迅速增多。消費者始終期望電池使用壽命長,運行可靠,無性能損失。無論使用電池還是汽油作為動力,人們都要求汽車能運行五年以上沒有任何明顯的性能下降。對EV或PHEV而言,性能等同于電池動力支持的可行駛距離。EV和PHEV供應商不僅要提供高電池性能,還要提供數年的包括最短行駛距離的保修服務,以保持競爭力。隨著電動汽車的數量和行駛時間的不斷增長,電池包內無規律的電池單元老化正在成為一個長期問題,這也是運行時間縮短的主要原因。串聯連接的電池運行時間總是受到電池包中最低容量電池單元的限制。一個較弱的電池單元就能拖累整個電池包。對于車輛供應商,由于行駛距離不足而更換或翻新保修期內的電池是非常不劃算的。為防止此類代價巨大的事件發生,可以為每個單元使用更大、更昂貴的電池,或者采用LTC3300-2等高性能主動均衡器來補償電池單元不均勻老化引起的單元間容量不匹配問題。LTC3300-2可以讓嚴重不匹配的電池包擁有與電池單元完全匹配且平均容量相同的電池包不相上下的運行時間。






