【導讀】隨著智能手機的普及和用戶對手機使用續航時間需求的提高,在受限于鋰電池技術無法取得突破而做大能量密度的情況下,智能手機電池快速充電技術使用戶在短時間內快速補充電量,從而使手機的續航時間得與延長,比如半小時內可以充滿75%的電量,讓用戶輕松獲得足夠電池電量。
當快沖技術全面來襲,我們該如何為產品選擇合適的充電方案?是擺在產品設計師和產品經理面前的一道命題。悉數市面上的產品,快充技術大致有四種,即高通的QuickCharge版(如QC2.0、QC3.0),聯發科版(Pump Express和Pump Express plus),OPPO 的VOOC,以及TI的Maxcharge(實際上它同時兼容了高通QC2.0版和聯發科Pump Express協議)。也有人說快充技術是5種、6種、甚至7種,但在目前也就上面這四種,是在原有USB 5V充電技術上有所突破的技術,具體請看文章后面的詳細解釋。
常規USB 5V充電技術的瓶頸,充電環路示意圖如圖-1,充電環路阻抗約0.32Ω,那對于4.2V和4.35V電池最大充電電流有以下公式:
(5-4.2)/0.32=2.5A (5V input source, Battery CV=4.2V)
(5-4.35)/0.32=2.03A. (5V input source,Battery CV=4.35V)

因此,手機的常規充電方式,無法再提高充電電流,不能滿足現在手機電池越來越大后,對大充電電流的要求。
一、高通QC版快充技術
這是一個市面上采用較多的快充技術,小米4C,小米note,三星等主流品牌均在采用此充電技術。這與目前高端智能手機所采用的平臺有相當關系。另外,這種技術相對簡單,實現起來相對容易,成本提升不明顯,市場較容易接受。高通QC充電技術有兩個版本,分別是QC2.0和QC3.0,現在QC3.0的手機還很少,普遍還是QC2.0。

快充技術的原理,通過USB端口的D+與D-的不同電壓給合,來向充電器申請相應的輸出電壓供手機充電。QC2.0并不是簡單的D+與D-的組合就可以讓充電器輸出所需的電壓,而是還有一些協議在里面,需要先發送握手信號,比如1.5s的握手電壓組合,才能進行下一步的輸出,否則,直接按圖-4將D+與D-電平設置好是不會改變充電器的輸出電壓的,這也是為了更好的保護非QC2.0技術的手機,不會因為誤觸發了充電器的升壓機制而燒毀手機,圖3是QC2.0充電器原理圖的調壓部分。


高通QC2.0 握手協議:
快充的充電器與手機通過micro USB接口中間兩線(D+D-)上加載電壓來進行通訊,調節QC2.0的輸出電壓。握手過程如下:當將充電器端通過數據線連到手機上時,充電器默認通過 MOS讓D+D-短接,手機端探測到充電器類型為DCP(專用充電端口模式)。此時輸出電壓為5v,手機正常充電。 若手機支持QC2.0快速充電協議,則Android用戶空間的HVDCP進程將會啟動,開始在D+上加載0.325V的電壓。當這個電壓維持1.5s 后,充電器將斷開D+和D-的短接, D-上的電壓將會下降;手機端檢測到D-上的電壓下降后,HVDCP獲取手機預設的充電器電壓值,比如 9V,則設置D+上的電壓為3.3V,D-上 的電壓為0.6V,充電器輸出9v電壓。
快充技術的優點是,很好地解決常規手機充電電流的限制,由于充電器輸出電壓的提高,手機充電環路的阻抗限制的充電電流的問題得到了很好地解決,缺點是,效率仍不是很高,在手機端發熱量還比較大。
隨著高通QC3.0的發布,很好的彌補了QC2.0效率偏低的問題。
充電速度是傳統充電方式的四倍,是Quick Charge 1.0的兩倍,比Quick Charge 2.0充電效率高38%。Quick Charge 3.0采用最佳電壓智能協商(INOV)算法,可以根據掌上終端確定需要的功率,在任意時刻實現最佳功率傳輸,同時實現效率最大化。另外,其電壓選項范圍更寬,移動終端可動態調整到其支持的最佳電壓水平。具體來說,Quick Charge 3.0支持更細化的電壓選擇:以200mV增量為一檔,提供從3.6V到20V電壓的靈活選擇。這樣,你的手機可以從數十種功率水平中選擇最適合的一檔。
二、聯發科Pump Express快充技術
與高通QC2.0雖在實現方式上有所不同,卻有異曲同工之妙。高通QC2.0是通過USB端口的D+和D-來個信號實現調壓,而聯發科的Pump Express快充技術,是通過USB端口的VBUS來向充電器通訊并申請相應的輸出電壓的。QC2.0是通過配置D+和D-電壓的方式來通訊,Pump Express是通過VBUS上的電流脈沖來通訊,但最終的目的是提升充電器的電壓到5V,7V,9V。
快充技術的VBUS電流與VBUS電壓波形如圖-5:

快充技術充電器原理圖,及原理簡介

快充技術的優點,與QC2.0相似,由于提高了充電器的輸出電壓,解決了充電電流的限制。同時缺點也與QC2.0類似,由于充電器的調壓檔跨度比較大,帶來手機端充電路效率偏低。于是,MTK Pump Express Plus快充技術隨之誕生,Pump Express Plus技術與高通QC3.0類似,增加了調壓檔數,每檔200mV。手機可以根據電池當前電壓以及充電環路衰減,向充電器申請合適的電壓,以達到以電效率的最大化,以進一步降低手機在充電過程中的發熱量。
三、OPPO VOOC閃充技術
OPPO稱自己研發的快充技術為“ VOOC閃充技術“,也是最神秘的快充技術,目前只有OPPO的幾款產品在用,即Find 7和N3等,由于OPPO對此技術有專利限制,其它手機廠商只能嘆為觀止,且成本相對較高,充電器體積較大,便攜方面沒有其它快充技術的好。
OPPO的VOOC閃充技術與傳統充電最大的區別在于,創新性的將充電控制電路移植到了適配器端,也就是將最大的發熱源 移植到了適配器。這樣控制電路在適配器,而被充電的電池在手機端,充電時手機發熱得以很好的解決。為了更好的對充電流程進行控制 (比如控制電路需要實時監測電池電壓、溫度等),OPPO特別在適配器端加入了智能控制芯片MCU,適配器端實現了充電控制電路,智能控制充電的整個流程。
閃充技術的官方宣傳圖片:


8個觸點的電池

大個頭的充電器
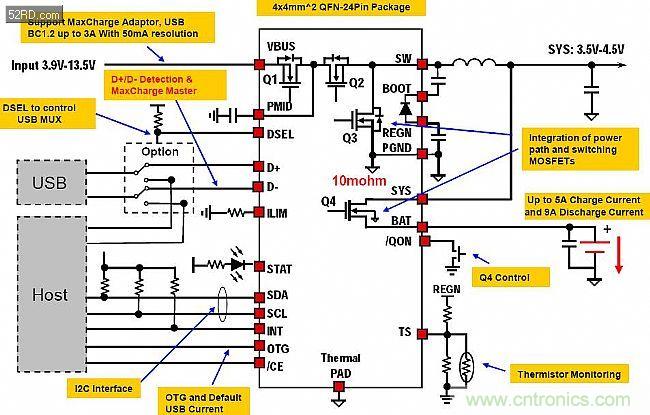
四、TI的maxcharge技術
TI的maxcharge技術是將高通QC2.0和聯發科的Pump Express,以及TI自身的高性能充電管理做了一次整合,比較有代表性的方案有BQ25895,其最大充電電流可達5A,最大輸入電壓14V,可以很好地支持QC2.0和Pump Express標準的充電器。我們對TI提供的BQ25890 demo板實測,在4A充電時,芯片溫度達55度左右(在環境溫度25度下測試),差不多有30度的溫升,這如果放在手機內部,將會是一個重要的熱源。
TI的maxcharge充電芯片的簡易原理圖,

TI的maxcharge充電芯片的簡易原理圖

BQ25890 Demo板實測
TI的maxcharge充電技術的優點,由于同時兼容高通QC2.0和聯發科Pump Express技術,因此也就同時具備了QC2.0和聯發科Pump Express的優化點。它缺點也和高通與聯發科一樣,整體的效率還不是很高,因此發熱量較大。
鑒于手機充電部分的發熱問題,短時間QC3.0和Pump Express plus還未普及,那么我們是否還有其它方案來減小手機充電發熱量呢?答案是肯定的。我們用兩顆充電芯片同時對一顆電池進行充電,可以減少單獨充電芯片的發熱量。圖-12是雙充電芯片原理圖,圖-13是BQ25890+BQ25896雙Demo實測,設置兩顆充電芯片的充電電流都為2A,總共4A對電池充電,充電30分鐘后,測到兩個芯片的溫度分別為42度和40度,室溫為25度,芯片溫升分別為17度和15度,比單芯片充電方案的溫升降低了一半。因此,雙充電芯片方案對提高充電效率,減少手機充電發熱方面具有很大的優勢。

雙充電芯片原理圖

BQ25890+BQ25896雙Demo充電實測

充電過程曲線
五、充電方案的選擇
面對上述充電方案,我們要如何選擇呢?
成本,效率,發熱量,便攜性,專利,等均需要考慮。首先,OPPO的VOOC閃充技術在成本,以及充電器便攜性方面肯定是不占優勢,加之其有專利方面的限制,其它廠商在沒有獲得OPPO授權的情況下,不可能采用此方案。高通和聯發科雖然各自也有專利,但暫時還未向使用者收費,且在成本與充電器便攜性方面更具有優勢,我們不難看出,在接下來的一段時間里,快充方案的選用方面,TI芯片將具體更靈活的選擇性。
電池在快充技術發展過程中,起著舉足輕重的作用,電池充電倍率的高低,直接影響充電的速度。目前手機上常用的電池充電倍率有:0.5C,0.75C,1C,1.5C等。比如一個電池只有1000mAh的項目,客戶要求支持快充,這時我們需要分析,客戶要求支持快充的目的是什么?只是要有這個噱頭?還是需要縮短充電時間?如果是前者,那只需要硬著頭皮加上快充方案即可,其本質和不帶快充的方案沒有多大差別(除了成本有所提高),如QC2.0在9V時可輸出1.5A以上,電池端的電流可以達到2.5A以上,對于1000mAh的電池來說,如果是目前較好的手機高倍率電池1.5C,也只需要1.5A的充電電流,那么換算到充電器端,充電器只需要在9V電壓時輸出0.75A左右即可,如果在5V電壓時,則只需要輸出1.4A左右也能滿足,因此,這個項目只需要選擇更高倍率的電池即可,而不需要采用快充技術,亦能滿足項目對充電的需求。若一個項目的電池是4000mAh,2A充電電流僅為0.5C,如果采用3A的快充方案,也只能達到0.75C,充電時長約需約2.5小時,如果是支持1C充電的電池,采用4A充電,則充電時間可縮短到約1.5小時。
電池充電倍率與充電時間的大致關系如下表:

以上是我們對當前快充方案和雙充電IC的總結,總而言之快充方案的選擇,是一個綜合性的技術方案選擇,它具有水桶效應。我們要根據項目需求,合理地選擇,希望以上的技術分析內容,能夠給未做過快充方案的同行工程師一些參考信息,同時也希望看到更多的工程師能在快充技術上取得新的進展,給手機用戶更好的體驗。
推薦閱讀:




