【導讀】要說開關電源領域的絕對主力軍電子器件,非MOSFET莫屬。在很多應用實例中,雙極性結式晶體管相較于MOSFET有其獨特的優勢。尤其是離線電源中,成本和高壓是使用BJT而非MOSFET的兩個關鍵因素。
在低功耗(3W 及以下)反激式電源中,很難在成本上擊敗 BJT。大批量購買時,一個 13003 NPN 晶體管價格可低至 0.03 美元。該器件不僅可處理 700V VCE,而且無需過大的基流便可驅動幾百毫安的電流。使用 BJT,增益和功率耗散可能會將實際使用限制在低功耗應用中。在這些低功耗標準下,MOSFET 與 BJT 之間的效率差異非常細微。下圖 1 對比了兩個相似 5V/1W 設計的效率。第一個設計是“230VAC 輸入、5.5V/250mA 非隔離式反激轉換器”使用 MOSFET,而另一個設計則是“120VAC 輸入、5V/200mA 反激轉換器”使用 BJT。這并不是完全公平的對比,因為這兩個電源在設計上采用不同的輸入電壓運行,但它說明了它們的效率有多相似。

圖 1:反激轉換器MOSFET設計與BJT設計的效率對比
有些新控制器實際是設計用于驅動 BJT 的,目的是提供最低成本的解決方案。在大多數情況下,具有外部 BJT 的控制器比包含集成型 MOSFET 的控制器便宜。在使用 BJT 控制器進行設計時,必須注意確保 BJT 的基極驅動與增益足以在變壓器中提供必要的峰值電流。
在稍微偏高的功率級下,FET 與 BJT 的效率差異就會變得較為明顯,原因在于 BJT 較差的開關特性與壓降。但是,對于輸入電壓高于 100-240VAC 典型家用及商用電壓范圍的應用來說,BJT 可能仍有優勢。工業應用與功率計就是這種情況的兩個實例,它們可能需要更高的輸入電壓。價格合理的 MOSFET 只能用于 1kV 以下。在有些功率計應用中,線路電壓可能會超過 480VACrms。在整流器后會達到 680Vdc 以上的電壓。對于三相位輸入,這一數字可能還會更高。電源開關需要能夠承受這種電壓以及反射輸出電壓與漏電峰值。在這些應用中,MOSFET 可能根本就無法作為選項,因此 BJT 就成了最簡單、最低成本的解決方案。
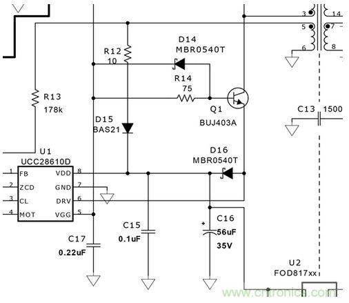
我們之前討論過,當功率級提高到 3W 以上時,BJT 中的開關損失可能就會成為大問題。使用級聯連接來驅動 BJT 可以緩解這一問題。下圖 2(摘自 PMP7040)是級聯連接的工作情況。BJT (Q1) 的基極連接至 VCC 電軌,同時發射極被拉低用以打開開關。在 UCC28610 內部,一個低電壓 MOSFET 將 DRV 引腳拉低,并由一個內部電流感應來安排峰值開關電流。由內部 MOSFET 實現快速關斷,因為它與外部高電壓 BJT 串聯。

圖 2:PMP7040 原理圖展示級聯連接的工作情況
總之,BJT 可能會在您的電源中具有重要意義,仍然是有一些原因的。在低于 3W 的應用中,它們可能會在不怎么影響性能的情況下,具有低成本優勢。在更高電壓下,它們可在 MOSFET 選擇可能具有局限性的情況下提供更多選擇。
相關閱讀:
低成本BJT開關優化方案,滿足新效率標準杠杠的
專家答疑:反激式轉換器中工程師為何“偏愛”BJT
BJT重獲新生?SiC BJT讓光伏逆變器系統成本顯著降低




