【導讀】本文這款0-30V/10A可調穩壓電源,本制作電路極為簡單,所用元器件均為易購常見元器件,成本很低,制作工藝簡單,對制作人員的技術要求難度低。而其性能表現卓越,工作穩定可靠,基本可以滿足普通電子愛好者平時的試驗需求。
“工欲善其事,必先利其器”!對于電子愛好者來說,能擁有一臺性能優良的電源,應該說是可以從“源”頭上保證了制作作品的成功率和優良性能的發揮!本文介紹一種簡單易制的可調穩壓電源,可以在0-30V的范圍內穩定的輸出最大10A的電流,基本上可以滿足常見的電子制作需要。而且其電路非常簡潔、制作簡單,性能優良穩定、成本低廉,非常適合電子愛好者制作,下面將詳細介紹其電路原理、制作方法和注意事項。
電路原理
電路原理

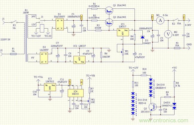
圖:簡單易制、低廉高效的0-30V/10A可調穩壓電源電路原理
本電源在保證功能適用、性能穩定的前提下對電路盡量簡化,這樣既可以降低制作工作量和難度,又可以提高制作的成功率。電路如圖(1),主要由Q1、Q2、IC1組成的調整穩壓電路和IC2組成的-1.25V生成電路,以及IC4組成的輸入電壓自動切換控制電路和以Q3、M1、M2為主組成的輸出顯示、指示電路等4部分電路完成整機功能。
由電路圖可以清楚的發現本機穩壓部分采用了常見的工頻變壓器整流、濾波、線性穩壓的工作原理,之所以沒有采用高效率、輕便的開關電源電路模式,主要是因為考慮到作為實驗用供電電源,對其主要的要求是輸出寬可調電壓范圍、大輸出電流供應、低輸出紋波電壓、電源純凈度高,對于電源效率要求并不高,而開關電源雖然效率高,但其輸出波形干擾紋波大、可調范圍窄,因此采用傳統的線性穩壓電路。
下面介紹一下整機電路的工作原理。從J1、J2輸入的交流電網220V電壓經K1、F1輸入電源變壓器B1的初級,從其次級分別輸出9V、12V、24V的交流電壓。輸出的9V交流電壓經D2整流、C7、C8濾波后加在IC2/LM337的輸入端,在其輸出端產生-1.25V的電壓,R6作為IC2的負載,C9使IC2輸出端的電壓更為穩定、純凈。設置此部分電路的目的是為了用其產生的-1.25V電壓抵消IC1/LM317輸出端最低只能到達+1.25V的電壓,從而使整機輸出電壓可以從0V起輸出,而并非是從+1.25V開始輸出,這樣可以滿足部分需要低于1.25V的低電壓的試驗場合的需要。
B1輸出的12V、24V交流電壓經輸入電壓控制繼電器J1得觸電選擇后輸入到由D1、C1、C2組成的主整流濾波電路,對應于兩個繞組輸入交流電壓,在C1、C2上分別獲得16V、33V左右的直流電壓,此直流電壓供給由IC1、Q1、Q2組成的調整穩壓電路。
調整穩壓部分為了電路簡單,并沒有采用常見的由分立元件、或運放組成的電路,而是充分發揮LM317優良的可調穩壓性能,利用Q1、Q2擴充其輸出電流,彌補LM317最大輸出電流不能大于1.5A的缺點。當流經LM317的電流小于650mV/47≈15mA時,功率三極管Q1、Q2不導通,輸出端需要的電流全部由LM317提供;當流經LM317的電流等于15mA時,此電流在電阻R3上形成的壓降將驅動功率三極管Q1、Q2開始導通并輸出一定的電流,此時輸出端的電流由LM317和功率三極管Q1、Q2共同負擔。電阻R1、R2可以起到自動均衡流過功率三極管Q1、Q2的電流的作用。
電阻R4取值小些有利于輸出電壓的穩定,一般在100-200Ω的范圍內選擇。二極管D3的作用是當輸出端短路等異常情況發生時保護LM317不被損壞,電容C3可以進一步穩定輸出端的輸出電壓。電位器W1可以調整輸出端電壓的高低至需要的數值。
保護調整穩壓電路將由C1、C2獲得的電壓調整穩壓到需要的電壓后經顯示電流表M1和輸出控制開關K2輸出電源輸出端子。
電容C4采用大容量電容可以儲存更多的電量,減輕穩壓調整部分電路的負擔,進一步的降低電源的內阻,C5、C6可以給高頻信號提供通路,避免大容量電容因卷繞工藝所造成的寄生電感對高頻信號濾波能力的降低。
輸出控制開關K2可以控制調整穩壓部分電源輸出的通斷,這樣相對于控制變壓器B1初級交流電源開關的控制方式,可以為外部負載提供更為穩定和干凈利落的電源的接通和斷開。
本機本著制作簡單的原則,沒有設置限流電路,僅設置保險絲F2,可以避免負載異?;蜉敵龆硕搪窌r輸出電流過大燒壞電源內部的元器件。電壓表M2用以指示輸出電壓的大小。
因為本機的輸出電壓調整范圍為0V-30V,相對較大,如果整個輸出段都采用相同的交流輸入電壓整流濾波后再調整穩壓的話,為了照顧最高可以穩定輸出30V的最高電壓的需要,輸入端整流濾波后的直流電壓將要高于30V,而此時如果輸出端僅需要低于10V的輸出電壓時,將會有相當一部分電壓、功率消耗在功率調整管上,導致電源效率極低,而且將會使功率調整管發熱嚴重,甚至燒毀!所以為了提高電源效率和減輕功率調整管的負擔,本機的主整流濾波電路部分采用12V和24V高低兩組交流繞組,根據輸出端需要的電壓的高低,由內部電路檢測并自動切換到需要的交流輸入繞組,使整流輸出的直流電壓既可以滿足調整穩壓部分的需要,輸出穩定的電壓,又不至于過高,造成功率調整管的負擔過重!
兩組交流輸入電壓的切換是由繼電器J1完成,而繼電器的動作由IC4/NE555為主構成的輸出電壓檢測電路控制。調整穩壓后的電壓經R7和W2輸入到IC4內部,調整W2使當調整穩壓后的電壓低于10V時電壓檢測電路不動作,此時繼電器的常閉觸電接通,變壓器B1的12V交流繞組經繼電器的常閉觸電接通,為整流濾波電路供電,整流濾波后獲得15V左右的直流電壓供給調整穩壓部分電路。而當輸出端的電壓高于10V時,此時輸出電壓經R7和W2輸入到IC4內部,觸發其內部電路,使其輸出端3變為低電位,從而驅動繼電器吸合,使其觸點斷開12V交流輸入繞組而接通24V交流輸入繞組,使整流濾波后的直流電壓相對升高,滿足調整穩壓部分電路的需要。
為了更為清晰的指示電源的工作狀態,利用6個紅色的高亮度發光二極管D11-D16照亮輸出電壓指示表M2的刻度表來作為電網電源接通指示。而利用5個綠色的高亮度發光二級管D6-D10來指示電源輸出狀態的接通與斷開。穩壓電源輸出控制開關K2斷開無輸出時,三極管Q3基極無偏置電壓不導通,發光二級管D6-D10不亮,而當穩壓電源輸出控制開關K2接通時,輸出電壓通過R8、9加到Q3的基極,使其導通驅動綠色發光二級管D6-D10發光,照亮電流輸出指示表M1的刻度表。以上設計不但可以得到明顯的工作狀態指示,而且可以作為電壓電流指示表盤夜間讀數的輔助照明措施,一舉兩得!二極管D4-D5用以限壓,防止穩壓電源輸出端的電壓比較高時加到Q3基極的驅動電壓過高造成其損壞!C14可以防止電源輸出開關斷開時,外接的電源連接引線感應外接干擾信號或因人手觸摸而導致Q3導通使發光二極管點亮,從而造成指示混亂!
穩壓電路IC3/LM7812為輸出電壓檢測、輸出狀態指示部分電路提供穩定的電源。
[page]
元件選用
考慮到本機輸出功率可能工作在較大的狀態,所以電源變壓器的功率選的較大,本機采用一功率200W的電源變壓器,可以在輸出端需要大電流輸出時提供充沛的動力!共需要4個繞組:初級220V繞組,次級12V、24V繞組和次級9V繞組。其中次級9V繞組和12V、24V繞組是互相獨立的,用以為調整穩壓部分電路提供-1.25V偏壓。
因其初級直流電阻較低,而且次級整流濾波電容的容量也較大,所以在電源剛接通或工作的狀態的電流可能較大,因此電源變壓器初級進線開關K1和保險絲F1的電流容量取的稍大一些,在5A左右。如果F1的電流容量選取較小,可能會出現一閉合開關K1就燒保險絲的狀況。
交流輸入電壓選擇繼電器J1的觸點電流容量不能低于10A,其控制線圈的工作電壓選擇為12V的。
電源輸出控制開關K2的電流容量不能低于10A,以保證大電流輸出時工作的穩定!輸出限流保險絲F2的電流容量取稍大于10A即可,既可以在輸出端短路時可以迅速燒毀保護功率管,又可以避免輸出端偶爾的小幅度的過電流導致保險絲燒毀頻繁更換的麻煩!
整流橋堆D1選擇30A/1000V的優等品,當輸出電流較大時其將會發熱,應該為其配備適當大小的散熱片為其散熱,保證其穩定可靠地工作。整流橋堆D2選擇1A/200V左右的即可,因其功耗很低,不必使用散熱片為其散熱。二極管D3-D5選用常見的1A/200V左右的即可,對其性能沒有太多的要求。
各電阻盡量選用優質金屬膜型電阻,其數值盡量按圖紙標注數據選取,除圖紙中標注功率的除外,其他電阻的功率選用常用的1/4W左右的即可。因R1、R2上流過的電流較大,所以本制作中分別選用0.47Ω/2W的金屬膜電阻4個并聯得到,保證電源輸出大電流時工作的可靠和穩定性!電阻R3通過的電流較小,選用普通2W的金屬膜電阻即可!R1-R3也可以選用優質水泥電阻。
電位器W1選用高品質精密多圈電位器,可以保證調整電壓的準確性和工作的穩定性。W2可以選用小型精密多圈電阻。
各濾波電容C1-C14均選用優質正品電容,容量可以在圖紙標注的基礎上稍作調整,但是其耐壓不要低于圖紙標注數值,以免發生危險!
穩壓集成電路IC1、IC2、IC3均選用優質正品元件,保證整機工作穩定可靠,高性能充分發揮。根據其功耗大小,應分別為其配備適當大小的散熱片為其散熱。
功率調整管Q1、Q2選用音頻功放常用的大功率輸出管2SA1943,取其線性優良、輸出電流大的特點。采用兩管并聯工作,保證大電流輸出時的穩定可靠!也可以選用參數相近或更高的其它型號的功率管,只要關鍵的性能參數達到制作要求即可。因其工作時可能消耗較大的功率,所以需要為其配備足夠大面積的散熱片,保證大電流輸出時工作的可靠性。
Q3選用小功率三極管2SC1815,本制作中對其選擇要求較低,選用普通NPN型的性能參數相近的小功率三極管均可。
發光二極管本制作選用紅色和綠色高亮型發光二極管,其工作壓降一般在1.9V左右,工作電流在2mA-20mA均可。制作中如需調整發光二極管的個數,可以根據其壓降和額定工作電流,相應調整其限流電阻R10、R11的數值即可。
雖然本電源的最大輸出電流可以達到10A,但是因為一般實驗所需輸出電流一般都在3A以下,所以為了相對提高指示的精度,輸出電流指示表M1的量程只選擇0-3A的。實驗證明,當輸出電流超過其指示量程時并不會發生機械或電氣損壞,當然應當盡量避免大電流短時間內沖擊電流表,造成指針猛烈偏轉的現象發生?;蛘咭部梢該Q用數字表頭,獲得更為精確的指示精度。輸出電流指示表M2選用量程為0-30V的,指示精度完全可以達到普通制作實驗的要求。
為了降低制作難度和工作量,本機的機殼直接利用一電路損壞的可調穩壓電源的機殼,這樣可以充分利用其內部變壓器、散熱片、面板指示表頭和各開關、電位器、輸出插頭等。使整個制作更容易,效果更好!
制作方法
本制作的電路比較簡單,將元器件比較多的核心電路電壓調整部分、-1.25V電壓生成部分、指示電路驅動部分、輸出電壓檢測部分的元件利用一萬能板集中布線,而將不易集中安裝的功率橋堆、輸入電壓選擇繼電器、大容量濾波電容、輸出功率調整管、精密多圈電位器、輸出指示表頭等按照走線最為合理的布局進行位置固定后,采用搭棚焊接工藝,進行連接。制作方法可以根據實際情況進行調整,比較簡單,不再贅述!
注意事項
1.本機設計最大輸出電流可達10A,因電源濾波電容C1的取值較小,僅有10000μF,所以實測當輸出10A電流時8V-10V和24V-30V的輸出電壓范圍段將會因為電容C1兩端紋波過大,而使輸出紋波大大增加,輸出電流小時不存在這種現象。
2.當輸出電壓低于0.6V時,輸出電流指示部分電路的三極管Q3因不能獲得足夠的導通電壓而無法導通,即使輸出控制開關K2閉合,輸出端保持輸出,輸出指示燈也不亮,這種情況很少發生,此時需要加以注意!
3.當變壓器B1初級的保險絲F1選取電流容量過小時,在閉合電源開關K1的瞬間,可能會燒壞保險絲,這是正常現象,只需換用額定電流稍大一些的或慢速熔斷的“T”型保險絲即可。
4.本制作的電路采用模塊化思想構建,可以根據個人需要對相應模塊進行增減選用。如制作時一般不需要低于1.25V的電壓的話,則可以將-1.25V電壓生成電路部分省略,這樣可以使本制作更為簡單!但因本電源使用時的工作環境比較復雜,所以電源輸出端的保險絲F2在實際制作時最好不要省略。以免負載電路發生故障或輸出端發生短路時,長時間的大電流損壞電源內部器件。
5.控制負載電路電源的接通和關閉時,最好利用K2加以控制,而不要利用K1控制,因為當K1閉合和管閉的瞬間,整個電源都會經歷一個電壓升降直到穩定的不穩定過程,有可能使輸出電壓高于設定值,對負載電路造成損壞!所以實驗操作時,盡量先閉合開關K1,將電壓調整到需要的數值后,再利用K2來控制向負載電路的供電和關閉,這樣可以獲得更為干凈利落的控制效果!
6.本制作選用變壓器的穩壓輸出電壓高低繞組的數值分別為12V和24V兩組,整流濾波后的電壓分別為16V和33V左右。輸入繞組繼電器的切換直流電壓設定為10V,即當輸出電壓檢測電路檢測到輸出電壓低于10V時,電路不動作,輸入繞組繼電器常閉觸點閉合,接通12V交流繞組整流濾波供電;而當輸出電壓檢測電路檢測到輸出電壓高于10V時,電路動作,控制輸入繞組繼電器吸合,接通24V交流繞組整濾波為后級穩壓調整部分供電。具體制作時可以根據變壓器繞組的實際電壓大小,靈活選擇此切換電壓。





