【導讀】準諧振反激式開關電源具有輸入電壓范圍寬,轉換效率高,低EMI、工作穩定可靠的特點,并且準諧振技術降低了MOSFET的開關損耗,提高了產品的可靠性,所以被廣泛的應用。今天給大家詳細介紹一款設計方案,希望對大家有所幫助!
準諧振轉換是十分成熟的技術,廣泛用于消費產品的電源設計中。新型的綠色電源系列控制器實現低至150 mW 的典型超低待機功耗。本文將闡述準諧振反激式轉換器是如何提高電源效率以及如何用UCC28600設計準諧振電源。
常規的硬開關反激電路
圖1 所示為常規的硬開關反激式轉換器電路。這種不連續模式反激式轉換器(DCM)一個工作周期分為三個工作區間:( t0 ~ t1)為變壓器向負載提供能量階段,此時輸出二極管導通,變壓器初級的電流通過Np:Ns的耦合流向輸出負載,逐漸減小。

MOSFET電壓由三部分疊加而成:輸入直流電壓VDC、輸出反射電壓VFB、漏感電壓VLK.到 t1 時刻,輸出二極管電流減小到0,此時變壓器的初級電感和和寄生電容構成一個弱阻尼的諧振電路,周期為2π LC 。在停滯區間( t1~ t2),寄生電容上的電壓會隨振蕩而變化,但始終具有相當大的數值。當下一個周期t2 節點,MOSFET 導通時間開始時,寄生電容(COSS和CW )上電荷會通過MOSFET放電,產生很大的電流尖峰。由于這個電流出現時MOSFET存在一個很大的電壓,該電流尖峰因此會做成開關損耗。此外,電流尖峰含有大量的諧波含量,從而產生EMI。
準諧振反激式設計的實現
利用檢測電路來有效地“感測”MOSFET 漏源電壓(VDS )的第一個最小值或谷值,并僅在這時啟動MOS-FET導通時間,由于寄生電容被充電到最低電壓,導通的電流尖峰將會最小化。這情況常被稱為谷值開關(Valley Switching)或準諧振開關。這種電源是由輸入電壓/負載條件決定的可變頻率系統。換言之,調節是通過改變電源的工作頻率來進行,不管當時負載或輸入電壓是多少,MOSFET始終保持在谷底的時候導通。這類型的工作介于連續(CCM) 和不連續條件模式(DCM)之間。因此,以這種模式工作的轉換器被稱作在臨界電流模式(CRM)下工作。臨界模式下MOSFET漏源電壓如圖2所示。

在反激式電源設計中采用準諧振開關方案有著許多優點:
[page]
(1)降低導通損耗
由于MOSFET導通具有最小的漏源電壓,故可以減小導通電流尖峰。減輕了MOSFET的壓力,降低器件的溫度。
(2)降低輸出二極管反向恢復損耗
由于二次側的整流管零電流關斷,反向恢復損耗降低,從而提高電源整體效率。
(3)減少EMI
導通電流尖峰的減小以及在準諧振過程中存在頻率抖動,將會減小EMI 噪聲,這就減少EMI濾波器的使用數量,從而降低電源成本。
基于UCC28600 控制器的鎢燈電源的設計
1、UCC28600控制器的主要特性
UCC28600 控制器的主要特性有先進的綠色模式控制方式;低EMI 及低損耗(谷底開關)的準諧振控制方式;空載損耗小于150 mW(低待機電流);低啟動電流(最大25 μA);;可編程過壓保護(輸入電壓和輸出電壓);內置過溫保護,溫度回復后可自動重啟;限流保護:逐周期限功率,過電流打嗝式重啟;可編程軟啟動;;集成綠色狀態腳(PFC使能端)。
2、UCC28600工作原理
UCC28600內部集成了UVLO比較器,高頻振蕩器,準諧振控制器和軟起動控制器,待機模式跳脈沖比較器,輸入和輸出過電壓保護。其內部結構圖如圖3所示。

(1)UVLO比較器
UCC28600 的VDD 電壓在13 V 起動,在低于8 V 時關閉,有5 V的滯差電壓,可以提高UCC28600工作的穩定性。
(2)內部振蕩器
UCC28600內部集成了一個40~130 kHz的振蕩器。
(3)準諧振控制器和軟起動控制器
UCC28600采用準諧振的開關變換器以提高轉換效率,利用變壓器的勵磁磁通,在開關關斷期間,檢測變壓器繞組的輸出電壓,如果電壓偏低及處于振蕩的波谷時,可以確認該時刻變壓器勵磁磁通耗盡,可以開啟下一周期。該準諧振模式可分為臨界導通模式(CRM)和不連續導通模式(DCM)以及頻率調制模式(FFM)。
(4)待機模式和跳脈沖比較器
當功率繼續減小,UCC28600進入待機模式;頻率調制模式(FFM)頻率下降到40 kHz,不再減小;當FB小于0.6 V 時,開關脈沖輸出關斷,當FB 大于0.7 V 時,開關脈沖正常輸出,從而得到跳脈沖模式的待機工作狀態。
(5)輸入和輸出過電壓保護
OVP引腳為過電壓(線電壓和負載電壓)輸入腳以及諧振開通的響應腳,此腳通過變壓器初級偏置線圈來偵測輸入過壓,負載過壓及諧振條件,其過壓點可通過與此腳相連的電阻來靈活調節。
3、鎢燈電源的技術指標
輸入電壓:95~260 V AC 50/60 Hz;輸出電壓:5 V;輸出電流:4.3 A;可遙控關閉電源輸出。
4、電源設計過程
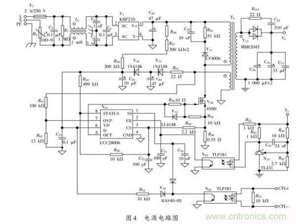
鎢燈電源電路圖如圖4所示,交流電源從左上角輸入,經輸入電源濾波器、整流橋、高壓電容,轉為約130~360 V的直流高壓。N14、V30 組成高壓側主電路,將直流高壓斬波為脈沖電壓,通過變壓器耦合,經V12 整流輸出,輸出電容濾波為直流電壓。

3.4.1、啟動電路
由于UCC28600的啟動電流非常小,典型值為12 μA,可以大大降低啟動電阻的功耗,因而啟動電阻由三個300 kΩ的貼片電阻串聯而成。但由于VDD 引腳需要一個足夠的儲能電容防止在工作時出現打嗝現象,帶來的一個問題是VDD 啟動時電壓上升過慢,電源啟動時間過長。解決方法是VDD 引腳采用小電容,反供繞組采用大電容,兩者之間用V34(1N4148)隔離。
[page]
3.4.2、遙控電路
遙控電路用光耦TLP181安全隔離,當遙控信號輸入CTL 端加電流信號時,光耦輸出端導通,通過V33 將UCC28600 的SS 引腳拉低,關閉MOSFET 的驅動信號;通過R32 將VDD 電壓拉低,低于UCC28600的啟動電壓,避免芯片一直處于重啟過程。
3.4.3、反饋電路
采用TL431采樣輸出端電壓,通過光耦TLP181隔離后反饋到芯片的輸入端。TL431的基準電壓為2.495 V,通過R84、R85 的分壓,將輸出電壓設定在11.5 V.由于負載為固定鎢燈電源,所以不用考慮電源的瞬態相應,故TL431的補償電容采用簡單的Ⅰ類補償,電路簡單,穩定可靠。
3.4.4、變壓器設計
設在最大負載時,UCC28600工作在準諧振模式,其最大占空比發生在最低輸入電壓時,在固定輸入電壓和輸入功率的情況下:

初級繞組采用2×0.35 漆包線,次級采用125 μm 銅箔,采用三明治繞法,磁芯中心柱開氣隙,使ALG 為275 nH/T2。
5、測試數據
3.5.1、電源轉換效率
電源在不同輸入輸出條件下效率如圖5所示。

3.5.2、不同狀態下的開關管波形
電源在不同狀態下的開關管波形如圖6所示。
由圖6 可以看出,當輸出負載很小時,電源是工作于跳脈沖模式,這樣可以降低開關損耗,提高輕載電源效率;隨著負載加大,電源開始進入頻率調制工作模式。在滿載且輸入電壓較高時,電源工作于頻率較高的準諧振模式;如果輸入電壓較低時,工作模式不變,但開關頻率降低,維持開關管在波形谷底導通。

6、總結:
基于UCC28600控制器的準諧振反激式開關電源的設計方案,利用準諧振技術降低了MOSFET的開關損耗。通過實踐證明,基于 UCC28600的準諧振反激式開關電源的設計具有輸入電壓范圍寬、輸出電壓精度高、高轉換效率、低待機功耗等特點。應用于鎢燈電源中,最高效率甚至達到86%,取得了非常好的效果。
相關閱讀:
準諧振反激式電源設計之探討
功率開關寄生電容用于磁芯去磁檢測
工程師詳解:一款開關電源設計及參數計算




