中心議題:
- 智能充電器的硬件結構和軟件設計
- 智能判別、智能充電和智能控制功能
- 反接保護和過充保護功能
充電器通常指的是一種將交流電轉換為低壓直流電的設備。充電器在各個領域用途廣泛,特別是在生活領域被廣泛用于手機、相機、玩具、便攜設備等常用電器。
普通充電器功能單一、針對性強。充電電池種類較多,每一種電池需要配一種充電器,因此用戶經常購置較多的充電器,導致資源浪費,而且普通充電器因為功能不完善或使用不當導致充電電池壽命降低,甚至出現安全事故,廢舊電池對環境會造成很大污染。本文介紹的充電器是基于AVR MEGA16單片機為核心智能控制,利用該單片機內部的A/D采樣電池電壓判斷電池類別,然后通過I/O口控制芯片LM2576實現充電功能。本充電器具有智能判別、智能充電、智能控制的優勢,還加入了反接保護和過充保護功能,充電狀態液晶顯示,充電過程清晰明了,人機交互性能優良。
1 系統硬件結構
如圖1所示,本系統由供電電路、微處理器、顯示電路、充電電路、電池判斷電路、反接保護電路等6部分構成。以下重點介紹微處理器電路和充電電路。

圖1 充電器系統框圖
1.1 微處理器
微處理器采用愛特梅爾半導體公司的AVR MEGA16型單片機,這是一款高性能的8位RISC微控制器。芯片內部有8位和16位的計數器定時器(C/T),可作比較器、計數器、外部中斷和PWM(也可作A/D)用于控制輸出。運用Harvard結構概念,具有預取指令的特性,即對程序存儲和數據存取使用不同的存儲器和總線。采用CMOS工藝技術,高速度(50ns)、低功耗、具有SLEEP(休眠)功能。
AVR的指令執行速度可達50ns(20MHz)。采用該芯片的A/D,加一些高精密采樣電阻和旁路電容組成電池判斷電路。
[page]
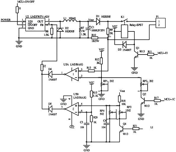
1.2 充電電路
充電功能電路如圖2所示。

圖2 充電單元電路
圖中由LM358的兩個運算放大器構成的比較電路加上外圍器件構成了充電功能電路。比較器2、RP3、RP4構成電壓控制電路,直接作用于LM2576的反饋端。當電池判斷為NI-MH電池時,RP4構成的基準電路控制輸出電壓為2.86V,當電池判斷為Li電池時單片機控制打開Li口控制,RP3構成的基準電路控制輸出電壓為8.4V.由于LM2576芯片內置了反饋,所以直接改變反饋端口電壓即可改變輸出電壓大小。恒流充電時的恒流是通過限流的方法實現的,電路由比較器1、RP1、RP2構成。比較器1與比較器2基本原理相同,只是在輸出端口通過功率電阻將電流轉換為電壓進行控制,通過對電壓的控制實現對電流的限制,從而達到恒流的目的。脈沖式恒流充電電流實現是通過單片機每隔一定時間打開MCU--1C端口,當MCU--1C端口為高低電平時,輸出電流變0.3C,MCU--1C端口為低電平時,輸出電流為0.1C,從而實現電流交替變化達到脈沖式恒流的目標。如圖3所示。

圖3 恒流脈沖式充電電流變化圖
由圖3可以看出,脈沖式恒流充電電流不是單一的0.3C或者單一的0.1C,而是以脈沖的交替方式進行充電。這樣可以對電池起到最大的保護作用,延長電池的使用壽命。
[page]
1.3 電池判斷與極性檢測
(1)電池判斷原理
如表1 所示,我們日常生活實際使用的電池為NI-MH/Ni-Cd、LI電池三種,其中NI-MH/Ni-Cd電池充電方式相同,所以歸為一類。單節NI-MH/Ni-Cd電池電壓為1.2V,欠壓點為1V,當使用時電壓低于1V時電池已經不能正常使用。當電池電壓下降為0.8~1V時電池已經接近損壞需要啟動修復充電;單節LI電池電壓為3.7V,欠壓點為2.5V,當使用中電壓低于2.5V時電池已經不能正常使用。當電池電壓下降為2~2.5V時電池已經接近損壞,需要啟動修復充電。所以根據兩種電池特性我們設計當電池電壓為0.6~4V時為NI-MH/Ni-Cd電池,當電池電壓為4~9V時為LI電池。

表1 電池使用時電壓變化表
(2)反接保護原理
在輸出口正負端各接有一個光耦,電池沒有接入時光耦傳回的信號為兩個低電平,當有電池接入時其中一個光耦傳回的信號為高電平。當電池正接時輸出端口正端的光耦傳回的信號為高電平,負端口傳回的信號為低電平。當電池反接時,輸出端口負端的光耦傳回的信號為高電平,輸出端口正端傳回信號為高電平。MCU通過判斷光耦傳回的電平高低就可以判斷電池接入與否以及電池是否反接。
2 系統軟件介紹
圖4清晰地展現了主程序的流程,首先開機后對所有使用到的I/O口進行初始化,包括內置ADC電路的初始化和其他寄存器的初始化。然后顯示開機畫面,開機默認關閉反接保護電路和充電電路,然后進入等待電池狀態。電池接入,如果電池反接,蜂鳴器報警,不打開反接保護,電池正接,打開反接保護電路和充電電路,然后進入電池狀態判斷程序,根據狀態選取相應的充電方式,控制充電電路進行充電,由電壓電流采集電路實時對電池狀態進行采集.在收集到的信息反映出電池快充滿時,用涓流充電一段時間后,關閉充電電路防止過充。整個主程序脈絡清晰,配合硬件電路完全實現了充電器的所有功能。

圖4 軟件程序流程圖
3 結束語
智能通用型液晶顯示充電器功能完善、設計新穎,解決了傳統充電器功能單一使用不方便的問題,能延長充電電池使用壽命,具有廣闊的市場前景。



