- 30V/3A穩壓穩流電源電路原理
- 可先設定工作電流,再調整工作電壓
- 采用多圈電位器則可省略微調鈕
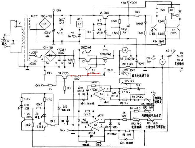
電路工作原理
運放IC1(μA741)及周邊元件組成穩壓調節電路,由V1//V2、V3組成達林頓大功率電壓調整電路。RPl、RP2、RP3、R4、R5、R6、VDl2、VD13、VDl4等組成輸出電壓取樣電路,運放IC1對輸出電壓變化進行放大,由輸出端⑥腳經VD10對達林頓管的基極電流進行分流,以達到穩壓調整目的,其中RP1、RP2為面板上的輸出電壓粗細調節電位器,RP3為電路板內部的最高輸出電壓設定可調電阻。
運放IC2及周邊電路組成穩流調節電路,RP4、RP5、RP6、R7、R8、R9、R10、VD15等對R3上的電流進行取樣經IC2放大處理,由IC2運放輸出端⑥腳經VD9對達林頓管的基極電流進行分流,以達到穩流凋整的目的,其中RP4、RP5為面板上的輸出電流粗細調節電位器,RP6為內部最大輸出電流設定可調電阻:VD9與VD10(即穩壓穩流控制電路)組成“與門”的工作方式。當輸出電流未達到設定電流值,VD9截止,對輸出電壓沒有影響,當輸出電流一達到設定電流值VD9開始導通,對穩壓調整電路的推動電流進10流,使輸出電壓下降,保證輸出電流在設定的電流值上,即所謂的穩流調節且穩壓穩流工作自動轉換,能有效的防止損壞被修電器和電源本身。
發光管LED1、LED2為穩壓穩流工作指示電路,當穩流IC2未工作時,其⑥腳為高電平,VD11、DZ2導通,使晶體管V8飽和,綠色LED1發光,指示電源工作在穩壓的狀態;當穩流IC2工作時,其⑥腳電壓下降。VD11、DZ2截止,V9飽和導通,紅色LED2發光,指示電源工作在穩流的狀態下(此時輸出電壓下降,低于設定的工作電壓)。
繼電器JK1、V6、V7等電路組成交流輸入電壓自動切換電路,由輸出電壓來控制。當輸出電壓在12V以下時,JK1常閉觸點接通,輸人電壓在交流15V繞組工作;當輸出電壓上調到直流13.5V以上時,繼電器JK1吸合,常開觸點接通,交流輸入電壓在30v繞組7-作。以保證輸入輸出電壓在正常的壓差范圍內,以降低調整管的功耗。高檔的電源一般設計有三組繞組工作。進一步降低穩壓管的無用功耗。其中電阻R11*為調整電阻,適當調節以適合的輸出電壓切換點。因電路具有遲滯特性,不會在切換電壓點造成繼電器的反復吸合、釋放而產生振蕩的不穩的現象。繼電器JK2與K2為輸出電壓控制開關,在調整輸出電壓時,若需要關閉輸出電壓時,可按動K2,而不必拆下輸出電壓端子,方便操作。輸出電壓指示直接接在輸出電壓端,電流表接在電流取樣電阻R3(O.18Ω/SW)上,采用3位半的數字表頭,可精確地顯示電流電壓。
電源變壓器T1功率為120VA、次級主繞組O.151V-30v流,要求電流達到3A以上,輔助繞組為交流20V,電流為1A。初次級間繞有屏蔽層,并且接地,以保證降低干擾的作用,其中,20V輔助繞組、IC3(7812)、IC4(μA431)、DZt(1N4735)、V5(D880)等構成穩壓性能優良的整機工作電源,電路的穩定性能、紋波特性、溫漂等均由該電源來保證。所有電阻均采用金屬氧化膜電阻。
使用電源時,可先設定工作電流,再調整工作電壓。設定工作電流時,輸出電壓可調至1V左右(及1V以下),再將輸出端U+與U-短路,調節RP4、RP5使電流表上顯示的電流值在預定的電流,而后再開路輸出端,調節RP1、RP2使輸出電壓達到預定的電壓值,即可投入使用(如果輸出電壓調得過高達20-30V時。直接短路輸出電壓端子,雖然電源具有穩流作用,但會引起短路火花和沖擊電流過大,影響電源內部器件壽命)。
[page]
制作時,變壓器功率要足夠,大功率調整管V1、V2要安裝在大型散熱器上、主電源整流橋堆須采用6A以上的,最好安裝在散熱片上。電壓調節鈕、電流調節鈕如果采用多圈電位器則可省略微調鈕,性能還好些,且更方便調整操作。




