中心議題:
- 適合低電流LED應用的CCR
- 針對背光、內部照明控制及尾燈等應用的線性LED驅動器
- 用于內部照明、停車等、霧燈等的LED開關驅動器
- 針對前照燈及組合尾燈等應用的高集成度照明管理IC
相關閱讀:
【class1】:LED照明驅動方案選型
http://www.szzhuce.cn/art/artinfo/id/80012637?source=lecture
【class2】:大功率LED區域照明驅動方案
http://www.szzhuce.cn/art/artinfo/id/80012796?source=lecture
【class3】:低功率LED通用照明驅動方案
http://www.szzhuce.cn/art/artinfo/id/80012950?source=lecture
【class4】:單段隔離型功率因數校正LED驅動器
http://www.szzhuce.cn/art/artinfo/id/80013117?source=lecture
隨著LED性能不斷提升及成本不斷下降,在汽車內部及外部照明中的應用領域越來越寬。不同應用對LED電流的要求又各不相同,故需要結合具體應用要求,選擇適合的LED驅動器方案,如線性恒流穩流器、線性穩壓器或開關穩壓器等。本文介紹幾種應用比較廣泛的LED驅動器及具體方案,供設計人員在進行汽車照明設計時參考。
LED驅動方案的一項主要功能是在多種工作條件下穩流,而不論輸入條件如何及正向電壓如何變化。驅動方案必須符合能效、外形因數、成本及安全性方面的應用要求。同時,所選方案必須易用及足夠強固,從而適應特定應用的嚴格環境。汽車應用中的典型LED驅動器方案包括電阻、線性LED驅動器、開關LED驅動器及創新的照明管理LED驅動器等。一般而言,根據應用中LED電流大小的不同,在20到200 mA的低電流應用中,可以選用分立元件(即電阻)或線性驅動方案;在200至500 mA的中等電流應用中,可以選用線性或開關驅動器方案;而在大于500 mA的大電流應用中,一般選擇開關驅動器方案。除了這些常見的LED驅動器方案,還可以使用安森美半導體的高集成LED照明管理集成電路(IC)。這些照明管理集成了多種LED驅動及控制功能,相當于一個完整子系統,能夠承受高達125℃的環境溫度,用于汽車前照燈、組合尾燈及最新的高級前照燈系統(AFS)等應用。
LED驅動器在汽車中的典型應用及應用特征如圖1所示。

圖1 LED驅動器在汽車中的典型應用及應用特征
適合低電流LED應用的CCR
CCR是一種比電阻方案性能更高但成本又低于線性驅動器或開關驅動器的方案,適合于電流小于200 mA的低電流LED照明應用。CCR廉價并強固,在寬電壓范圍下提供恒定亮度,在輸入電壓較高時保護LED免受過驅動,且在低電池電壓條件下仍提供較高亮度。這種方案能夠減少或消除LED篩選產生的庫存,使方案總成本更低。CCR最大工作電壓達50 V,能夠承受電池負載突降。CCR提供SOD123、SOT123及DPAK等不同封裝,能在嚴格熱環境下工作(125℃),負溫度系數特性在高環境溫度條件下保護器件本身及LED。此外,CCR不產生電磁干擾,易于設計。
[page]
適合低電流LED應用的CCR,可以采用安森美半導體運用專利自偏置晶體管(SBT)技術開發出來得NSI45系列。這系列CCR包含雙端固定輸出和三端可調節輸出兩種類型,電流等級涵蓋10至180 mA,雙端及三端CCR電路圖如圖2所示。其中三端可調節輸出CCR包括電流30至80 mA(SOT-223)及60至150 mA(DPAK)等不同選擇,能夠用于滿足特定電流設置要求。

圖2:雙端及三端CCR電路圖
CCR適合高邊(High-side)及低邊(Low-side)應用;既能用單個CCR驅動1串或多串LED,也能并聯多個CCR驅動一串或多串LED。 CCR汽車中央高位停車燈應用電路如圖3所示。

圖3:CCR汽車中央高位停車燈(CHMSL)應用電路圖
針對背光、內部照明控制及尾燈等應用的線性LED驅動器
線性穩壓器支持多條線路并行配置以擴散熱耗散,提供達±2%的穩流精度,無電磁干擾(EMI)問題,成本中等,但能效也較低。而憑借高能效及靈活等優勢,開關穩壓器廣泛使用。這種方案成本更高,技術更復雜,但也提供顯著優勢,如支持任何類型的輸入電壓與輸出電壓關系,且根據輸入/輸出條件,能效能夠高于90%。與線性驅動器不同,它們對EMI很敏感,給設計人員帶來需要注意的設計約束。
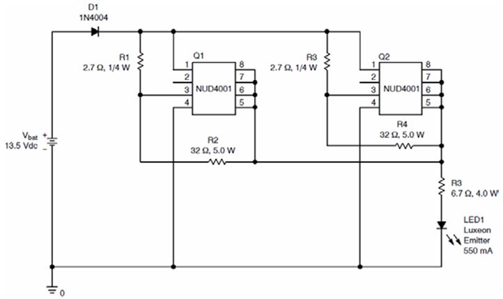
線性驅動器方案的典型產品有安森美半導體的NUD4001及NUD4011線性LED驅動器等。NUD4001及NUD4011的額定輸入電壓范圍分別為6至30 V和48至200 V,額定輸出電流分別為高達500 mA和高達70 mA,在汽車中的應用領域包括尾燈、方向燈、剎車燈及車頂燈等。這兩款器件的設計均用于在交流-直流應用中替代分立方案,設計人員能夠利用外部電阻針對不同LED陣列設置驅動電流。不同的是,NUD4001適合于5 V、12 V或24 V的低壓應用,而NUD4011則最高支持200 V電壓。圖4顯示的是NUD4001在汽車停車燈中的應用。

圖4:NUD4001在汽車停車燈中的應用示例[page]
而在要求驅動大電流的高亮度LED汽車照明應用中,可以采用安森美半導體的CAT4101高亮度線性LED驅動器。CAT4101能驅動一串電流高達1 A的高亮度LED,且滿載時的壓降僅為極低的0.5 V。這種簡單方案不要求電感,消除開關噪聲,將元件數量減至最少,并簡化設計,典型應用電路如圖5所示。

圖5:CAT4101的典型應用電路圖
用于內部照明、停車等、霧燈等的LED開關驅動器
驅動LED的開關穩壓器的能效一般介于50%至90%之間,涉及降壓、升壓及降壓-升壓等不同拓撲結構,講究EMI控制方法,主要用于汽車內部照明、停車燈、霧燈、日間行車燈及側面標志燈等應用。
升壓型的LED開關驅動器可以使用NCV8871。NCV8871是一款帶多功能啟用(Enable)/同步(SYNC)引腳、能以外部時鐘同步的升壓控制器,用于驅動外部N溝道MOSFET。這器件可在3.5 V至 40 V的寬電池電壓范圍條件下工作,專門用于-40℃至150℃結溫,在工作溫度條件下提供±2.0%的輸出電壓精度,并提供低關閉電流(典型值小于10 μA),幫助降低電能消耗。
在降壓開關驅動器方面,包括NCV8842、NCV8843及NCV51411等產品,適合于車身/遠程信息系統等應用。NCV8842/3是帶同步功能的1.5 A、170/340 kHz降壓驅動器,支持4.5 V至40 V輸入電壓,而輸出電壓可從1.27 V開始編程設定。同步引腳功能用于改善EMI性能。

圖6: 基于NCV8842轉換器的應用電路[page]
NCV5141x(如NCV51411及NCV51413)是CS5141x針對汽車應用的版本,提供高能效,在9到15 V輸入電壓條件下,以700 mA電流驅動2顆正向壓降為3.5 V LED的能效基本高于85%。另一款支持4.5至45 V輸入電壓的汽車級同步降壓控制器甚至在寬負載電流條件下提供高于93%的能效,且在休眠模式下的最大靜態電流僅為1 μA。 基于CS51411/3的260/520KHz集成PWM降壓轉換器如圖7所示。

圖7:基于CS51411/3的260/520KHz集成PWM降壓轉換器
此外,用于汽車LED照明的多拓撲結構開關驅動器,還有NCV33063AV、NCV3065及NCV3163等。其中,NCV33063AV和NCV3065均支持最大1.5 A電流,能夠配置為降壓、升壓、SEPIC或降壓-升壓等拓撲結構,適合汽車內部照明應用。NCV3065亦可用于內部照明,針對的是對成本非常敏感的應用,如果要求更高電流,還能配置為控制器。NCV3163則是一款最大電流3.4 A的單片開關穩壓器,使系統設計人員能夠以最小數量的外部元件應用降壓、升壓或降壓-升壓(電壓反轉)拓撲結構。
針對前照燈及組合尾燈等應用的高集成度照明管理IC
汽車的前照燈包括不同細分領域,如日間行車燈(DRL)、近光及遠光燈、信號燈和霧燈等。前照燈中最早應用LED的是日前行車燈。而隨著高亮度LED的成本持續降低及性能持續提升,越來越多的新車設計正更廣泛地將LED用于其它前照燈領域,如近光及遠光燈、信號燈及霧燈等,甚至利用LED提供光束整形、路面聚光(motorway spot)等新興功能。
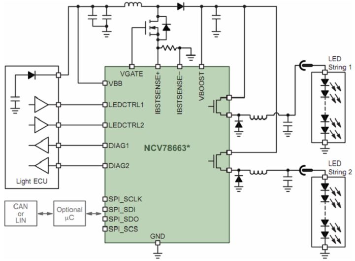
一般而言,汽車前照燈要求支持從單個LED到多串LED,電壓可高達60 V;此外,還要求支持脈寬調制(PWM)調光(如用于示廓燈)、高集成度、高能效、LED串低電磁輻射、集成診斷及通信接口等。安森美半導體針對LED汽車前照燈系統開發了NCV78663電源鎮流器及雙LED驅動器。NCV78663是先進的高可靠性、高能效的系統級芯片(SoC) LED驅動器,支持達2 A電流,提供高于90%的總能效,驅動高達60 V電壓的多串LED,能以PWM調光維持色溫及控制平均電流,使設計人員能夠以一顆高集成度的SoC控制遠光燈及近光燈、日間行車燈、轉向指示燈及霧燈,所需外部元件極少。這器件通過SPI接口與外部微控制器通信,在上電后動態地控制系統參數、檢測LED工作狀態并反饋診斷信息。圖8顯示的是NCV78663在先進的汽車前照燈應用中的電路圖。

圖8: 基于NCV78663的汽車LED前照燈應用電路圖[page]
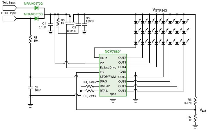
對于汽車尾燈應用而言,可以根據應用需求的不同,采用CCR這樣的低成本低電流LED驅動方案,也可以采用提供更高性能、更高能效等級的高集成度等級解決方案,如安森美半導體的高集成度線性電流穩流及控制器NCV7680。這器件包含8路線性可編程恒流源,其設計用于汽車組合尾燈的穩流和控制,每通道最高可輸出75 mA的LED驅動電流。NCV7680由于功能高度集成,使工程師能輕松地實現兩個亮度等級,其中一個用于停車,另一個用于尾部照明。如果需要,也可應用可選的PWM控制。設計人員僅需要一個外部電阻就可以設定所有通道的輸出電流。工作溫度范圍為-40℃至+150℃。NCV7680在LED組合尾燈中的應用電路如圖9所示。

圖9: NCV7680在LED組合尾燈中的應用電路圖


