- 了解光伏電池電源結構特性
- 討論從單節光伏電池收集能量的方法
- 選擇合適的能量存儲器件
- 采用LTC3105是一種解決方案
為了簡化儀器、監視和控制應用的無線通信所需的配電系統,電源設計師努力尋找不依賴電網的器件。電池顯然是立即能想到的解決方案,讓人們產生了能不依賴電網的幻想,但是電池需要更換或再充電,這意味著最終還是要連接到電網上,而且需要昂貴的人工干預和維護。我們提出用能量收集的方法,使用這種方法時,能量是從緊挨著儀器的環境中收集的,無需連接到電網就可以使儀器永久運行,而且最大限度地減少或消除了維護需求。
可以收集各種環境能源以產生電能,包括機械振動、溫度差和入射光。其中,光伏能量收集有廣泛的適用范圍,因為光幾乎到處都有,光伏(PV)電池價格相對較低,而且與其他環境能量收集解決方案相比,能產生相對較高的功率。因為光伏能量收集方法提供相對較高的能量輸出,所以可用來給無線傳感器節點供電,還可用來給較高功率的電池充電應用供電,以延長電池壽命,從而在某些情況下完全無需有線充電。
串聯連接的高壓光伏電池組能提供充足的功率,但單節光伏電池解決方案卻很少見,因為單節光伏電池在有負載情況下產生的電壓很低,從這么低的電壓難以產生有用的電源軌。幾乎沒有升壓型轉換器能從電壓很低、阻抗相對較高的單節光伏電池產生輸出。不過,LTC3105是專門為應對這類挑戰而設計。該器件具有超低的250mV啟動電壓和可編程最大功率點控制,能從富有挑戰性的光伏電源產生大多數應用所需的典型電壓軌(1.8~5V)。
了解光伏電池電源
可以用一個電流源與一個二極管并聯來建立光伏電源的電模型,如圖1所示。更復雜的模型可顯示一些次要影響,但是就我們的目的而言,這個模型足夠充分了。

圖1 簡單的光伏電池模型
反映光伏電池特性的兩個常見參數是開路電壓和短路電流。光伏電池的典型電流和電壓曲線如圖2所示。請注意,短路電流是該模型電流發生器的輸出,而開路電壓是該模型二極管的正向電壓。隨著光照射量的增加,該發生器產生的電流也增加,同時 IV 曲線向上移動。

圖2 典型的光伏電池I-V曲線
為了從光伏電池抽取最大功率,電源轉換器的輸入阻抗必須與電池的輸出阻抗匹配,從而使系統能在最大功率點上工作。圖3顯示了一個典型的單節光伏電池的功率曲線。為了確保抽取最大功率,光伏電池的輸出電壓應該與功率曲線的峰值點相對應。LTC3105 調節提供給負載的輸出電流,以保持光伏電池的電壓等于最大功率點控制引腳設定的電壓。因此可用單個電阻器設定最大功率點,并確保從光伏電池抽取最大功率和峰值輸出充電電流。

圖3 典型光伏電池的功率曲線
可提供多少功率?
用光伏電池可產生多少功率取決于多種因素。電池的輸出功率與投射到電池上的光強度、電池的總面積以及電池的效率成正比。大多數光伏電池都規定在完全直射的太陽光 (1000W/m2) 下使用,但是在大多數應用中,不可能有這么理想的條件。就依靠太陽光工作的設備來說,可從電池獲得的峰值功率可能非常容易變化,由于天氣、季節、煙霧、灰塵和太陽光入射角的變化,今天與明天相比有可能相差10倍。在充足的太陽光照下,晶體電池視電池特性的不同而有所不同,典型輸出功率約為每平方英寸40mW。面積為幾平方英寸的光伏電池足夠給多個遠程傳感器供電以及給電池涓流充電了。
相比之下,靠室內照明光工作的設備可用能量要少得多。常見的室內照明光的強度約為充足太陽光的0.25%(室內照明光強度與太陽光強度的巨大差別難以察覺,因為人眼能適應很寬的光照強度范圍)。室內應用可用的光照量低得多,因此呈現了一些設計上的挑戰。即使面積為4平方英寸的大型高效率晶體電池,在典型辦公室照明條件下,也僅能產生860μW功率。
選擇最大功率點控制電壓
圖4顯示了LTC3105 使用的最大功率點控制機制的模型。圖3顯示了光伏電池的功率曲線。請注意,當電池電壓上升而離開峰值功率點時,光伏電池的功率就會從峰值點急劇下降。因此,一般更希望低于理想值而不是高于理想值的控制電壓,因為功率曲線在高壓端下降得更快。

圖4 最大功率點控制機制
當選擇MPPC跟蹤電壓時,各種不同的工作條件都必須考慮。一般情況下,最大功率點不會隨著照明條件的變化而顯著移動。因此,有可能做到的是,選擇一個跟蹤電壓,以在很寬的照明強度范圍內,保持靠近最大功率點工作。即使在極端照明情況下,工作點可能不是準確地位于最大功率點上,輸出功率相比理性情況的降低通常也僅為5%~10%。
就圖5所示功率曲線而言,0.4V的MPPC電壓在兩種極端照明條件下都產生接近最大功率點的性能。在這兩種情況下,與最大功率點之間的電壓差約為20mV,從而產生了不到3%的功率損失。

圖5 當選擇最大功率點電壓時,選擇較低的電壓以避免電壓陡降
作為一個經驗法則,最大功率點控制電壓應該約為光伏電池開路電壓的75%~80%。讓電池跟蹤這樣的電壓,所產生的電池輸出電流為短路電流的75%~80%。
在室外照明情況下給鋰離子電池充電
使用光伏電源的應用面臨的挑戰之一是,在黑暗和光照量較低的情況下,輸入功率不足。就大多數應用而言,這種挑戰使得有必要使用能量存儲組件,例如足夠大的超級電容器或可再充電電池,以在最長預期黑暗時間內也能正常供電。
利用圖6所示的LTC3105電路和一個2英寸×1英寸的多晶光伏電池給鋰離子電池充電,所測得的充電電流曲線如圖7所示。圖7中上面的曲線顯示,在天氣晴朗、陽光充足的典型情況下的充電電流;下面的曲線則顯示,在陰云密布時觀察到的充電電流。即使在這類光照量很低的情況下,在整個白天也能保持250μA或更大一些的充電電流,這相當于給電池提供了總共 6mAh 的充電。

圖 6 鋰離子電池充電電路
圖 7 兩平方英寸光伏電池的充電曲線
選擇合適的能量存儲器件
就儲存收集的能量而言,有很多可選方案,包括種類繁多的可再充電電池技術和高能量密度電容器。沒有一種技術能適用于所有應用。為應用選擇存儲組件時,要考慮很多因素,包括自放電速率、最大充電和放電電流、電壓靈敏度和周期壽命。
在光伏應用中,自放電速率尤其重要。在大多數光伏電源應用中,可用充電電流都很有限,高的自放電速率可能消耗大部分來自光伏電源的可用能量。有些能量存儲組件 (例如大型超級電容器)自放電電流也許超過100μA,這又可能顯著減少白天充電周期積累的凈電荷。
另一個關鍵考慮因素是能量存儲器件的充電速率。例如,最大充電電流為300μA的鋰離子幣形電池需要在電池和 LTC3105輸出之間有一個大的電阻器,以防止過流情況。這可能限制能收集的能量,從而減少可用于應用的能量。
在很多情況下,充電速率與另一個重要因素“周期壽命”成正比。存儲組件的周期壽命決定該組件不用維護可以在現場工作多長時間。一般而言,更快的充電和放電會縮短組件的工作壽命。超級電容器擁有非常長的周期壽命,而用相對較高的電流(電荷>1C)給電池充電會縮短壽命。除了充電和放電速率,每個充電/放電周期的深度也可能影響電池壽命,周期越深,壽命越短。
某些類型的電池,尤其是鋰離子電池和薄膜電池,最高和最低電壓都必須仔細控制。在LTC3105應用中,最高充電電壓得到了良好控制,因為當輸出進入穩定狀態后,轉換器終止充電。為了防止過充電,LTC3105可與LTC4071并聯電池充電器一起使用,如圖8所示。

圖8 用單節光伏電池工作的鋰離子涓流充電器

圖9 單節光伏電池鎳氫金屬電池涓流充電器

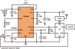
圖10 單節電池供電的遠程無線傳感器
結論
LTC3105是一款完整的單芯片解決方案,適用于從低成本、單節光伏電池收集能量。其集成的最大功率點控制和低壓啟動功能允許直接用單節光伏電池工作,并確保最佳能量抽取。LTC3105可用來直接給電路供電,或給能量存儲器件充電,以允許在黑暗或光照很少時工作。LTC3105使其有可能實現自主遠程傳感器節點、數據收集系統,以及其他要求不依賴電網和最低限度維護的應用。



