- 充電電路的設計與實現
- 電路設計方案分析
- 充電電路的器件選擇
- 初始化充電周期
- 快充過程
- 脈沖充電過程
- 充電狀態指示CHG
當前,隨著社會和經濟的發展,手機已成為了人們的生活必需品。而且,為了滿足消費者的更高需求,當今的手機越來越薄,功能卻在繼續多樣化,這些都對電池的供電都提出了新的要求。因此,如何設計功能強,性能優越的充電電路就變得非常重要。
電路功能
根據設計目標的需求分析,該電路能夠滿足如下功能:
●內置儲能鋰電池,可以在平時充好電以備應急時用。
●有充電顯示功能,可選擇“充電(CH)”、“待機(OFF)”兩個功能位。
●集快充、方波充、涓流充、溫度自動監控于一體。
電路的設計與實現
1電路設計思想
從手機鋰離子二次電池的恒流/恒壓充電控制出發,用220V交流電通過配置的內置儲能鋰電池對手機鋰離子電池充電。電路的具體工作流程如圖1所示。

圖1工作流程圖
2電路設計方案
①充電芯片的工作原理和特點
充電芯片選用美信半導體公司的鋰電池充電芯片,這款充電芯片具有很強的充電控制特性,可外接限流型充電電源和P溝道場效應管,能對單節鋰電池進行安全有效的快充。其最大特點是在不使用電感的情況下仍能做到很低的功率耗散,且充電控制精度達0.75%;可以實現預充電;具有過壓保護和溫度保護功能,其浮充方式能夠充至最大電池容量。
當充電電源和電池在正常的工作溫度范圍內時,接通電源將啟動一次充電過程。充電結束的條件是平均的脈沖充電電流達到快充電流的1%,或時間超出片上預置的充電時間。所選用的充電芯片能夠自動檢測充電電源,在沒有電源時自動關斷以減少電池的漏電。啟動快充后打開外接的P型場效應管,當檢測到電池電壓達到設定的門限時進入脈沖充電方式,充電結束時,外接LED指示燈將會進行閃爍提示。
[page]
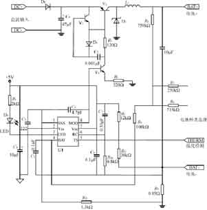
②該電路工作原理
產品內置儲能電池的充電及保護電路原理如圖2所示。

圖2Wealth—Ⅰ內置儲能電池的充電及其保護電路原理圖
其中包括:LED顯示、熱敏電阻,電流反向保護。ADJ引腳通過10kΩ的電阻與內部1.4V的精密基準源相連接,當ADJ對地沒有連接電阻時,電池充電電壓閾值為缺省值:VBR=4.2V;當需要自行設置充電閾值時,可在ADJ引腳與GND間接一精度為1%的電阻RADJ,阻值由式(1)確定:
RADJ=10kΩ/(VBR/VBRC-1)(1)
由圖3可知,充電閾值為4.1V,可得RADJ=410kΩ。電阻精度為1%時,產生得系統誤差為0.024%。
TSEL管腳接BATT、ADJ或GND將得到不同的快充時間和全部充電時間。TESL管腳接BATT時快充時間為55分鐘,全部充電時間為2.8小時;TSEL接ADJ時快充時間為75分鐘,整個充電時間為3.75小時;TSEL接GND時快充時間沒有限制,整個充電時間為6.25小時。充電電流的限制可以采用限流電阻的方法解決。
電路工作流程如下:
①初始化充電周期
充電芯片檢測到電池和充電電源后將初始化充電周期,充電結束后,如檢測到電池電壓低于3.89V或THERM引腳電壓高于1.4V將重新充電。允許快充的條件是電池電壓大于2.5V且小于充電閾值電壓(默認值是4.2V),且溫度范圍為2.5~47.5℃。如果溫度范圍不符,充電芯片將處于用5mA的電流預充,防止深度放電的鋰離子電池在快充時損壞甚至發生危險。
②快充過程
快充開始后,充電芯片打開外接的P溝道場效應管,充電電流大小由外部限流型充電電源決定。由于P溝道場效應管工作在開關狀態,并非線性穩壓器,所以功耗極小。快充結束的條件是電池電壓達到閾值(由ADJ引腳調節),充電時間達到預定的快充時間或溫度超出安全范圍。溫度超出工作范圍時快充只是暫停,當溫度恢復后快充將持續進行。
③脈沖充電過程
多數情況下,充電電池達到閾值后便會結束快充過程而進入脈沖充電過程。充電芯片每隔2ms檢測一次電池電壓,電池電壓小于閾值時,外部P溝道場效應管導通;電池電壓大于等于閾值時,P溝道場效應管斷開;脈沖充電過程接近結束時,P溝道場效應管的斷開時間大大超過接通時間,達到TSEL管腳設置的周期比(1/64,1/128,1/256)后脈沖充電過程結束。
④充電狀態指示CHG
管腳CHG與管腳IN之間連接LED作為充電狀態指示燈,當沒有插入電池,電源沒有連接或電池電壓小于2.2V時,CHG管腳在高阻態,LED不亮;當快充或脈沖充電時,LED亮,在初始化期間或時間超出預定時間,LED按50%周期閃爍;當充電狀態結束時,LED按12%周期閃爍。
3專用充電芯片的選擇及其電路設計
①鋰電池充電特性
鋰電池充電器需同時限制電壓和電流,通常對鋰離子電池充電分為四個過程:
A預充電。如果充電開始時單節電池電壓低于2.5V,則用涓流充電方式對電池進行預充電直到電池電壓升至2.5V,其充電電流大小一般在1C×1/10。
B恒流充電。預充電結束后即開始恒流充電,其間電池電壓不斷上升。
C恒壓充電。當電池電壓上升到4.1V后轉入恒壓充電,其間充電電流不斷減小。
D充電終止。當端電壓達到電壓閾值并且充電電流降至0.03C(約1charge的3%)時,即認為電池已基本充足,可終止充電。有的會再延時一段時間結束充電。
[page]
當前的鋰離子電池一般充電到4.20V,容差為±0.05V/節。
較高的充電電流并不會使充電時間縮短太多。較高的充電電流能較快達到電壓峰值,但是浮充需要較長時間。通常,浮充時間是初始充電時間的兩倍。
②所用芯片特點
選用美國飛思卡爾半導體產品公司開發的專用充電芯片。該芯片是8腳開關型充電控制集成電路,專門適用于鋰電電池的充電管理,能實現高精度充電控制。它簡化了鋰電池的充電過程,把必要的功率轉換和鋰電池的充電控制算法及其他充電需要的功能電路制作到同一塊IC上。其主要特點如下。
●可對鋰離子電池進行安全充電管理;
●高頻開關模式控制器使得充電效率可達90%以上;
●可防止對鋰電池的過充電和欠充電;
●初充電模式可檢測電池短路、損壞以及電池過熱;●快速充電結束方式,對鋰電池可選擇為最小電流和最長時間關斷模式;
●電池組放入與取出檢測;
●低功耗的休眠方式。
其內部框圖如圖3所示。

圖3Wealth—Ⅰ主充電芯片內部電路原理
③工作原理
首先,由振蕩器和內部振蕩器共同作用到時鐘脈沖發生器,產生時鐘信號,用來控制D/A轉換、-ΔV運算器及其他有關單元電路,并使之同步工作。該充電芯片在中斷充電電流期間進行采樣,以求采樣的精確。采樣電壓從腳4(BAT)進入電路內部,經A/D轉換后送入-ΔV運算器處理,并將運算結果送入充電控制單元,隨時控制充電過程。
在充電初始階段,該充電芯片會檢測電池的電參數,一旦電參數確定,立即用適當的算法確定合適的控制方法。這個過程主要是為了區分不同電參數的鋰電池,同時也排除了欠充電和過充電情況發生。該充電芯片使用最小電流法終結充電。為了充電安全,電路內部設置了一個可供用戶編程的充電定時器。通過定時器也可以用最大時間法終結充電。
另外,為了確保安全,在電池的電壓和溫度未達到預先確定的或用戶規定的閾值之前,該充電芯片禁止快速充電。

圖4手機應急充電器主充電電路原理圖




