中心議題:
- LED TRIAC調光器設計挑戰
- 基本的LED調光方法
- TRIAC調光器的工作原理
解決方案:
- 分壓器設置不同的觸發電流點
- 利用簡單的BJT來調節電流
- 電路中采用逐脈沖電流限制或PWM電流限制技術
高亮度LED是傳統白熾燈的一種理想替代方案,因為前者的壽命和效率都比后者高得多,而且不同于緊湊型熒光燈泡,這些LED能夠在低溫下工作。然而,和冷陰極熒光燈(CCFL)燈泡一樣,高亮度LED也未能擺脫眾多家庭和應用中常見的三端雙向可控硅(TRIAC)調光器。本文將介紹一種具成本優勢的高亮度LED(HBLED)調光方法。
設計挑戰
基本TRIAC調光器開關廣泛運用于家裝店和大多數家庭,要了解有關采用這種調光器開關的設計挑戰,我們必須對TRIAC電路的基本工作原理以及高亮度LED電路的基本設計原理進行深入的研究。
高亮度LED一般由恒流電源驅動,因為隨著LED逐漸變熱,其電壓降將減小;而且,若LED串由恒壓電源供電的話,電源往往會持續提供過多的電流,使輸出電壓增大,直到電源達到電流限值或LED失效。
基本的LED調光方法
高亮度LED有兩種基本調光方法。第一種是PWM調光方法,即在大于200Hz的某些頻率下以0%到100%的不同的導通時間百分比(占空比)導通和關斷LED。在導通期間LED滿電流工作,而在關斷期間LED上沒有電流流過。這就保證了色彩的一致性。
另一種方法是控制流經LED串的電流量。這可能導致LED串的電壓下降,并造成輕微的色差。不過,如果觀察調光器打開情況下工作的白熾燈,也會看到明顯的色彩變化。
TRIAC調光器的工作原理:
大多數調光器內都有一個簡單的TRIAC電路,其核心如圖1所示。我們討論的重點是TRIAC的兩個屬性。即一旦柵極被觸發就允許電流流過,以及若有足夠電流流過,TRIAC就保持導通。要設計正確的調光電路,必須了解這兩個電流,觸發電流和保持電流。以調光器開關中常采用的3A800VTRIAC器件FKPF3N80為例,該器件的觸發電流為20mA,保持電流為30mA。當柵極電流接近20mA時,該TRIAC導通,當流經電流至少為30mA時,TRIAC保持導通狀態。
當用戶旋開調光器旋鈕時,他其實是在改變電阻分壓器。分壓器在AC周期內設置不同的觸發電流點,從而設定TRIAC的觸發點。通過選擇TRIAC的設置點,用戶實際上選擇了負載供電所需的AC電壓的占空比,而這個占空比是LED驅動器調節LED亮度所需的信息。

為了對LED進行調光,需要把60Hz占空比轉換為可用于上述任一種調光方法的數值。一旦觸發導通,必須確保TRIAC有足夠的電流。第一部分很容易做到,可利用圖2所示的電路來實現。圖中,TRIAC調光器和雙向光耦合器從AC線輸入獲得占空比信息,對簡化電路進行供電。[page]

120Hz信號經一個電阻/電容濾波器處理為代表AC電壓占空比的電壓,并經由TRIAC調光器提供給電源??赏ㄟ^多種方法利用這個電壓來控制LED電流。在圖示電路中,利用兩個電阻把雙極結型晶體管(bipolarjunctiontransistor,BJT)偏置到所需的最大負載電流,并假設光耦合器完全導通(占空比=100%),濾波器電容被充電到最大電勢能量。鑒于VCC一般都很低,小于~24V,所以電容的尺寸很小,即使其數值往往相當大,足以作為120Hz濾波器。
在上述實現調光器和LED電流調節器的方法中,最好是有一個恒壓電路。這樣一來,就可以利用簡單的BJT來調節電流。設計人員需要把BJT完全偏置到LED串允許的最大電流,并在該電流下把輸出電壓設置到冷LED溫度所需的值,從而讓BJT能夠以100%的占空比控制電流。注意VCE低至~0.2V,電流最大值一般在350mA到1.35A間。
因此,對于1.35A負載電流的設計,功耗為VCE(SAT)*Ic~0.27W。隨著占空比下降,BJT開始限制電流,其VCE將上升,故在50%占空比飽和的情況下,LED電流將為最大設計點的一半。因此功耗為VCE*Ic,并很容易設計為足夠低的范圍,以便于管理。
這種方案的另一個關鍵部分是作為恒壓電源工作的AC-DC電源。這通常會消耗大量電流,使調光器開關中的TRIAC一旦觸發即閂鎖(latch)。
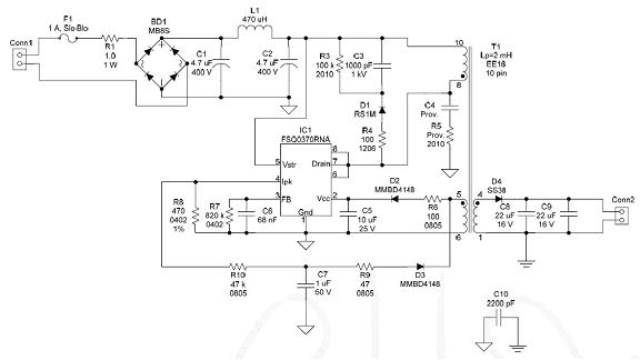
由于我們有代表AC輸入(RC濾波器輸出的)占空比的電壓,故我們能夠利用這一信息來控制由其它電路驅動的LED的亮度。要在電路中采用逐脈沖(pulse-by-pulse)電流限制或PWM電流限制技術,基本AC-DC電路必須是恒流電路,如圖3所示。我們因此只需要把電路中的代表占空比的電壓加載到比較器上,便可以額外增加一個占空比電壓。例如,在圖3所示的電路中,我們可以讓IPEAK設置阻抗R8與一個在線性區域內偏置并利用上面所示的光耦合器電路進行控制的小型MOSFET并聯。

許多高亮度LED驅動器電路都帶有一個可作為LED調光之用的比較器。其中有些電流輸出很小,并可讀取引腳上的電壓,用以控制初級端開關或低頻占空比。在任何一種情況之下,關鍵都在于把AC占空比轉換為可用值。光耦合電路可以很好地做到這一點,并提供隔離,故可以在初級端或次級端電路的任何地方使用這些數據。
去LED照明電源社區看看



