【導讀】光控電路已經成為生活中的必需品,照明工程師根據聲光控原理設計出聲光控LED燈,能夠自動控制燈光的亮滅。本文依據聲光控的原理設計出LED節能燈的設計方案,通過光敏電阻來實現,受到振動時自動亮,人走燈熄。有效的實現了節能的目的,延長了燈的壽命。
隨著電子技術的發展,尤其是數字技術的發展,用數字電路技術實現燈的自動滅亮、節能節電、延長燈的壽命變得越來越重要,而且貼近大家的實際生活。聲光控電路的產品已成為人們日常生活中必不可少的必需品,它不需要開關,當有人經過時會自動亮起來,廣泛應用于走廊、樓道招待所等公共場所,給人們的生活帶來極大的方便,因此得到了廣泛應用。聲光控電路是聲音和光控制電路工作的電子開關。它將聲音(如擊掌聲)和光轉化為電信號,經放大、整形,輸出一個開關信號去控制各種電器的工作,在自動控制工業電器和家用電器方面有著廣泛的用途。
1 總體電路設計
整個電路由電源電路、放大電路、聲控電路、光控電路及延時電路等部分組成。
(1)當白天或夜晚光線較亮時,整個電路由光控部分控制,聲控部分不起作用。光控電路對外界光亮程度進行檢測,輸出與光亮程度相對應的電壓信號,從而實現白天燈泡不亮。此時即便有聲音,燈泡也不亮。
(2)當光線較暗時,負載電路的通斷受控于聲控部分。聲控電路主要將聲音信號轉變為電信號,且電路是否接通,取決于聲音信號的強度。當聲強達到一定程度時,電路自動接通,點亮燈泡。
(3)燈泡點亮后,延時電路控制延時36秒,當延時時間到時燈滅,再等待下一次聲音信號觸發。
(4)此外,電路帶強切功能,在特殊情況下強制切斷。
總體設計流程如圖1所示。

圖1 總體設計流程圖
2 電路原理設計
根據總體設計流程圖設計出原理框圖,如圖2所示。

圖2 系統原理框圖
[page] 根據設計要求及原理,設計出龜路原理圖,如圖3所示。

圖3 電路原理圖
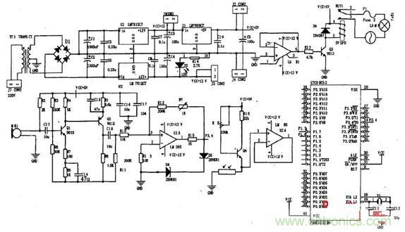
由圖可知,聲光控節能燈電路由聲控電路(由聲音拾取電路、放大電路、滯回比較器構成),光控電路(電壓跟隨器),單片機控制電路(由延時電路和邏輯與電路構成),繼電器驅動電路及電源電路等部分組成。其中聲控電路和光控電路是整個電路的核心部分,作用是將MIc輸出的微弱聲音信號進行放大,并轉換成方波信號。最后通過單片機的比較輸出來控制繼電器的導通,進而控制燈的亮滅。全波整流;Lc、Rc濾波;三端穩壓器穩壓等。具體采用什么電路合適,則根據主體電路及執行機構的不同和可靠、價廉、有效益等要求進行選用。根據安全、實用、廉價的要求,其電源的設計結構如圖4所示。

圖4 系統設計結構圖
3 各組成電路韻設計與仿真
3.1 電源電路
電路設計使用的是±12V雙電源和+5V單電電源電路的種類繁多,如變壓器降壓:橋式整流源兩級電路。如圖5所示。

圖5 直流電源電路圖
電源電路由變壓,整流,濾波,穩壓四部分構成。變壓電路由普通的電源變壓器組成,將220V的交流電轉換成低壓交流電;整流電路由一個橋式整流組成,將低壓交流電轉換成脈動直流電;濾波電路由濾波電容c1和C2構成,濾除交流成分,增加直流成分;穩壓電路主要由7812,7912及7805三個集成穩壓器,輸入端電容C5、C6及輸出端電容C3,C4, C7,C8構成。集成穩壓器利用負反饋進一步穩定經過濾波后的電壓,輸出端電容用以改善負載的瞬態效應,消除電路的高頻噪聲,同時具有消振的作用; 發光二極管D2作為電源指示,電阻Rl作為限流電阻保護發光二極管。除此之外,單排J1,J2,J3和J4 作為電源和地的輸出端。
[page]
3.2 聲控電路
聲控電路的主要原理:根據聲學和電子學的原理,用聲音傳感器將聲音信號轉換成電信號,從而推動觸發器觸發使電路導通工作。
作為一個智能化聲控電路應具有以下功能:
(1)能在聲音控制下實現電路的導通與截止。
(2)聲音的發出應是多方面的,如腳步聲,物體打擊聲等。
(3)響應時間應越短越好。
為此在選擇電路元器件時應選擇靈敏度較高的聲音傳感器(本設計選擇駐極體話筒MIc)組成聲控電路的前端,同時還要為該傳感器設簧傳感條件如聲音響度毖須在20DB以上才能響應等。中間端采用觸發器構成,利用觸發器不觸不發,一觸即發的特點去推動照明電路工作,觸發器的選擇也應選擇靈敏度高,響應時間短的觸發器如D觸發器,Ⅸ觸發器等。
聲控電路由拾音電路,兩級放大電路和遲滯比較器構成,如圖6所示。

圖6 聲控電路圖
白天,因為光控電路阻斷,所以,無論多大聲,燈都不會亮。到夜晚,光控電路導通,當人走動的腳步、聲傳到傳聲器Ⅷc時,聲波轉換為電信號,拾音電路將聲音轉換成微弱的電壓信號。然后,微弱的電壓信號經過兩級放大成伏特級的電壓,電壓通過遲滯比較器轉變成單片機識別的方波信號,經過雙向穩壓管變成±5V的方波,然后傳給單片機的外部中斷P3.4口 .
3.3光控電路
光控電路的主要原理:利用光敏元件隨光照強度的變化而阻抗發生變化的特點,去控制電信號的強弱,再由傳感器將變化的電信號傳遞給觸發器,只要電信號強度達到一定程度將觸發觸發器使其導通工作。
在這樣的電路設計中,對電路元器件的要求也很高,尤其是光敏元件。光敏元件是光控電路功能實現的核心,必須保證其各項參數的精確、穩定。
半導體光敏元件是基于半導體光電效應的光電轉換傳感器,又稱光電敏感器。采用光電技術能實現無接觸、遠距離、快速和精確測量,因此半導體光敏元件還常用來間接測量能轉換成光量的其他物理或化學量。半導體光敏元件按光電效應的不同而分為光導型和光生伏打型(見光電式傳感器)。光導型即光敏電阻,是一種半導體均質結構。光生伏打型包括光電二極管、光電三極管、光電池、光電場效應管和光控可控硅等,它們屬于半導體結構型器件。
半導體光敏元件的主要參數和特性有靈敏度、探測率、光照率、光照特性、伏安特性、光譜特性、時間和頻率響應特性以及溫度特性等,它們主要由材料、結構和工藝決定。半導體光敏元件廣泛應用于精密測量、光通信、計算技術、攝像、夜視、遙感、制導、機器人、質量檢查、安全報警以及其他測量和控制裝置中。常見的光敏元件有:光敏電阻、光敏二極管、光敏三極管等。
因此,在設計時不僅須考慮方案的可行性、穩定性,還必須充分考慮元器件的靈敏度,尤其是光敏元件必須選擇靈敏度高的,這樣電路的功能才能較容易實現。
所謂光控就是利用光敏器件對不同光照呈現的阻抗不同,當光敏電阻受光照時,電阻減小。運放同向輸人端為低電平;當光照較弱時,電阻增加,運放同向輸入端為高電平。光控電路的輸出信號經過電壓跟隨器后,將比較微弱的電流信號放大到單片機能夠識別的電流,然后由運放輸出端將放大后的信號傳給單片機的P1.6口。電路圖中的集電極電阻R16作為限流電阻,保護三極管;調節變阻器R15能夠改變基極電流i.,從而控制發射極和集電極電流,進而控制整個光控電路對光信號的靈敏度。
[page]
3.4 單片機控制電路
5l單片機是對目前所有兼容Intel 803l指令系統的單片機的統稱。該系列單片機的始祖是Intel的8031單片機。后來隨著Flash Rom技術的發展,803I單片機取得了長足的進展,成為目前應用最廣泛的8位單片機之一,其代表型號是ATMEL公司的A髑9系列,它廣泛應用于工業測控系統之中。目前很多公司都有5l系列的兼容機型推出,在目前乃至今后很長的一段時間內將占有大量市場。51單片機既是基礎入門的一個單片機,也是應用最廣泛的一種。本設計通過單片機來完成延時電路與其他電路的功能。

圖7 光控電路圖
3.5 繼電器驅動及燈泡照明電路
將開關電路的負載改為繼電器,即變成繼電器驅動電路。如圖8所示,運放同相輸入端與單片機P1.7口相連,電壓跟隨器將微弱的單片機Io口輸出電流放大,提高帶負載能力,使電流能夠驅動三極管,但為防止電流過大燒壞三極管,因此加上限流電阻R13,從而通過三極管的開關作用來驅動繼電器。當開關的負載為電動機或者繼電器等感性負載時,在截斷流過負載的電流時(晶體管進入截止狀態時),會產生感應電動勢(楞次定律)。這時產生的電壓非常大。當這種電壓超過晶體管的VCBO,VCEO時,晶體管將會被擊穿。因此給繼電器并上一個二極管,將集電極的電位鉗制在(VCC+0.5)V左右,防止三極管被擊穿。

圖8 繼電器驅動及照明電路圖
3.6 延時電路
延時電路的主要原理:利用電子計數器的原理實現定時功能。
延時電路的構成方案一般有三種:①硬件構成;②軟件構成;③軟硬相結合構成。對于由硬件構成的定時器,一般是用改變R、C元件值控制定時的,其效率較高,但靈活性,通用性較差;而由軟件構成的定時器是用執行一段程序來實現定時的,其靈活性通用性較高,但效率較差;故現在設計定時器一般都是采用軟硬相結合的方法,通過編程設定不同的延時常數,而由硬件控制定時過程,如大規模集成電路可編程計數器8253,51單片機通過編程構成計數器等。
延時電路主要用于完善電路功能,因此在延時結束后應發出一個結束信號,控制電路是否繼續工作。
相關閱讀:
廢物利用,教你“復活”你的LED節能燈
網友分享:一款LED節能燈驅動電源電路圖
關于北美LED節能燈的檢測要點



