- LED照明燈具開關自動控制原理
- 光敏傳感器與LED燈具的結合應用
- 紅外線傳感器與LED燈具的結合應用
- LED燈具的過溫保護設計
- 溫度傳感器做LED燈具的過溫保護
LED照明燈具與傳統的照明燈具最大的區別,LED照明燈具是一個完全的電子產品,而傳統的照明燈具僅是一個電器產品。因此LED燈具可以很方便地與各種類型的傳感器關聯,從而實現光控、紅外控制等多種自動控制功能。如LED路燈的自動開關,用一個光敏傳感器就可簡單實現;社區夜間走道和庭院照明,可以用紅外傳感器采集人類活動信息,自動開閉照明燈具......
LED照明燈具開關自動控制
傳感器作為信號采集和機電轉換的器件,其機電技術都已相當成熟,近幾年MEMS技術興起又將傳感器技術向小型化、智能化、多功能化、低成本化大踏步邁進。光敏傳感器、紅外傳感器等各種類型的傳感器都可與LED照明燈具組成一個智能控制系統,傳感器將采集來的各種物理量信號轉換成電信號,可以經由集成電路化的AD轉換器、MCU、DA轉換器對所采集的信號進行智能化處理,從而控制LED照明燈具開啟和關閉。人類可以籍此在MCU上設定各種控制要求,控制LED燈的開關時間、亮度、顯色、多彩變幻,從而達到省電節能的目標。傳感器與LED燈具組成的系統框圖如圖1所示。目前的集成電路制造技術已經可以將AD、DA、MCU集成在一個5X5mm或更小的封裝內,安裝在燈具內既不占面積而且十分方便。

圖1:傳感器與LED燈具系統框圖
光敏傳感器與LED燈具組合
風光電LED路燈是一種高度智能化和無人值守的道路照明燈具,利用風力、陽光發電,用蓄電池儲能,因此能源的自動管理是十分重要的。光敏傳感器是比較理想的因天亮、天暗(日出、日落)時照度變化而能控制電路自動開關的電子傳感器。圖2所示是一種光敏傳感器的外貌。圖3是光敏傳感器的光敏電阻板,它對光線的明暗亮度十分敏感。圖4是光電轉換的基本原理圖。光控LED燈具照明系統工作原理如圖1所示。

紅外傳感器與LED燈具組合
紅外傳感器是靠探測人體發射的紅外線而工作的。主要原理是:人體發射的10um左右的紅外線通過菲涅爾濾光透鏡增強后聚集到熱釋電元件PIR上,當人活動時紅外輻射的發射位置就會發生變化,該元件就會失去電荷平衡,發生熱釋電效應向外釋放電荷,紅外傳感器(PIR)將透過菲涅爾濾光透鏡的紅外輻射能量的變化轉換成電信號,即熱電轉換。在被動紅外探測器的探測區內無人體移動時,紅外感應器感應到的只是背景溫度,當人體進人探測區,通過菲涅爾透鏡,熱釋電紅外感應器感應到的是人體溫度與背景溫度的差異,信號被采集后與系統中已存在的探測數據進行比較以判斷是否真的有人等紅外線源進入探測區域。
被動式紅外傳感器有三個關鍵性的元件:菲涅爾濾光透鏡,熱釋電紅外傳感器(PIR)和匹配低噪放大器。菲涅爾透鏡有兩個作用:一是聚焦作用,即將熱釋紅外信號折射在PIR上:二是將探測區內分為若干個明區和暗區,使進入探測區的移動物體(人)能以溫度變化的形式在PIR上產生變化的熱釋紅外信號。一般還會匹配低噪放大器,當探測器上的環境溫度上升,尤其是接近人體正常體溫(37℃)時,傳感器的靈敏度下降,經由它對增益進行補償,增加其靈敏度。輸出信號可用來驅動電子開關,實現LED照明電路的開關控制。圖5是紅外傳感器外貌,圖6 是紅外傳感器內部結構與內部電路圖。圖7 是帶紅外傳感器的LED照明燈具,這是一款E27標準螺口燈頭的燈具,它的電源適用范圍是 AC180V-250V (50/60Hz), 紅外傳感器檢測范圍大約在3M—15M,它的標準產品 IFS-Bulb 3W燈具達80 lm ,5W燈具達140 lm 。在LED光源模塊的中央部分嵌入紅外線傳感器。一旦紅外傳感器檢測到人的體溫,LED電燈泡將會在50秒內自動開啟與關閉。適用于任何一種室內應用,如走廊、儲藏室、樓梯和大廳入口處。

圖5:紅外傳感器外貌

圖6:紅外傳感器內部結構與內部電路圖

圖7:帶紅外傳感器的LED照明燈具
與紅外傳感器應用相仿的超聲波傳感器近年在自動探測移動物體中得到更多的應用。超聲波傳感器主要利用多普勒原理,通過晶振向外發射超過人體能感知的高頻超聲波,一般典型的選用25~40kHz波,然后控制模塊檢測反射回來波的頻率,如果區域內有物體運動,反射波頻率就會有輕微的波動,即多普勒效應,以此來判斷照明區域的物體移動,從而達到控制開關的目的。圖8是超聲波傳感器和微處理器組合的應用方案。
超聲波的縱向振蕩特性,可以在氣體、液體及固體中傳播且其傳播速度不同;它還有折射和反射現象,在空氣中傳播其頻率較低,衰減較快,而在固體、液體中則衰減較小,傳播較遠。超聲波傳感器正是利用超聲波的這些特性。超聲波傳感器有敏感范圍大,無視覺盲區,不受障礙物干擾等特點,這項技術已經在商業和安全領域被使用25年多了,已經被證明是檢測小物體運動最有效的方法。因此與LED燈具組成系統可靈敏控制開關。

圖8:超聲波傳感器和微處理器的應用方案
由于超聲波傳感器靈敏度高,空氣振動、通風采暖制冷系統及周圍鄰近空間的運動都會引起超聲波傳感器產生誤觸發,所以超聲波傳感器需要及時校準。表1是關于紅外PIR傳感器和超聲波傳感器的性能比較。
表1:被動紅外傳感器和超聲波傳感器性能比較

溫度傳感器做LED燈具的過溫保護
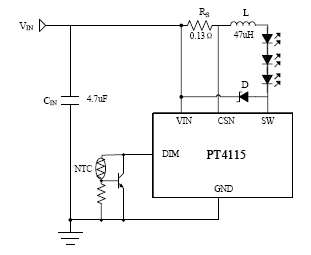
溫度傳感器NTC做LED燈具的過溫保護被比較早的廣泛應用。LED燈具如采用大功率LED光源,就必須采用多翼的鋁散熱器,由于室內照明用的LED燈具本身空間很小,散熱問題到目前還是最大的技術瓶頸之一。LED燈具散熱不爽的話,會導致LED光源因過熱而早期光衰。LED燈具開啟后熱量還會因熱空氣自動上升而向燈頭富集,影響電源的壽命(圖9)。因此在設計LED燈具時可以在鋁散熱器靠近LED光源方緊貼一個NTC,以便實時采集燈具的溫度,當燈杯鋁散熱器溫度升高時可利用此電路自動降低恒流源輸出電流,使燈具降溫;當燈杯鋁散熱器溫度升高到限用設定值時自動關斷LED電源,實現燈具過溫保護,當溫度降低后,自動再將燈開啟(圖10)。

圖9:LED燈具熱量富集現象

圖10:NTC過溫保護方案
結語
正因為LED燈具是一個完整的電子產品,隨著LED燈具結構多樣化、應用擴大化,隨著LED照明燈具設計的更多的創意、創新,將有更多的傳感器被結合應用在LED照明和亮化工程的系統中去。一個智能化的LED照明新時代正在到來,人類的照明生活將越來越亮堂和舒適。




