【導讀】通過采樣電壓與電流的乘積并進行平均處理可以完成60Hz電路的平均功耗測量(相當于VRMS × IRMS × cos(φ))。這里要用四象限乘法,因為瞬時電壓和電流可能具有相反的極性。它有很多種實現方法,包括模數(A/D)轉換+數字信號處理,或者使用相對昂貴的模擬乘法器芯片+模擬或數字處理。本文介紹了第三種方法,即使用便宜的運放和模擬開關實現脈沖寬度/脈沖幅度調制器(PWM/PAM)并將它用作四象限乘法器。這種電路經過修改可以用于許多不同的應用。
PWM/PAM乘法器的基本概念是,一個(非重疊)脈沖波形在單個周期內的平均值等于脈沖面積除以脈沖重復周期。由于每個矩形脈沖幅度正比于電壓值,寬度正比于電流,矩形面積正比于電壓與電流的乘積。如果脈沖重復速率遠高于被測頻率,那么就可以假設在脈沖波形的一個周期內電壓和電流不會有明顯的變化。PWM/PAM輸出連到一個低通濾波器,用于濾除脈沖頻率及其諧波,并恢復出想要的平均值。
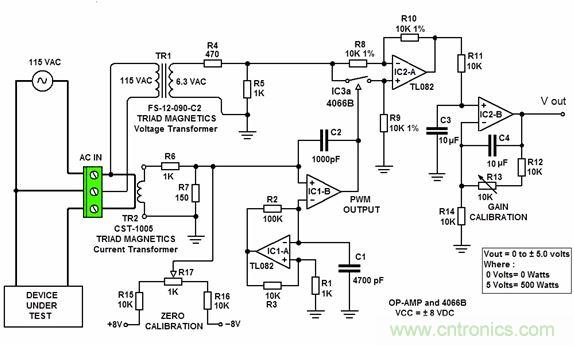
電路共使用了兩個變壓器:一個是降壓變壓器TR1,用于產生低電平的電壓信號;另一個是電流變壓器TR2,用于產生低電平的電流信號,并具有完全的電流隔離。

圖1:使用脈沖調制技術測量交流功耗。
運放IC1-A用作比較器,產生頻率約為6kHz且相當線性的三角波(圖2)。為了取得低于滿刻度1%的誤差,這種過采樣是必須的(100乘以60Hz信號頻率,或50乘以理論上的奈奎斯特頻率)。三角波的峰峰幅度必須滿足兩個條件才能獲得可接受的線性響應。首先,它必須大于或等于T2產生的交流電流最大峰峰值電壓,這樣才能實現100%的PWM占空比。其次,它必須至少比±VCC低10%。

圖2:IC1-B(-)輸入。
運放IC1-B被配置為產生零基線的雙極方波(圖3),其占空比取決于T2產生的電流信號的瞬時值。電容C2用于獲得陡峭的輸出電壓轉換。運放的壓擺率必須大于等于10V/μs,以便產生最優的方波PWM信號。當T2產生的瞬時電流信號值為0時,IC1-B將輸出占空比為50%的信號。隨著電流信號從0增加到滿刻度,占空比隨之從50%增加到100%。當電流信號從0降低到負的滿刻度時,占空比將從50%減小到0%。

圖3:IC1-B輸出。
運放IC2-A、開關IC3-A和相關的電阻實現了一個四象限乘法器,實現形式相當于增益為+1(開關閉合)或-1(開關斷開)的放大器。開關由IC1-B的PWM輸出進行控制。當IC1-B的輸出為正時,開關閉合;當IC1-B的輸出為負時,開關斷開。從IC2-A產生的輸出(圖4)是IC1-BPWM輸出的復制(占空比正比于電流),除了幅度正比于電壓外。

圖4:IC2-A輸出。
IC2-B是電路的最后一級,是一個低通濾波器,用于移除6kHz的PWM頻率及其諧波以及60Hz調制信號。它的輸出正比于PWM信號的平均值,因此就是平均的60Hz功耗值。
推薦閱讀:






