【導讀】很多安防機構和公共安茜佳話都需要部署視頻安防技術。視頻安防能夠加強周圍的監視情況,提供可視圖像,在公共財產安全方面發揮著重要作用。尤其是視頻安防系統被應用到工業領域、航空航海等領域。
攝像頭部署
為了全面監控很多地點,可能需要幾百個攝像頭。監控攝像頭一般用24VDC或12VDC電源電壓,以高達25W的功率工作。但是,在大多數情況下,一般沒有12V或24V輸入可用,因此需要開發這樣的輸入。大多數安裝地點有交流電源可用,例如標稱值為110VAC( 90VAC至132 VAC) 或220VAC( 180VAC至265 VAC)的交流電源。此外,出于安全考慮,用交流電源工作還需要隔離輸入與輸出。
很多年來,反激式轉換器一直廣泛用于隔離式DC/DC應用,但這未必是設計師的首選。電源設計師是出于滿足較低功率隔離要求的需要才選擇反激式轉換器,而不是因為反激式轉換器更易于設計。眾所周知,在控制環路中右半平面的零點,反激式轉換器有穩定性問題,光耦合器的傳播延遲、老化和增益變化使這個問題雪上加霜。此外,反激式轉換器需要大量時間設計變壓器,而通常現成有售的變壓器選擇有限、可能需要定制變壓器,進一步使變壓器設計任務復雜化了。那么電源設計師怎樣獲得幫助呢?
新型反激式IC簡化設計
由于凌力爾特公司推出了LT3798 隔離型反激式控制器,很多這類反激式轉換器設計挑戰都可以克服了。首先,LT3798無需光耦合器、副端基準電壓以及無需電源變壓器提供額外的第三個繞組,同時僅需一個跨隔離勢壘的器件保持主端和副端隔離。此外,LT3798的獨特之處在于,它在轉換器中納入了有源功率因數校正(PFC)。這個特點也允許LT3798構成單級轉換器,提供隔離型反激式轉換器,并將有源PFC納入單個轉換器中。
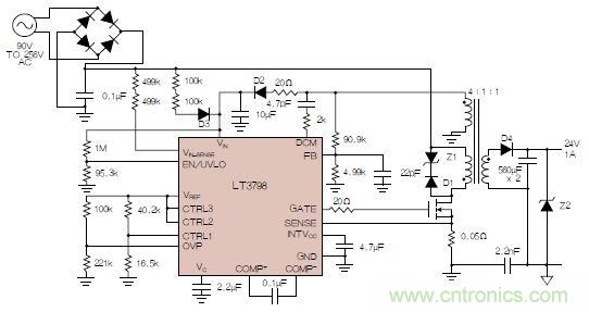
LT3798運用主端檢測方法,能夠通過反激式主端開關節點波形檢測輸出電壓。在開關關斷時,輸出二極管向輸出提供電流,輸出電壓反射到反激式變壓器的主端。開關節點電壓的幅度是輸入電壓和反射的輸出電壓之和,使LT3798能夠重建。在整個輸入電壓、溫度和負載變化范圍內,這種輸出電壓反饋方法帶來了高于±5%的總體穩定度。圖1顯示了一個采用LT3798的反激式轉換器的原理圖。

圖1:采用LT3798反激式轉換器的原理圖。
LT3798接受90 VAC至265 VAC的輸入電壓,輸入電壓加到橋式整流器上。所產生的DC電壓加到電源變壓器,并在LT3798處于受控狀態時切換。通過兩個100kΩ電阻器、D3和一個10μF電容器給LT3798的輸入電壓充電。啟動后,LT3798通過二極管D2,由電源變壓器的第三個繞組供電。
主端輸出電壓檢測
因通過在變壓器主端檢測輸出電壓,LT3798無需光耦合器、基準電壓和光驅動器。如圖2所示,在功率晶體管關斷時,主端開關節點波形處準確地測量輸出電壓,圖2中的N是變壓器匝數比,VIN是輸入電壓,VC是最高箝位電壓。LT3798通過選擇FB引腳處的電阻器分壓器網絡和變壓器匝數比來設定輸出電壓。

圖2:LT3798的典型開關節點波形。
以邊界模式工作時,負載穩定度大大改善了,因為反射的輸出電壓始終在二極管電流過零時采樣。LT3798一般提供±3%的負載穩定度。
變壓器選擇和設計時須考慮的因素
變壓器性能規格及設計也許是成功應用LT3798最關鍵的部分。在處理具較低漏電感和緊耦合的高頻隔離式電源變壓器設計時,除了通常的注意事項,變壓器匝數比也必須嚴格控制。既然變壓器副端的電壓是由主端采樣電壓推斷而來,那么匝數比必須嚴格控制,以確保一致的輸出電壓。變壓器至變壓器間±5%的匝數比容限可能導致輸出電壓具有超過±5%的變化。
凌力爾特公司已經與領先磁性組件制造商開展合作, 以生產與LT3798一起使用的預設計反激式變壓器。表1顯示了推薦使用的現成有售變壓器,這些變壓器來自WurthElectronics、Coilcraft、Premo和Renco公司。LT3798數據表中也包含這張表格。這些變壓器一般能在持續1分鐘時間內承受1,500VAC的主端至副端擊穿電壓。也可以使用更高擊穿電壓的器件和定制變壓器。
使用表1所列的任何變壓器時,LT3798可以用免費下載的凌力爾特公司LTspice仿真程序建模。仿真電路包括如下信息:電路如何啟動;對負載階躍的響應;電路內各個點的電壓波形。用這種方法很容易更改設計,看到各種更改對電路性能的影響。

表1:可與LT3798一起使用的現成有售的變壓器。變壓器型號尺寸( 長 x 寬 x 高)LPRI(μH)NPSA(NP∶NS∶NA)RPRI(mΩ)RSEC
相關閱讀:
如何保護物聯網微控制器的實時操作系統安全?
電路詳解:節能型供熱溫度控制器的設計
詳解FPGA在多軸步進電機控制器中的應用



