【導讀】這部功放的輸入級是一對場效應管,優點是輸入阻抗高,動態范圍大和噪聲低。輸入級還加有高頻濾波網絡,以便將一些不必要的高頻噪音濾掉,提高信噪比。現今大功率功放使用的電源電壓都比較高,輸出管驅動電流也比較大,推動級的功耗相當可觀。這也就是高級功放的推動級選用中功率及大功率管井加散熱器的原因。
電路原理
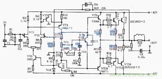
VT3、VT4組成第二級放大,VT5提供1.8mA的電流給VT1、VT2;VT6提供9.5mA的恒定電流給VT3、VT4。由于VD1的導通,電流電壓即使有波動,不會影響到VT5、VT6的基準電壓,保證了VT1、VT2兩管電流的穩定。VT9~VT14組成互補輸出級,它的輸出電流受VT8的控制。VT8是一個恒壓電路,動態內阻小,Vce8的電壓恒定不變,調節RP2可以調整靜態工作電流大小。VT7、C3、R13、VD2組成一個動態偏壓電路,它的原理是:在信號輸入增大時,VT7使VT8的基極電流下降,VT8的Vce升高,VT9~VT14的電流也相應升高,最高峰值可達4~5A,使推挽輸出自動工作在甲類狀態,不僅減少交越失真和諧波失真,而且提高電源的利用率,動態偏壓的控制量由Rl3決定。

圖題:80W甲類功率放大器的設計電路圖
C5是加速高頻信號的大環路負反饋電容,具有相位超前的補償作用。可降低瞬態失真和互調失真,并可防自激。輸入級還加有高頻濾波網絡,以便將一些不必要的高頻噪音濾掉,提高信噪比。VT9、VT10、用TIP41和TIP42代替。VT11、VT12、VT13、VT14、可以用TIP35C和TIP36C代替。工作電壓不要超過+50V和-50V,可以獲得80W輸出。
元器件選擇
在電路所用晶體管的BVceo要求大于或等于電源電壓的兩倍。場效應管VDS>/=50V,Gm也必須一致。互補輸出級應測量小電流到大電流的直流放大倍數,要求線性好,每位相差不超過1%,輸入級的?T可選高一些,輸出級的T則應低些。電阻宜用性能穩定的金屬膜電阻。C3選用CA系列,其余均為CBB電容。在選管時,必須對推動級的晶體管選擇引起重視。實際上推動級的工作狀態決定著未級輸出工作能否輕松自如。現今大功率功放使用的電源電壓都比較高,輸出管驅動電流也比較大,推動級的功耗相當可觀。這也就是高級功放的推動級選用中功率及大功率管井加散熱器的原因。
安裝與調試
由于該電路的各級都是直接耦合的。其中一只元件不合格則可能影響工作狀態,甚至損壞晶體管。故須仔細檢查元件質量。安裝時,調節零電位和靜態電流的兩個電位器可就近安裝在VT1、VT2和VT7的附近,外殼必須良好接地,大功率管和射極電阻均裝在足夠大面積的散熱器上,以免大電流通過線路板而產生不必要的寄生耦合,vT8裝在四個晶體管的中間,作溫度補償用,以穩定靜態工作電流。
這部功放的調試十分簡單。首先在放大器的未端接一個40~60W、27ohm或者電壓36V、功率60W的機床工作燈泡作假負載。用萬用表測量中點電壓應為0V左右,若達不到要求則可能是差分管不配對,或者元件管腳焊錯。對靜態電流的調試:調節RP2,使輸出管的射極電阻兩端的電壓降在100mV左右,這時靜態電流在200mA。



