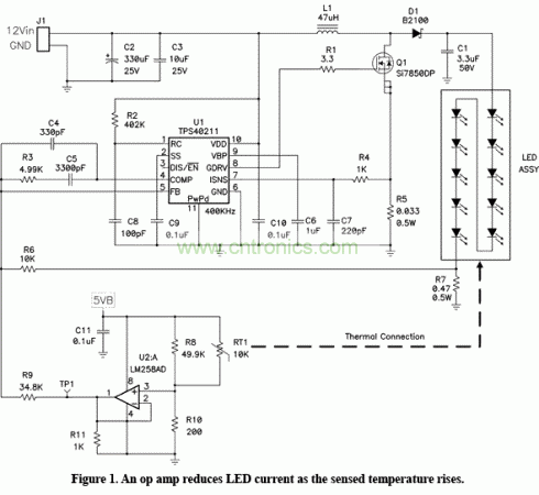
利用LED實現高亮度照明要求使用廠商允許的最大電流驅動,但LED的平均壽命高度取決于工作溫度。工作溫度僅上升10°便可使其壽命縮短一半。這種情況迫使設計人員必須降低調節電流,犧牲亮度來延長使用壽命。如果要求LED在較高的環境溫度下工作,則必須進一步降低電流來最小化環境到芯片溫升,以保證使用壽命。但是由于存在溫度上限,這樣做會降低中低環境溫度范圍的照明亮度。本質上來說,我們是通過降低亮度來實現高溫環境工作的。圖1顯示了一個使用熱敏電阻控制運算放大器(op amp) 的LED驅動電路,其在LED電路板溫度上升時降低驅動電流。

圖1 檢測溫度上升時運算放大器降低LED電流
LED陣列電流通過檢測電流檢測電阻器R7的電壓來調節,并用作控制器的反饋控制,例如:TPS40211等。運算放大器電路(包括R9),向反饋節點(FB)注入一個電流以降低調節電流,或者灌入它的電流來增加調節電流。FB節點電壓保持0.26V恒定不變。提高運算放大器輸出(TP1)的電壓,必須通過降低R7電壓來獲得補償,從而降低LED電流。當運算放大器輸出剛好為0.26V時,注入電流為零,而LED調節不受影響。
熱敏電阻RT1是一個負溫度系數(NTC)器件。25°C下它的標稱電阻為10K歐姆,但在–40°C下增加至300K歐姆以上,而在100°C下則降低至1K歐姆以下,并且是以一種非線性的方式。電阻器R8和R10將5V偏置電壓調低接近FB電壓,而R9的值則控制電流隨高溫變化減小的快慢。使用較好調節的偏置電壓非常重要,因為電路的精確度受到偏置容限的影響。電阻器R9必須盡可能地靠近電流模式增壓控制器放置,目的是最小化噪聲敏感度。使用熱環氧,將熱敏電阻RT1盡可能靠近PWB上的中央LED連接。
圖2顯示了各種溫度條件下獲得的數據。僅有LED和熱敏電阻在該溫度范圍工作。熱敏電阻檢測到的溫度繪制成曲線圖,與環境溫度相比較。我們將計算得到的LED芯片溫度也繪制成圖,其等于電路板溫度加上每支LED的功率乘以結點到機箱熱阻抗(8°C/W)。我們可以看到,高環境溫度條件下,運算放大器電路會降低LED電流,而LED芯片溫度接近LED電路板溫度。這種情況下,LED電路板溫度接近環境溫度,因為LED電流幾乎為零。這樣,便可實現LED芯片溫度穩定無變化。RT1非線性是最高溫度下LED電流急劇變化的原因。TP1的溫度“控制電壓”也被繪制成圖,并且同預計值非常匹配。

圖2 環境溫度上升,LED電流降低,從而達到更低的芯片溫升速率。
總結
高溫環境下,使用驅動高功率LED會使LED亮度退化、使用壽命縮短,這種情況下熱反饋電路便非常有用。它可以降低LED的電流,從而降低LED的功耗,并最終降低LED的溫升。由于LED亮度隨溫升降低,因此在一些要求恒定亮度的應用中這種方法可能并不實用。但是,這種電路可以延長LED在極端環境下的有效使用壽命。



