【導讀】隨著美國能源政策推動白熾燈全面退市,LED憑借25,000小時超長壽命(UL認證數據)及多樣化適配能力成為主流照明方案。然而,傳統三端雙向可控硅(TRIAC)調光器面臨新的技術壁壘:LED負載電流僅為白熾燈的1/10,導致TRIAC閉鎖電流(典型值50mA)與維持電流(典型值10mA)難以穩定觸發,引發調光閃爍或啟動失效。四端雙向可控硅(Quadrac)通過集成緩沖電路與觸發二極管,將有效工作電流下探至5mA(IEC 60669標準),在保留傳統調光架構的同時,實現LED燈具無級調光兼容性,推動智能照明系統平滑升級。
隨著美國能源政策推動白熾燈全面退市,LED憑借25,000小時超長壽命(UL認證數據)及多樣化適配能力成為主流照明方案。然而,傳統三端雙向可控硅(TRIAC)調光器面臨新的技術壁壘:LED負載電流僅為白熾燈的1/10,導致TRIAC閉鎖電流(典型值50mA)與維持電流(典型值10mA)難以穩定觸發,引發調光閃爍或啟動失效。四端雙向可控硅(Quadrac)通過集成緩沖電路與觸發二極管,將有效工作電流下探至5mA(IEC 60669標準),在保留傳統調光架構的同時,實現LED燈具無級調光兼容性,推動智能照明系統平滑升級。

圖1
三端雙向可控硅是交流電調光控制的核心。調光器中使用的三端雙向可控硅通常被設計用于白熾燈負載,這種負載在穩定狀態和初始高浪涌電流下都具有高額定電流,并且在燈絲斷裂時會產生非常高的壽命終止浪涌電流。

圖2
由于 LED 是二極管,因此其穩態電流比白熾燈低得多,而且它們在交流電壓的每個半周期里的初始開啟電流可能高得多且持續時間約幾微秒。因此,在每個交流電壓半周期的開始處都可以看到電流尖峰。圖 1 顯示了典型的電流尖峰。通常,交流二極管替換燈的電流尖峰為 6-8 A 峰值;穩態電流小于 100 mA。
用于家庭照明的 LED 燈可能需要 7.5 W(A19 燈泡-450 流明)或更高的功率,一盞吊燈通常需要 4 到 10 個燈泡。相比之下,一串 50 盞裝飾性圣誕燈的總耗電量可能只有 4.8 瓦。用于取代典型燈絲裝置的嵌入式天花板燈具的 LED 泛光燈可產生 750 流明的亮度,其功耗僅為 13 W(BR30),而舊燈絲裝置的功耗通常為 65 W。
使用新型 Q6008LH1LED 或 Q6012LH1LED 系列三端雙向可控硅開關元件設計用于控制 LED 光輸出的交流電路非常簡單,因為只需要幾個元件。所需的只是一個點火/觸發電容器、一個電位器和一個電壓轉折觸發裝置。
通過使用兩個反向并聯敏感門控硅整流器 (SCR) S4X8ES1 作為電壓擊穿觸發裝置,控制電路可以產生寬范圍的光電平輸出。此外,通過使用兩個反向并聯敏感門控硅整流器作為觸發裝置,可以實現低滯后控制,因為兩個可控硅構成了一個完整的回斷觸發器。圖 2 展示了這種控制裝置的電路圖,它可能是嵌入式泛光燈(例如 BR30 LED 燈)的理想選擇,這種燈可以調暗以產生低亮度輸出,也可以調高到接近 180° 的全亮度輸出。
該電路可使燈泡在每個交流半周期幾乎以 180° 的全角度開啟;此外,RC 定時開啟可延遲到每個半周期的一個小導通角度,以實現極低的光輸出。
Q60xxLH1LED 三端雙向可控硅系列具有低保持和閉鎖電流特性,可使三端雙向可控硅在極低的電流水平下保持導通。兩個反向并聯敏感門控硅整流器 (S4X8ES1) 的柵極連接在一起,可產生具有全擊穿電壓的極低電壓觸發裝置,從而產生極低的滯后。這樣就可以將電位器設置為低導通角度,在線路開關關閉和打開時立即導通。

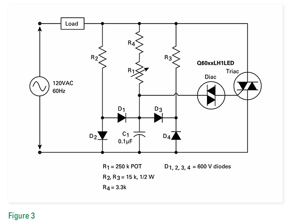
圖3
圖 3 中的電路圖改進了磁滯效果不佳的老式相位控制/調光器電路。如圖 3 所示,如 Littelfuse 應用說明 AN1003 所述,在 C1 點火電容器周圍添加轉向二極管后,可消除磁滯現象。

圖4
圖4注:電位器為 250 kΩ,內置固定端電阻最小為 3 kΩ。Quadrac 器件為 QxxxxLTH1LED,具有更靈敏的三端雙向晶閘管芯片(低柵極和保持電流特性)。RL 是 10 W 的最小 LED 負載,VC 與內置雙向可控硅芯片的觸發電壓相同。
如果寬控制范圍(全亮到極暗)和低滯后對應用來說不重要,則可使用新型 Littelfuse Q6008LTH1LED 或 Q6012LTH1LED 系列 Quadrac 器件設計簡單的可變光控制。(Quadrac 器件是一種特殊類型的晶閘管,它將二端雙向晶閘管和三端雙向晶閘管組合在一個封裝中)。圖 4 所示電路將雙向晶閘管觸發器件和三端雙向晶閘管組合在一個 TO-220 隔離安裝片封裝中,進一步減少了元件數量。由于雙向晶閘管觸發器件的 VBO 較高,該控制電路允許略低的完全開啟電壓,提供在每個交流半周期的 175° 至﹤90° 范圍內運行的調光功能。

圖5
交流電路的 LED 燈負載可能非常簡單,如圖 5 所示;也可能有用于直流改進的額外元件,如濾波電容器。附加元件的存在將決定 LED 燈負載是否可調光。LED 燈負載越簡單,就越有可能是可調光的,因為濾波電容器可能會將最小直流電流增加到晶閘管器件鎖定的水平,交流電流無法降低至小于晶閘管保持電流。
免責聲明:本文為轉載文章,轉載此文目的在于傳遞更多信息,版權歸原作者所有。本文所用視頻、圖片、文字如涉及作品版權問題,請聯系小編進行處理。
推薦閱讀:
維科杯·OFweek2025年度評選:揭秘工業自動化及數字化轉型“領航者”,誰將脫穎而出?
尋找傳感器界的“隱形王者”!維科杯·OFweek 2025年度評選等你來戰





