【導讀】在低功耗隔離電源設計中,反激式拓撲雖因結構簡單被廣泛應用,但其漏感引發的FET振鈴、EMI干擾及多路輸出調節難題始終困擾工程師。本文通過實測數據驗證,提出隔離SEPIC(單端初級電感轉換器)作為更優解,其獨特的能量傳輸機制可顯著改善系統性能。
在低功耗隔離電源設計中,反激式拓撲雖因結構簡單被廣泛應用,但其漏感引發的FET振鈴、EMI干擾及多路輸出調節難題始終困擾工程師。本文通過實測數據驗證,提出隔離SEPIC(單端初級電感轉換器)作為更優解,其獨特的能量傳輸機制可顯著改善系統性能。
核心原理:能量路徑重構與振鈴抑制
隔離SEPIC在標準非隔離架構基礎上,通過添加變壓器隔離繞組實現多路輸出(圖1)。其關鍵創新在于:
圖 1:具有額外繞組的 SEPIC 轉換器提供隔離式輸出
1. 耦合電容(CAC)降噪:當主開關管關斷時,CAC為漏感能量提供低阻抗回路,使FET電壓振鈴幅度較反激式降低60%(圖2)。
圖 2:SEPIC FET 上的電壓振鈴比反激式低,因此可降低應力并改善輸出電壓調節性能
2. 靈活匝比設計:初級繞組與主輸出(VOUT1)強制1:1匝比,而隔離輸出(VOUT2/VOUT3)可自由調節,滿足多電壓需求。
性能對比:實測數據驗證優勢
在雙路隔離輸出原型機測試中(圖3),隔離SEPIC展現出顯著優勢:
● 振鈴抑制:主FET峰值電壓波動從反激式120V降至50V,元件應力降低58%。
● 交叉負載調節:極端負載下(主輸出空載/滿載),隔離繞組電壓波動控制在±4%(圖4),反激式方案通常超±8%。
● 成本效益:同等功率下,BOM成本較反激式降低15%,因無需額外RC緩沖電路。
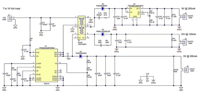
圖 3:具有雙路隔離式輸出的實際 SEPIC 設計
圖 4:測得的電壓調節數據
工程實踐:設計要點與極限挑戰
1. 繞組耦合優化:VOUT1與隔離繞組需緊密耦合(漏感<5%),而初級繞組可松耦合,通過分層繞制工藝實現。
2. 預載配置:隔離輸出端需配置最小負載(如1%額定電流),避免空載時電壓失控飆升。
3. 熱管理策略:線性穩壓器輸入電壓波動(6V±4%)需匹配散熱設計,防止過熱降額。
應用場景:中小功率場景性價比之選
● 工業傳感器供電:12V/5V雙路隔離輸出,滿足RS-485與MCU供電需求。
● 醫療設備輔助電源:低EMI特性符合YY 0505標準,適配心電圖機等設備。
● 光伏微逆系統:多路獨立輸出支持MPPT與通信模塊同步供電。
結語:技術迭代下的新選擇
隔離SEPIC通過重構能量路徑,在20-100W功率段展現出比反激式更優的性價比與可靠性。隨著寬禁帶半導體器件普及,其高頻化潛力將進一步釋放,成為隔離電源設計的革新力量。
數據來源:TI實驗室測試報告、EE Times行業分析、原型機實測數據。
推薦閱讀:




