【導讀】用于汽車應用的 DC/DC 轉換器必須在極端環境中運行。輸入瞬變可能超過標稱電池電壓五倍,持續數百毫秒,而引擎蓋下的溫度飆升至遠高于典型商用級IC的能力。在這種惡劣的環境中,空間狹小,因此即使是最堅固的設備也必須執行多種功能。
用于汽車應用的 DC/DC 轉換器必須在極端環境中運行。輸入瞬變可能超過標稱電池電壓五倍,持續數百毫秒,而引擎蓋下的溫度飆升至遠高于典型商用級IC的能力。在這種惡劣的環境中,空間狹小,因此即使是最堅固的設備也必須執行多種功能。
LT3694 / LT3694-1 通過在緊湊的 4mm × 5mm QFN 封裝或一個耐熱性能增強型 TSSOP 中集成了一個 2.6A 開關穩壓器和兩個低壓差線性穩壓器來滿足這些要求。開關穩壓器需要一個電感器,并具有一個內部電源開關、逐周期電流限制和跟蹤/軟啟動控制。每個LDO只需要一個外部NPN調整管,并包括折返電流限制和跟蹤/軟啟動控制。當VIN超過38V時,內部過壓檢測器關斷開關穩壓器,從而保護開關和肖特基整流器。這使其能夠在高達 70V 的 VIN 上承受瞬變,而不會損壞自身或整流器。
4V–36V 輸入開關穩壓器
LT3694 / LT3694-1 包括一個 36V 單片式開關穩壓器,能夠從低至 4V 的輸入電壓提供高達 2.6A 的輸出電流。輸出電壓可設置為低至 0.75V 的反饋基準。
穩壓器采用電流模式、恒定頻率架構,使環路補償變得簡單。外部補償允許定制環路帶寬、瞬態響應和相位裕量。
兩個低壓差線性穩壓器
LT3694 / LT3694-1 包括兩個 LDO 線性穩壓器,它們使用一個外部 NPN 調整管來提供高達 0.5A 的輸出電流。基極驅動可為調整管提供高達10mA的基極電流,并具有電流限制。LDO 具有內部補償功能,可在輸出電容為 2.2μF 或更高時保持穩定。它使用與開關穩壓器相同的0.75V反饋基準。
如果LDO驅動電流至少比DRIVE引腳電壓高0.9V,則從BIAS引腳汲取,否則從V汲取在.這降低了LDO的功耗,特別是當V在是比較高的。
LDO 通過監視 NPN 調整管集電極中的檢測電阻來限制折返電流。初始門限設置為60mV,但折回為VFB減少直到 VFB= 0 閾值為 26mV。一個0.1Ω的檢測電阻將工作電流限值設定為600mA,但短路電流限值降至260mA。這降低了輸出短路時調整管的功耗。
通過將FB引腳拉至1.25V以上,至少30μA電流,可以關斷LDO。如果需要對LDO進行獨立控制,則可以通過將其TRK/SS引腳拉低來強制每個LDO輸出至0V。如果需要軌道或軟啟動功能,請使用漏極開路輸出與下述軌道或軟啟動電路并聯。如果不需要跟蹤和軟啟動,則采用1k串聯電阻的標準CMOS輸出(1.8V至5V)工作正常。
跟蹤/軟啟動控制
降壓穩壓器和每個LDO都有自己的軌道/軟啟動(TRK/SS)引腳。當該引腳低于 0.75V 基準電壓時,穩壓器強制其反饋引腳至 TRK/SS 引腳電壓,而不是基準電壓。TRK/SS 引腳具有一個 3μA 上拉電流源。
軟啟動功能需要一個從 TRK/SS 引腳到地的電容器。啟動時,該電容為0V,這迫使穩壓器輸出為0V。電流源緩慢地對電容電壓充電,穩壓器輸出按比例斜坡上升。一旦電容電壓達到 0.75V,穩壓器將鎖定至內部基準電壓,而不是 TRK/SS 電壓。TRK/SS 引腳在任何關斷事件(過壓、過熱、欠壓)時被拉低,以便對軟啟動電容器放電。
跟蹤功能是通過將從穩壓器的TRK/SS引腳連接到主穩壓器輸出的電阻分壓器來實現的。如上所述,主穩壓器使用普通軟啟動電容來產生控制其他穩壓器的啟動斜坡。電阻分壓器比率設置跟蹤類型,重合(比率等于從機反饋分壓器比率)或比率(比率等于主反饋分壓器比率加上一個小偏移)。TRK/SS引腳也可以連接到單個電容器,以提供比率跟蹤,但前提是LDO不會通過將FB拉高而關斷(參見上文“兩個低壓差線性穩壓器”一節)。
使能和欠壓保護
LT3694 / LT3694-1 包括一個采用 EN/UVLO 引腳的使能和用戶可編程欠壓閉鎖功能。欠壓鎖定可防止脈沖拉伸。它還可以保護輸入源免受過大電流的影響,因為降壓穩壓器是一個恒定的功率負載,當輸入源為低電平時會吸收更多的電流。欠壓閉鎖在跳閘時關閉所有三個穩壓器。
這兩個功能在EN/UVLO輸入端使用一對內置比較器。使能比較器具有一個 0.5V 門限,并激活 LT3694 / LT3694-1 的內部偏置電路。當 EN/UVLO 低于使能門限時,LT3694 / LT3694-1 處于停機模式,并采用 12V 輸入時吸收小于 1μA 的電流。欠壓比較器具有一個 1.2V 門限和 2μA 遲滯。UVLO遲滯是一個吸電流,當EN/UVLO降至1.2V門限以下時激活。電阻分壓器從V開始在EN/UVLO輸入設置跳閘電壓和遲滯。欠壓閾值在整個溫度范圍內是準確的,以便嚴格控制跳閘電壓。EN/UVLO 引腳應連接到 V在如果未使用該函數。
頻率控制
開關頻率可在 250kHz 至 2.5MHz 范圍內調節,由單個電阻器設定至 RT針。更高的頻率允許更小的電感器和電容器,但由于最小的開通和關斷時間限制,使用更多的功率,并且具有更小的允許降壓范圍。
這就引出了 LT3694 和 LT3694-1 之間的區別。LT3694 開關頻率可通過將 SYNC 引腳連接至一個外部時鐘來同步至一個時鐘。RT引腳上的電阻應設置為比同步頻率低20%的自由運行頻率。LT3694-1 用一個 CLKOUT 引腳取代了 SYNC 引腳,從而允許將 LT3694-1 用作同步其他開關穩壓器的主時鐘。CLKOUT 產生一個以 ~50% 占空比運行的時鐘信號。
具有電壓跟蹤功能的三路輸出轉換器
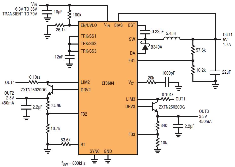
圖1顯示了一個6.3V至36V寬輸入范圍的轉換器,可產生三個輸出:5V、3.3V和2.5V。輸出按比例跟蹤,通過公共 TRK/SS 連接進行設置。圖2顯示了三個輸出的啟動波形以及使能信號。

圖1.LT3694 / LT3694-1 適用于寬輸入范圍、三路輸出應用。

圖2.比率跟蹤波形。
圖3顯示了不同輸入電壓下的開關穩壓器效率。

圖3.開關穩壓器效率。
結論
LT3694 / LT3694-1 通過將三個穩壓器壓縮到一個纖巧的 4mm × 5mm QFN 或 20 引腳 TSSOP 封裝中,提供了穩健、緊湊的電源解決方案。一個穩壓器是高效開關穩壓器,另外兩個是低噪聲、低壓差線性穩壓器。只需幾個小的外部元件即可創建極其緊湊的三路輸出解決方案。
(作者:Michael Nootbaar)
免責聲明:本文為轉載文章,轉載此文目的在于傳遞更多信息,版權歸原作者所有。本文所用視頻、圖片、文字如涉及作品版權問題,請聯系小編進行處理。
推薦閱讀:






