【導讀】MPY634是一款寬帶寬、高精度、四象限模擬乘法器。其精確的激光微調特性使其易于在各種應用中使用。它的差分X,Y和Z輸入使其在保持高精度的同時可以進行乘法、除法、開方等多種運算。精確的內部電壓參考可精確設置比例因數。
本文對MPY634應用中需要注意的比例因數設置以及輸入信號幅值問題進行了分析,然后介紹了兩種基于MPY634的有效值電路實現方法并對這兩種方法進行了對比分析。

圖1 MPY634簡化內部結構圖
在實際應用中,MPY634會面臨兩大問題:
● 比例因數SF的設置:
MPY634芯片默認的比例因數SF值為10,不論任何運算,涉及比例因數SF時,只需將SF引腳懸空,即可在運算中將SF值代入為10進行計算(注:該引腳實際測試電壓值為-13V,并不是10V)。
根據規格書說明,可以通過在SF引腳和-Vs引腳中間串接電阻的方法改變SF值,但該實際電阻值與計算電阻值會有25%的偏差,即如有改變SF的需求,應先將可變電阻器設置為計算所得電阻值,再進行調節來達到所需SF值。
● 輸入信號幅值問題:
MPY634的輸入偏移電壓、輸出偏移電壓的典型值分別為25mV和50mV,對于帶有除以SF值操作的部分運算,應注意輸入信號幅值問題,以避免輸入、輸出電壓偏移引入的誤差。
為保證應用誤差在規格書標定的2%誤差之內,應保證輸入信號大于0.8V。
對MPY634應用中的兩大問題簡要分析之后,本文介紹兩種利用MPY634搭建有效值電路的方法。
有效值又稱“方均根值”,從能量的角度來看,一個周期內交流信號通過電阻產生的熱量與直流信號通過該電阻在同樣時間內產生的熱量相等,此直流信號的大小就是該交流信號的有效值;從數學的角度來看,交流信號有效值的計算分為三步,信號求平方、求平均值,然后對該平均值求取平方根。
第一種方法如圖2所示。兩顆MPY634 均配置為乘法器模式。電路的輸入信號首先由第一個乘法器求平方,然后采用適當的RC均值濾波器取平均值,再通過反饋回路中的第二個乘法器求取其平方根。

圖2 MPY634均配置為乘法器的有效值電路
如圖所示為輸入信號為10V時的有效值電路仿真結果。

圖3 MPY634均配置為乘法器時的有效值電路仿真結果
該方法在使用過程中有以下注意事項:
● RC均值濾波器的選擇:取平均值的時間必須足夠長,以便能在所需的最低工作頻率進行濾波,例如輸入信號頻率為1kHz時,可設置RC濾波器剪切頻率為1Hz。
● 輸入信號幅度的要求:乘法器配置下最少也有兩輸入信號進行相乘,且第二顆MPY634的輸入信號經過第一顆除以10之后再進行計算,MPY634本身的輸入、輸出失調電壓會造成一定的計算誤差,故該方法適用于輸入信號大于5V的應用場景。
● 運算放大器的選擇:應選擇輸入失調電壓小的運算放大器以保證計算的精度。
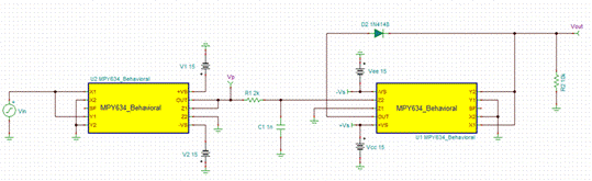
第二種方法如圖4所示。兩顆MPY634 2分別配置為乘法器模式和開平方計算模式。電路的輸入信號首先由乘法器求平方,然后采用適當的RC均值濾波器取平均值,最后通過開平方配置求取其平方根。

圖4 MPY634分別配置為乘法器和開平方的有效值電路
如圖所示為輸入信號為2V時的有效值電路仿真結果。

圖5 MPY634分別配置為乘法器和開平方時的有效值電路仿真結果
這種配置方式與圖2 配置方式相比具有以下優勢:
● 成本方面:節省一個運算放大器。
● 輸入信號幅度方面:第二顆MPY634配置為開平方計算,由圖6開平方計算典型電路可知,當Z1和X2引腳接地時,該配置方式僅有一輸入信號,盡量避免了輸入失調帶來的誤差。故該配置方式適用輸入范圍較廣,輸入信號大于1V的應用場景均可采用該方法。

圖6 MPY634配置為開平方計算的典型電路
結論:兩種方法均可實現有效值功能,第二種方法相比第一種方法適用輸入范圍更廣且成本更低,但第二種方法使用過程中應注意第二片MPY634的輸入應保證為正,否則將難以進行開方運算。
免責聲明:本文為轉載文章,轉載此文目的在于傳遞更多信息,版權歸原作者所有。本文所用視頻、圖片、文字如涉及作品版權問題,請聯系小編進行處理。
推薦閱讀:




