【導讀】SAR ADC的驅動電路設計存在多個難點,處理不當將導致ADC輸出碼值跳動范圍巨大。上周接觸到的一個案例就是這樣,與工程師檢視完原理圖,發現工程師是一款儀表放大器直接驅動16bit 1.5M SAR ADC,并且模擬電路由DCDC直接供電。
SAR ADC的驅動電路設計存在多個難點,處理不當將導致ADC輸出碼值跳動范圍巨大。上周接觸到的一個案例就是這樣,與工程師檢視完原理圖,發現工程師是一款儀表放大器直接驅動16bit 1.5M SAR ADC,并且模擬電路由DCDC直接供電。查閱相應數據手冊,開玩笑道“SAR ADC驅動的三個坑全占了”,其中兩個問題此前已經討論,1)開關電源紋波影響《開關電源供電電路中放大器電源抑制比的影響與改善方法》;2)驅動放大器的建立時間不足《放大器建立時間參數仿真》。而第三點是SAR ADC輸入端缺少RC電路,關于這個RC電路在《放大器輸出阻抗在有源濾波器設計中的影響評估》中提過,它的作用并不是濾波!!!本篇將詳細討論驅動RC的用途與設計方法,同時提供便捷化設計工具,并結合LTspice進行仿真。
1. SAR ADC模型與驅動原理
SAR型ADC輸入端電路如圖4.26(a),在采集階段SAR型ADC的開關SW+,SW-連接到地(GND),獨立電容開關矩陣連接到輸入端,捕捉INx+與INx-輸入端模擬信號。采集完成進入轉換階段時,開關SW+、SW-斷開,獨立電容開關矩陣連接到地輸入,INx+與INx-輸入間差分電壓施加到比較器輸入端,導致比較器不平衡,按照二級制加權電壓變化實現數字轉化。

圖4.26SAR型ADC輸入電路及模型
簡化的SAR型ADC模型如圖4.26(b),當開關S1閉合S2斷開,輸入信號Vin向電容CADC充電,電容電壓VADC到達輸入信號Vin電壓時采樣結束,進入轉換階段。

圖4.27SAR型ADC驅動電路
VADC波形如圖4.28(a)。因此需要驅動電路使電容CADC盡快充電,驅動電路需要使用放大器和輸出RC組成,如圖4.27。在S1閉合時,CADC沒有電荷,VIN電壓瞬間向下反沖,如圖4.28(b)。在放大器與CFILT共同向CADC提供電荷,VADC電壓逐步上升到與輸入電壓VIN相同時,輸入采集階段完成。

圖4.28采集階段Vin與VADC電壓
采集時間tACQ由RFILT、CFILT、CADC決定,完成充電的建立時間t為式4-17。

CADC電壓值VACD由電容CFILT、CADC,以及加載兩個電容上的電荷量QFILT、QADC,為式4-18。

由于初始采集時,QADC,QFILT為VIN與CFILT的乘積,反沖電壓最低點值為式4-19。

而反沖電壓為式4-20。

由RC網絡所產生的時間常數τ0.63為式4-21。

其中,VREF為基準源參考電壓值,n為ADC位數。
根據工程經驗,從VADC出現反沖恢復到距離VIN電壓小于0.5倍LSB電壓時,定義為采集時間tACQ,該指標可以在ADC數據數據手冊中找到。所選擇的RC參數在ADC驅動過程中,需要滿足采集時間、時間常數、建立時間的關系為式4-22。

根據式4-22確認RC參數值,但上述推論沒有考慮如下問題:
1)ADC采樣的帶寬為式4-23。

所以RC參數的選擇往往要在帶寬和采集時間之間多次迭代計算。
2)真實放大器的參數中,開環輸出阻抗的影響不可忽略,RFILT需要結合輸出阻抗。
3)由于ADC內部采樣電容的非線性,當RFILT值變大會導致ADC采樣失真,該失真不能通過降低采樣率改善。
因此,高效的設計SAR型ADC驅動的方法仍然是使用輔助工具和LTspice仿真軟件。
2. SRA ADC驅動輔助工具使用
在ADI 官網精密信號鏈設計工具界面,選擇“ADC Driver”進入ADC驅動工具窗口。如圖4.29(a),“ADC”項中選擇ADC的型號,輸入采樣率值和基準源電壓值。在“Driver”項中,選擇放大器型號和電路結構,輸入增益值、反饋電阻值、工作電壓值。在“input”項選擇輸入信號類型與輸入頻率值。在“Fliter”項,輸入RC參數值。在“Circuit”窗口查看電路結構圖。進入“Niose&Distortion”窗口,工具提供電路的THD等信息 ,如圖4.29(b)。

圖4.29SAR型ADC驅動電路配置
進入“Input Setting”窗口,工具提供計算電路的反沖電壓值,ADC采集時間、RC電路帶寬參數,如圖4.30(a)。當RC參數配置不良時,在“Niose&Distortion”窗口與“Input Setting”窗口會提供警告。工具還能夠生成LTspice電路,在“Next Step”窗口下載,如圖4.30(b)。

圖4.30 SAR型ADC驅動電路性能
3. LTspice仿真SAR型ADC驅動
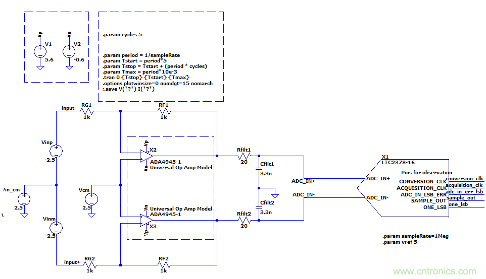
如圖4.29中ADC 使用LTC2378-16,輸出速率為1MSPS,基準源電壓為5V。放大器使用ADA4945-1,增益配置為1,電源軌電壓為-0.6V與5.6V,RFILT為20Ω,CFILT為3.3nf。得到反沖電壓為67mV,RC建立時間應該小于采集時間tACQ460ns。由圖4.30(d)下載仿真的電路如圖4.31。

圖4.31 LTC2378-16驅動電路
瞬態分析結果如圖4.32,電壓從4.99979最低跌落到4.93705V,反沖電壓為62.74mV,RC建立時間為358.5ns小于采集時間tACQ460ns,與預期設計近似。所以讀者可以使用在線工具高效SAR ADC驅動放大器選型,以及根據具體放大器型號設計RC參數進行驗證。

圖4.32 LTC2378-16驅動電路仿真結果
如圖4.31在電路中,雙擊進入LTC2378-16進入內部電路,如圖4.33。由S1、S3控制信號經過電阻R1、R2,向電容C1、C2充電。其中R1、R2、C1、C2可由規格書確認。

圖4.33 LTC2378-16 Spice模型電路
如圖4.34中 LT2378輸入電阻為40Ω,輸入電容為45pF。根據ADC時序操作,設計開關控制的時鐘,實現SAR型ADC的模型。

圖4.33 LTC2378-16 輸入模型
綜上,SAR ADC驅動放大器的選型與RC電路設計工作是具有極高挑戰的,不乏一些經驗豐富老司機也會在此栽跟頭,所以筆者介紹設計原理,更多的推薦是借助輔助工具設計,以及LTspice進行仿真。此外,之前的文章都是以實際器件模型仿真電路性能,通過篇文章拋磚引玉,希望讀者能對LTspice建模有初步的認識,這也是LTspice的重要應用方向。
(作者:鄭薈民,轉載自:電子發燒友)
免責聲明:本文為轉載文章,轉載此文目的在于傳遞更多信息,版權歸原作者所有。本文所用視頻、圖片、文字如涉及作品版權問題,請電話或者郵箱聯系小編進行侵刪。




