【導讀】許多硬件工程師會將放大器的共模抑制比視為最難掌握的直流參數,首先因為定義所涉及的因子容易產生混淆;其次,掌握了共模抑制比的定義,按其字面理解難以在設計中直接使用;最后,掌握了放大器的共模抑制比參數的評估方法,不代表可以在應用電路對共模信號實現有效抑制。
許多硬件工程師會將放大器的共模抑制比視為最難掌握的直流參數,首先因為定義所涉及的因子容易產生混淆;其次,掌握了共模抑制比的定義,按其字面理解難以在設計中直接使用;最后,掌握了放大器的共模抑制比參數的評估方法,不代表可以在應用電路對共模信號實現有效抑制。本篇解析放大器共模抑制比參數定義與其影響的評估方法,以及結合一個實際案例討論影響電路共模抑制的因素。
在討論共模抑制比之前,先認識兩個專有名詞,差模增益Ad、共模增益Ac。
如圖2.42(a),差模增益定義為加載于兩個輸入端之間的信號所獲得的增益,如式2-24。

其中,Vd為差模輸入信號,它可以等效為圖2.42(b)。
如圖2.42(c),共模增益定義為同時加載于兩個輸入端信號所獲得的增益,如式2-25。


圖2.42差模輸入與共模輸入信號增益示意圖
放大器的差模增益是電路所需要的增益,而共模增益將放大直流噪聲。共模抑制比(Common Mode Rejection Ratio,CMRR),定義為差模增益與共模增益的比值,如式2-26。

通常Ad值很大,而Ac值趨近于零,所以CMRR很大,數據手冊中通常使用dB為單位,計算方式如式2-27。

從應用的角度,共模抑制比可看作輸入共模電壓變化引起輸入直流誤差,如式2-28。

式中,Vcm為輸入共模電壓,Ver_CMRR為共模電壓所引起的輸入直流誤差。
老一代精密放大器的共模抑制比通常在70dB至120dB左右,新一代精密放大器的共模抑制比性能大幅提升。如圖2.43所示,OP07在25℃環境中,供電電壓為±15V,共模電壓為±13V時,共模抑制比最小值為100dB,典型值為120dB;而ADA4077在同等工作環境和工作電壓下,共模電壓為-13.8V至13.8V時,共模抑制比最小值為132dB,典型值為150dB。

圖2.43 ADA4077與OP07共模抑制比性能
如圖2.44,在相同電路中對比OP07、ADA4077共模抑制比的性能,假定電阻完全匹配(R1=R3,R2=R4),共模電壓為10V。

圖2.44 0P07與ADA4077差分放大電路圖
使用OP07共模抑制比的典型值120dB代入式2-28,共模電壓在輸入端將產生的輸入直流誤差為10μV。
而使用ADA4077共模抑制比的典型值150dB代入式2-28,共模電壓在輸入端將產生的輸入值誤差為0.316μV。
由此可見,在該差分電路中,使用ADA4077替換OP07,由放大器共模抑制比限制所產生的直流誤差明顯改善。
上述分析通常適合在選型階段評估放大器共模抑制比是否符合要求,在實際設計中,放大器共模抑制比參數不等于電路共模抑制比,而電路的共模抑制是更為關注的設計要點。
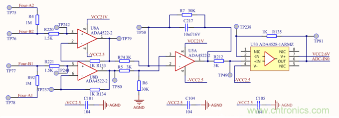
2017年10月中旬,筆者接到一位異地項目負責人的特急求助電話,其研發的設備在核心客戶試用中出現異常,將影響核心客戶產品的生產品質,已經收到限期整改通知。電路如圖2.45,工程師使用2片ADA4522-2組建差動電路,第一級電路U8A、U8B實現差動電路的輸入緩沖器功能,第二級電路U5A實現差動信號放大電路,其中,R6、R7阻值為30KΩ,誤差為1%,R5、R74阻值為3KΩ,誤差為1%,電路預期的增益設計為10倍。

圖2.45 ADA4522-2組建差分電路
核心客戶在25℃恒溫環境下使用設備,測試點TP76、TP77對地的共模電壓為7V,在TP76、TP77之間輸入26.5mV差模信號時,電路輸出(U5A 1腳)為259mV,接近電路預期設計,但是當TP76、TP77輸入差模信號為1mV時,電路輸出(U5A 1腳)只有5mV,誤差過大。
筆者即時給出電路分級測量定位故障的方法,而項目負責人當時不能完全理解逐級測試原理。堅持認為電路只有放大器和電阻,并且電阻的誤差為1%,電路在處理1mV的差分信號誤差達到50%,篤定是ADA4522芯片出現問題,沒有使用推薦測試方法。所以次日凌晨筆者郵件回復電路分析過程。
如圖2.46,ADA4522-2 是零偏型放大器,在25℃環境中,供電電源為30V時,失調電壓最大值為5μV,相比于1mV的電壓影響可以忽略,輸入偏置電流最大值為150pA, 輸入失調電流最大值為300pA,與輸入側電阻作用所產生的失調電壓也可以忽略。

圖2.46 ADA4522失調電壓與偏置電流規格
其次,根據圖2.45推導電路的傳遞函數,如圖2.47。如步驟三,關于項目負責人認為電路增益為R7與R74比值,建立條件為R5與R74,R6與R7完全一致。

圖2.47第二級差動電路傳函推導
那么這四個匹配電阻使用1%誤差的器件,所導致電路的誤差還會是1%嗎?
最后,通過Excel生成簡化之前的電路傳遞函數,模擬測試點輸入TP79輸入7V,TP80輸入7.001V,R5、R74保持為理想電阻,分組調整R6、R7的誤差,計算差分電路標準傳遞函數的輸出值(Vo1),與計算差分電路化簡之后傳遞函數的輸出值(Vo2),如圖2.48。

圖2.48計算差動電路匹配電阻誤差產生的影響
結論如下:
(1)R6、R7 使用理想電阻,Vo1與Vo2相同。
(2)R6、R7 調整為1%誤差電阻時,Vo1為0.136V ,Vo2為0.0099V二者差異巨大。
(3)R6、R7調整為0.1%誤差電阻時,Vo1為0.0227V ,Vo2為0.00999V二者仍存在明顯差異。
(4)R6、R7調整為0.01%誤差電阻時(LT5400A為例),Vo1為0.01127V ,Vo2為0.009999V,二者誤差為11%。
(5)R6、R7 調整為0.0025%誤差的精密電阻時(LT5400B為例),Vo1為0.01031797V,Vo2為0.00999975V,二者誤差為3%。
后續,項目負責人在原機型中,使用LT5400精密電阻替代原誤差為1%的電阻R5、R74、R6、R7,整改設備順利完成核心客戶的測試驗收。
導致該故障的根本原因是由于差動電路的匹配電阻失配,使得整個電路對共模信號的抑制比遠低于預期。電路共模抑制比的影響因素一部分來源于放大器內部(共模抑制比參數),另一部分來源于應用電路,例如差動電路的匹配電阻、信號源內阻。尤其是后者往往不被工程師所重視。
免責聲明:本文為轉載文章,轉載此文目的在于傳遞更多信息,版權歸原作者所有。本文所用視頻、圖片、文字如涉及作品版權問題,請電話或者郵箱聯系小編進行侵刪。



