【導讀】運算放大器是具有很高放大倍數的電路單元。在實際電路中,通常結合反饋網絡共同組成某種功能模塊。它是一種帶有特殊耦合電路及反饋的放大器。其輸出信號可以是輸入信號加、減或微分、積分等數學運算的結果。以下老司機將從十個問題帶你實戰運算放大器設計。
Q1:OPA內部是怎樣構成的?
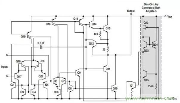
“就是一堆晶體管”
(參考lm358 diagram)

- 包含輸入級,中間放大級和輸出級。基于應用的話,不用特別關注內部的結構。
- 同相端和反相端輸入地方有等效二極管,就是所謂的ESD保護。一般運放內部都會做。輸出端也有。但是因為做在芯片內部,所以能力有限,即最大通過瞬間電流有限。
提示:芯片級的ESD等級和產品級的ESD等級完全是兩碼事,遵循的不是一個規范。
芯片規格書上,ESD指標雖然寫著2kV ,應用到實際產品上,如果打2kV靜電上去,是無法承受的。產品ESD遵循的是IEC61340的標準。所以,設計過程中,想要通過選擇自身ESD高的芯片去防止浪涌,是不可取的。
所以一般芯片,用靜電槍直接打管腳,能承受400v靜電的已經算頂尖芯片了。有的芯片會直接標機器模式,通常就是400v和200v這樣的值了。
Q2:OPA常用封裝有哪些?
常見1/2/4路,常用封裝基本都兼容。
小提示:設計時候盡量選通用封裝,否則很容易是Single Source(獨一物料,市面上沒有兼容的),結果就是被供應商綁架。
日系的很多封裝尺寸很怪異。跟歐美系的很多封裝不一樣。所以選日系芯片的時候,留個心眼,一不小心,就是single source了。
Q3:OPA都有哪些作用?
放大小信號(或縮小大信號)
阻抗匹配
信號隔離:例如跟隨放大器
濾波(低通,高通,帶通濾波等):一階濾波用的比較多,提示,網上小工具可以用來計算參數。
驅動:可以驅動音響,驅動視頻設備伽馬線,這些應用都要求瞬間輸出電流很大。
- 運放驅動長線:線約長,分布電容越大,運放驅動容性負載,會產生震蕩
做小功率電源
- 一般運放輸出20-30mA,跟I/O口差不多。
- 有些特殊運放能夠輸出1-2A比較大電流的,可以當做小功率電源用,很干凈。但是不能做基準源,因為精度不夠。
Q4:OPA怎樣供電?
- 引用業內資深專家:如果一個運放都不舍得用LDO供電,還指望談穩定性?
- DCDC都不可以,最好盡量是LDO,最次也得7805。
Q5:OPA都有哪些類型?
超低功耗運放(Nano Power OPA):幾百nA
低功耗運放(Micro Power OPA):
高速運放(High Speed OPA):重點兩個參數:增益帶寬積(GBP)和壓擺率(SR)
高精度運放(High Precision OPA):重點兩個參數:Vos失調電壓(低于采樣電壓的一半),溫漂
低噪聲運放(Low Noise OPA):常用于腦電波,心率,脈搏等小信號采集
差分放大器(Fully Differential OPA):輸入共模抑制比足夠大(有人拿高精度運放當做差分放大器,為了節省成本,但是效果不行。)
功率放大器(Power OPA):功放驅動
音頻放大器(Audio OPA):
儀表放大器(Instrumentation OPA):共模抑制比很高。配合專門電路,能夠有效去除共模干擾。
其他專用型放大器
Q6:OPA常用的參數有哪些?
輸入失調電壓(Input Offset Voltage) Vos
輸入失調電壓的溫漂(Offset Voltage Drift):對Vos的補充
輸入偏執電流(Input Bias Current)IB:
輸入失調電流(Input Offset Current)Ios:是IB的補充
共模電壓輸入范圍(Input Common-Mode Voltage Range)Vcm:運放在某個供電下,同相端和反相端給到的最大信號范圍。
輸出特性(Output Characteristic)
輸出電流限制(Output Current Limit):關注這個參數,主要因為,有些應用要求輸出電流盡量大,比如輸出線很長(跳線連接兩個系統)或者 負載輸入阻抗很小。
小提示:如果用長線鏈接兩個系統,輸出要串個電阻:1)來限流。2)防止熱插拔瞬間的浪涌 。
ESD和浪涌的區別。
1) 浪涌持續的是毫秒級,ESD靜電只持續微秒或者納秒級別。
2) 浪涌一般示波器可以抓下來。ESD靜電一般示波器是看不到的。
工作電壓范圍 VDD
靜態工作電流(Quiescent Current)Iq
增益帶寬積(Gain Bandwidth Product)GBP:對交流信號非常重要 ,直流信號可以不用關注太多。
壓擺率(Slew Rate)SR:GBP大,意味著SR大;SR值用來反映跳變沿快慢的。
開環增益(Open-Loop Voltage Gain)Aol:常見120db;這個值越大,留給設計放大倍數的余量越大。也是交流特性,跟頻率密切相關。
電壓噪聲密度(Voltage Noise Density)en:
相位裕度(Phase Margin):越大越好,越穩定
共模信號抑制比(Common Mode Rejection):反映了對共模干擾信號的抑制能力,值越大越好。
電源紋波抑制比(Supply Voltage Rejection):反映了對供電端噪聲的抑制能力,值越大越好。
Q7:三極管放大能代替運放放大嗎?
Yes:運放內部本身就是一堆晶體管的集成,音樂發燒友所推崇的所謂“膽機”,很多就是用分立的晶體管、電子管所設計。
No:但是三極管參數一致性差,放大電路批量生產良率低,需要微調參數,生產工藝麻煩。
Q8:什么是軌至軌運放?
軌(Rail)指的是供電電壓
共模輸入電壓(Common Mode Input Voltage)范圍“包含(超過一點)”供電電壓,即所謂軌至軌輸入。
輸出電壓范圍“包含(幾乎達到)”供電電壓,即所謂軌至軌輸出。
Q9:運放可以用作比較器么?
Yes:
大部分運放是可以再開環下工作的
No:
-有一些運放的同相輸入與反相輸入之間有嵌位二極管(差分二極管保護),用作比較器時(壓差超過0.7v)會導致其中一個嵌位二極管導通,(如果源輸入阻抗很低,可以供的電流很大)從而有大電流流過,甚至燒壞芯片。
(看差模輸入電壓范圍,這個參數大,說明沒有嵌位二極管。可以用。)
-反應速度慢,即使高速運放,也不夠快。
-穩定性不佳,過載飽和時恢復時間長。

- 輸出無法真正到軌
輸入級由于補償電路作用,可以超過供電軌,但是輸出級由于晶體管的導通內阻,無法真正到軌,會有幾mV~幾十mV的差距。
- 輸出誤差和帶負載阻抗相關:負載大,輸出小,負載很重,輸出到電源軌的差距就很大
Q10:怎樣選擇合適的運放?
直流信號:
- 確定信號具體特性:信號范圍,精度。確定好這些參數,甚至就可以直接聯系FAE來幫助選型。
- 輸入失調電壓(Vos):根據信號最小值,來決定,通常取最小信號值的二分之一以內。例如,最小信號值是1mV,那就需要盡量選擇Vos在0.5mV以內的。所有的運放都會給出該參數。著重看最大值,而不是典型值。
- 溫漂:看產品輸出地點,環境溫度可能不同。
- 輸入失調電流:如果傳感器帶載能力很差,即輸出阻抗很高,輸出電流小。對運放的輸出失調電流就有要求了,要求輸入運放的電流小,這樣對原信號的分壓就小。
- 耗電要求
- 工作電壓范圍
- 輸入輸出特性: 是否軌對軌的?還是非軌對軌。
交流信號
- 交流信號的具體特性
- 增益帶寬:待處理信號頻率X放大倍數 X系數(一般取5-10)<=運放帶寬
- 開關增益
- 電壓噪聲密度
- 耗電要求
- 工作電壓
- 輸入輸出特性







