【導讀】對于新式數字系統來說,在電源中斷期間備份重要的數據是一項重要特性。在嵌入式系統依賴干凈不間斷電源的電信、工業和汽車應用中,數據丟失是引人關切的。供電的突然中斷會導致正在對硬盤驅動器和閃存器進行讀寫操作時的數據受損。
數據存儲器廣泛地采用在嵌入式系統中,以用于汽車維護、故障排除和維修工作。在復雜的工業金屬加工設備中,在電源斷接后必需存儲多種工具的位置和狀態,以防止在恢復供電時發生設備故障,這一點是極其重要。
傳統上,備份電源設計師依賴于高電壓電源的存在,以及升壓型功率因數校正 (PFC) 電路的大容量電容。當采用這種傳統方法時,在供電中斷期間,350V 至 400V PFC 輸出電壓與極大容量電容之組合中的可用能量足以供下游轉換器在要求的保持時間里支持關鍵的負載。保持時間簡單地說就是系統安全地完成備份操作所需的時間。
問題是:許多新式電子系統 (例如:汽車) 并不需要 AC/DC 轉換器。另外,PFC 的本質已經發生了巨大的變化:在低功率和分布式系統中,小占板面積隔離型反激式轉換器正逐步取代“先升壓后降壓”轉換器對。在這些環境中,低電壓電源經常是備份設備唯一的可用電源。
所有無電池型備份解決方案均基于電容器存儲能量 (W) 的能力。

式中的 C 是電容;VMAX和 VMIN分別是最大和最小電容器電壓;VOUT和 IOUT是負載電壓和電流;TH是保持時間,即電源在供電中斷之后能夠把輸出電壓保持在調節狀態的時間。
三種簡易型電源保持解決方案
為了在低電壓系統中滿足保持時間要求,設計師可以增加電容 (常常通過使用超級電容器來實現),或利用升壓轉換電路產生一個較高的電壓。這兩種解決方案都能采用專為支持它們而設計的轉換 IC 非常容易地實現,但是兩者除了標準的 DC/DC 轉換電路之外還需要其他組件。本文將介紹上述解決方案兩款有代表性的電路,以及一種用于相對較短保持時間的“較廉價”解決方案 (該解決方案不需要使用額外的控制器或電容器)。
基于超級電容器的電源保持解決方案
我們先來看一款易于實現的超級電容器解決方案,其基于 LTC3110 2A 雙向降壓-升壓型DC/DC 穩壓器和充電器 / 平衡器 (詳見[1])。該解決方案的電原理圖示于圖 1。

圖 1:基于超級電容器的 LTC3110 備份解決方案 (VIN高達 5.25V)
在圖 1 中,通過一般處于接通狀態的 MOSFET Q1 的輸入電壓負責為負載和降壓-升壓型 LTC3110 轉換器供電。當 VIN接入時,LTC3110 對超級電容器實施充電和電荷平衡。在該電路中,三端子超級電容器是兩個堆疊式電容器的組合。在充電過程中,LTC3110 安全地平衡超級電容器,使堆疊每一半上的電壓達到均衡以避免出現過壓情況。
當 VIN 中斷時,Q1 關斷,從而把負載與原始電壓電源隔離開來,LTC3110 把超級電容器的儲存電能釋放至負載。在此情況下,LTC3110 保持一個穩定的 3.3V 軌電壓,即使當超級電容器電壓從其 5V 全值降至遠低于 3.3V 時也不例外 (詳見[1])。電阻器 RDT、RDB負責控制流到存儲電容器或從存儲電容器流出之能量的方向,RFT、RFB設置負載電壓,而 RBT、RBB則設定存儲電容器上的最大電壓。盡管使用了超級電容器,但這款解決方案能夠支持 1mm 高的扁平應用,見圖 1。
升壓電壓保持解決方案
圖 2 示出了一個解決方案實例,其采用了便宜得多 (相比超級電容器) 的電解或混合存儲電容器,但是在它們的兩端具有高得多的電壓。這款備份解決方案以 LTC3643 為中心 (詳見[2]) 。當輸入存在時,該穩壓器把輸入電壓提升至 40V (最大值)。當輸入中斷時,LTC3643 作為一個降壓型穩壓器工作,把存儲電容器的電能釋放給負載,但是保持編程電壓電平。上面的超級電容器解決方案中描述的電阻分壓器在這里具有相同的功能。

圖 2:LTC3643 高電壓備份解決方案;VIN 高達 17V
上面的超級電容器解決方案和這種較高電壓解決方案均能減小電容器充電電流,旨在把輸入電流保持在低于或處于某個預編程值,并設定負載需求的優先級高于存儲電容器充電時間。在輸入阻抗相對較高的系統 (例如:電池供電型系統) 或者由低功率 AC/DC 或 DC/DC 轉換器供電的系統中,這一點是尤其重要。在 LTC3110 超級電容器解決方案中,該功能是通過電阻器 RPR實現的;而在較高電壓 LTC3643 解決方案中,則是利用電流檢測電阻器 RS實現的。
采用最少組件數目,“較廉價的” 電源保持解決方案
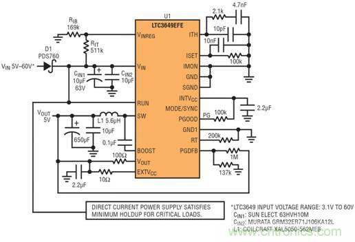
對于那些要求相對較短保持時間且對成本敏感的項目,圖 3 中的解決方案通過縮短保持時間來換取最低的組件成本。該方案以一般情況下充當降壓型轉換器的 LTC3649 為中心。但是在這里,LTC3649 在輸入電壓斷接時轉而執行升壓轉換操作。LTC3649 通過對其自己的輸出電容器進行放電以在關鍵負載的端子上保持編程電壓。

圖 3:LTC3649 “較廉價的” 備份解決方案,VIN 高達 60V
結論
本文提出的解決方案專注于 DC/DC 電源保持系統,覆蓋了很寬的輸入電壓范圍:1.8V 至 5.5V (采用 LTC3110)、3V 至 17V (采用LTC3643) 和 3.1V 至 60V (采用 LTC3649)。所有三種解決方案皆可成功地使用在面對輸入供電中斷時要求完成數據備份的汽車和工業應用中。
推薦閱讀:



