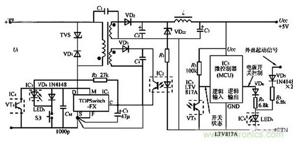
【導讀】開關電源部分主要由TOP Switch FX(IC1)、光耦合器(IC2)組成。控制電路則包括微控制器(MCU)、兩片LTV817A線性光耦合器(IC3、IC4)、按鈕開關SB。
利用微控制器可對由TOP Switch FX構成的噴墨打印機、激光打印機等計算機外部設備中的開關電源進行控制,電路如圖所示。
開關電源部分主要由TOP Switch FX(IC1)、光耦合器(IC2)組成。控制電路則包括微控制器(MCU)、兩片LTV817A線性光耦合器(IC3、IC4)、按鈕開關SB。僅當按下SB時產生的信號才有效,抬起時信號不起作用。SB上不需要加防抖動電路,這是因為開關電源的軟起動時間(約10ms)和MCU的復位及初始化時間能起到延遲作用,可以避開按下SB時產生抖動干擾的時間;并且僅當開關被按下至少達到上述時間,才能通過MCU接通開關電源。這就要求必須將SB按到底,而不要輕輕點擊一下,以確保電源起動。

MCU完成復位及初始化后檢測到IC3發來的開機信號,再通過IC4去鎖定開關電源。光耦IC3、IC4中的LED發光管和光敏三極管,分別用LED3和VT3、LED4和VT4表示。現將LED3接在控制端與SB上端之間,VT3接在MCU的邏輯輸入端。常態下LED3上無電流通過,IC3不工作。MCU的邏輯輸出端經過隔離二極管VD6和電阻R4接LED4的正極。VT4則接在M、S端之間。因M端本身具有限流功能,故VT4不需要另加限流電阻。CM為多功能端的消噪電容。
當用戶首次按下SB時,VD4導通,M端經VD4與S極接通,TOPSwitch?FX即工作在三端模式,多功能端(M)和開關頻率設定端(F)不起作用,此時LED3上有電流通過,VT3就給MCU發出起動信號。
若最初開關電源是處于關斷狀態(M端懸空)則首次按下SB時就接通電源,+5V輸出電壓UCC為MCU提供工作電源電壓。MCU接收到起動信號后就令VT4導通,使開關電源保持在接通狀態,能夠正常輸出。當用戶再次按下SB時就發出關斷信號,MCU接收到信號后就執行關斷程序,將噴墨打印機的打印頭停在安全位置上。一旦執行完關斷程序,MCU就令VT4截止,將M端懸空,開關電源進入關斷模式,此時TOPSwitch?FX處于低功耗狀態,當UI=230VAC時芯片功耗僅為160mW。假如用作DVD中的開關電源時,關斷程序還能把數據和設定狀態一并存入E2PROM中,即使掉電后也不致于丟失。




