【導讀】典型的BMS控制板,基于NXP核心汽車級器件。作為板級ESD控制的主要部位為3路的CAN通信和對外通信接口,此方案內置了高可靠性的ESD防護,支持熱插拔和隨機的電池連接防護。
圖例是典型的BMS控制板,基于NXP核心汽車級器件。

作為板級ESD控制的主要部位為3路的CAN 通信和RS485 RS232的對外通信接口,此方案內置了高可靠性的ESD 防護,支持熱插拔和隨機的電池連接防護。
以下是雷卯為上述三種接口設計的防護方案。
1、CAN 接口
在對各種現場總線的綜合比較中,基于CAN總線構建的通信系統具有很多優異的特性:數據信號采用差分電壓傳輸;總線傳輸介質可用雙絞線、同軸電纜和光纖;可以多主方式工作,通信方式靈活;可以點對點、點對多點及全局廣播方式傳送接收數據;網絡上的節點信息可分成不同的優先級,滿足不同的實時要求。

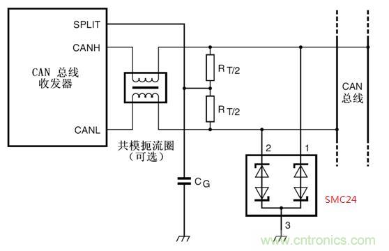
在設備工作中,CAN協議作為控制單元交互通信的主通道,其通訊速率高達1Mbps,寬輸入的共模范圍和差動信號技術使其像人體的神經網絡,所以對CAN的保護變得至關重要。
對于汽車級的保護,ESD抗靜電能力需要達到滿足等同于IEC61000-4-2標準的接觸和空氣都要達到30KV的測試。
基于CAN的保護需求,雷卯開發的SMC24 靜電保護器件,采用SOT-23封裝,工作電壓24V,滿足12V汽車系統產品的24V保持 1分鐘的測試,同時可以同時保護2路CAN信號,由于其本身低結電容的特點,可以滿足CAN通信時的數據不會丟包。

2、RS485接口
對RS485接口的特點是收發電平的不對稱,為7V 和12V,所以需要專門設計不對稱的保護芯片,而SM712 SOT-23封裝,專為保護具有非對稱工作電壓(-7V至12V)的RS-485應用而設計,使其免受靜電放電(ESD)、電氣快速瞬變(EFT)和雷電引致的浪涌電流帶來的危害。 它能吸收高于IEC 61000-4-2國際標準規定之最高級別的反復性ESD放電 30KV,無需擔心其性能發生減退,并可在極低的箝位電壓下安全地耗散19A的8/20μs波形浪涌電流(IEC61000-4-5)。

3、RS232接口
RS232接口一般為內部配置接口,或短距離低速通信口,但此接口經常插拔,需要采用功率300W以上產品進行靜電和浪涌保護,所以需采用SOD-323封裝的SD12C或SD15C(根據客戶芯片的工作電壓波動不同)來保護收發2路信號。

4、ESD器件的布置建議
a)將設備盡可能靠近輸入端或連接器。
b)最小化設備與受保護線路之間的路徑長度。
c)將并行信號路徑保持在最低限度。
d)避免運行受保護的導體與未受保護的導體并聯。
e)最小化所有印刷電路板(PCB)的導電回路,包括電源和接地回路。
f)最小化對地的瞬態返回路徑長度。
g)避免使用共享的瞬態返回路徑到公共接地點。
h)盡可能使用地平面,多層印刷電路板,使用地面通孔。



