【導讀】許多系統必須能夠自動斷開正在運行的電路的電源,此類系統包括雷達及X射線系統的高壓電源的熱關斷,關斷控制能夠限制上電及熱插拔期間的浪涌電流,確保板卡在上電之前處于就緒狀態。總之,發生任何系統故障時電源都應保持關閉。
將板卡插入一個帶電系統時,需要嚴格控制浪涌電流以避免造成電路損壞/系統故障。本應用提供了一個簡單易用的電路,滿足這些系統的需求,并可復位系統、對溫度進行監測。
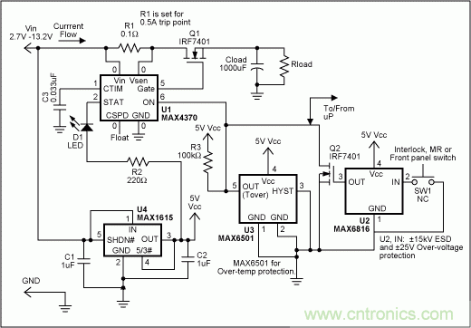
圖1提供了一個靈活的應用電路,該電路可以限制電流或斷開電源以響應用戶命令或其它故障指示信號,具有手動復位(MR)、熱保護及互鎖開關輸入等功能。

圖1. 該電路提供通用的過流和熱保護
例如,U1為斷路開關IC,設計用于在熱插拔中提供保護;它既可以放置在背板側/主板側,也可以在插卡側/背板連接器的遠端,在主電源保持供電的情況下,如果板卡插入機架或主機能夠避免上電故障。
可能出現的故障主要有兩種,卡或遠端設備提供了一個對地的低阻通路,從而拉低主機電源;或者是板卡只有部分連接到連接器,從而產生大量的錯誤數據。U1通過在可編程啟動周期內調節浪涌電流可以阻止第一種故障的發生,保證系統安全穩定。正常工作時,兩個內部比較器提供短路和過流保護(雙速/雙電平處理)。第二種故障可以通過檢測U1的輸出電流(ON)流過卡的外沿的兩個引腳進行處理(圖2)。

圖2. IC (MAX4370)通過檢測卡的外沿引腳的流通電流確保PC板卡連接到背板(a)或主機(b)
內部電荷泵產生外部n溝道MOSFET電源開關(Q1)柵極驅動器所需的電源。發生故障時,U1鎖存Q1的關斷狀態,直到外部復位信號清除。可以在U1的漏極開路輸出引腳(STAT)連接一個LED (或其它故障指示器,如音頻報警器),用于指示故障狀況。檢測到故障后,可以將ON引腳至少拉低20µs,以復位U1。
開關去抖器(U2)的輸入具有±15kV ESD保護和±25V電路故障保護,其輸入(如圖中的常閉按扭開關所示)可以清除U1的閉鎖狀態或提供手動復位,內部上拉到VCC省去了外部上拉電阻。可以利用內部互鎖或SPST開關取代按鈕,提供一個斷電信號,可以在板卡插拔時關閉部分電路。由于U2采用推挽式輸出,不能直接與連接到U1 ON引腳的其它信號采用“邏輯或”連接,因此增加了Q2,以實現“邏輯或”連接。
溫度開關(U3)增添了熱保護功能,其漏極開路輸出可以直接與連接到U1 ON引腳的其它信號“線或”連接,也可以分別控制微處理器。利用其TO220封裝,U3可以安裝到散熱片上,也可以選擇表面貼封裝(SOT23),靠近已知熱源(如:R1、Q1或主負載)安裝。本電路中,發生溫度報警時,U3產生斷電信號,從而保護電路。低功耗線性穩壓器(U4)為低壓器件U2和U3提供5V電源,但U4并非為負載供電的系統電源。
推薦閱讀:




