【導讀】由于電動機是工業化的基礎性制成,對于電動機的保護是一個歷久彌新的話題,在電動機啟動或者運行的時候會出現各種各樣的情況,今天給大家帶來一份非常詳細的經典電動機保護器分析實例,詳情見本文。
上世紀八十年代之前,電子技術的應用尚處于初級階段,對電動機的保護任務多由熱繼電器承擔,國內型號為為JR20-XX系列、JR36-XX系列等。其保護機理如下:熱繼電器由發熱元件、雙金屬片、觸點及一套傳動和調整機構組成。發熱元件是一段阻值不大的電阻絲,串接在被保護電動機的主電路中。雙金屬片由兩種不同熱膨脹系數的金屬片輾壓而成。當電動機過載時,通過發熱元件的電流超過整定電流,使有不同膨脹系數的雙金屬片發生形變,當形變達到一定距離時,就推動連桿動作,使控制(常閉)觸點斷開,進而控制主電路接觸器因線圈失電而釋放,斷開主電路,實現電動機的過載保護。
熱繼電器以其體積小,結構簡單、成本低等優點得到了廣泛應用。但同時存在不易克服的下述缺點:雙金屬片受熱彎曲過程中,熱量的傳遞需要較長的時間,因此,熱繼電器不能用作短路保護,而只能用作過載保護。對電動機的短路保護,通常采用在電源回路中串接熔斷器的方法來實施;熱繼電器依賴于機械結構所形成的機械動作來實現停機保護,當動作結構產生機械疲勞(老化)、機型形變時,會使動作閥值偏離設定值,造成誤動作或保護失效;普通的熱繼電器,不具備斷相保護功能。
用熱繼電器對電動機進行保護的典型電路見下圖:

圖1、用熱繼電器組成的電動機過載保護電路
熱繼電器FR1串接于主電路中,FR1的常閉觸點串接于控制回路,過載故障發生時,FR1控制觸點斷開,交流接觸器KM1線圈失電,KM1開斷,起到過載停機保護作用。
[page]
1、電動機在起動和運行過程中可能發生的故障和保護特點:
1)電動機的過載
電動機的一個重要工作參數即額定工作電流,在定額電流以內運行,為安全工作區。機械負載或供電電壓變化,都會引起工作電流的變化,出現異常情況時使電動機過載,轉速下降,電動機繞組中的電流增大,超過額定工作電流,繞組溫度升高。過載運行,會導致電動機繞組絕緣老化、縮短電機使用壽命,嚴重時使繞組絕緣擊穿造成短路,繞組起火燒毀等故障。電動機的過載運行,指轉差率增大由過流引起繞組異常溫升,所以又稱為過流運行。
電動機的過電流大小與過電流時間之間的關系稱為過載特性。在實際運行中,電機短時過載和較低程度的過載,是難以避免的,也是可以允許的,過電流大小和過電流允許時間呈反比,稱為反時限保護特性,見下圖。

圖2 電動機過載保護反限保護特性曲線
過載保護運行閥值的整定點在電動機額定電流的0.95~1.05左右,即運行電流在額定電流的1.1倍以下時,電動機能長期運行不應該產生保護停機動作;過載程度繼續加大時,保護動作時間應隨過流程度而縮短。一般認為,電動機的起動電流為額定電流的4~7倍,保護動作應該既能避開正常的起動電流,又能在過載時,實施有效的停機保護。比如在4倍額定電流時,延時10s產生保護動作,在7倍額定電流時,延時2s即應產生保護動作。對運行中的短時過載,有一定的時間延時處理,不會產生誤保護動作,對長時間過載,則能作出有效的反應。
2)電動機的短路
短路保護是過載保護的一個極限情況。三相交流電動機的短路故障,有單相接地短路故障、相間短路故障等,當電纜短路時,更直接造成對三相電源的短路。電機內部短路大都是電機絕緣損壞引起的,表現為線圈匝間短路、層間短路、相間短路和對地(電機外殼、轉子)短路等。單相對地短路,一般不會燒毀電機,據外殼接地電阻的不同,形成大小不同的接地電流;(兩相或三相)相間短路時,會形成較大的短路電流,通常會使電機嚴重燒毀。
一般,將大于電動機8倍額定電流,視為短路電流。對電動機的短路保護,要求實施速斷保護,時間常數越小越好(動作越快越好)。
另外,當電動機在運行中因機械原因出現堵轉時,其堵轉電流有可能達到額定電流的5~8倍,在運行中出現5倍以上額定電流時,視為電動機堵轉故障,也應實施相應的反時限保護。
3)電機機的斷相
電動機的斷相運行,可分為以下幾種情況:
a、供電電源缺相。在電動機起動前斷相,會造成起動困難或無法起動,起動聲音異常,無保護時電機因堵轉極易燒毀;在運行中斷相,輕載時尚能運轉,但運行電流嚴重不平衡,可能出現過流運行。重載時易發生堵轉、嚴重過載而損壞。
b、電動機繞組斷路故障。供電電源正常,因電動機繞組斷路故障出現斷相運行,運轉無力,電動機振動大,故障現象同a;
c、電動機電纜斷路故障。故障現象同供電電源缺相。
電子式電動機保護器的出現,為完善地實施電動機的過載、短路和斷相保護提供了可能,一定程度上取代了熱繼電器,提升了控制功能和保護效果。本章內容的重點是對各種電子式電動機保護器電路的原理分析和故障維修指導,對電子式電動機保護器以下簡稱為電動機保護器。
2、電動機保護器對故障信號的采樣方法:
1)對過載、短路故障信號的采樣。電動機起動運行中的過載和短路故障,體現在流經電動機繞組的異常增大的電流值上,一般電動機保護器電路是采用3只電流互感器采樣運行電流信號,將采樣信號與電流基準信號相比較,判斷是否處于過載或短路故障狀態,故障時輸出停機信號。電路采集處理的為模擬電壓信號——電流互感器輸出的電流信號經負載電阻轉變為信號電壓,送入電壓比較器電路,得到故障信號輸出。
當產生單相對地短路故障信號的采樣,可通過零序電流互感器取得,原理同漏電保安器。或采樣電機外殼電壓,取得漏電信號。
[page]
2)對斷相故障信號的采樣。如上所述,電動機的斷相故障表現為電源缺相、電動機電纜斷路、電動機繞組斷路等不同故障內容,若采用對三相電源電壓進行采樣的方法,僅能對電源缺相故障進行保護,無法完成對后兩種缺相故障的檢測,是不究竟的一個方法。根本的方法,是采用對三相電流進行采樣來判斷缺相故障的方法,對三種缺相故障都能做出準確反應,采取相應的技術措施,還能對三相電流不平衡作出判斷。
一般對缺相運行的判斷,不是著眼于電流信號幅度的大小,而是著重于三相電流信號的有無,比較三相電流信號的有無,得到斷相故障信號。因而通常是將電流檢測信號處理為數字信號,經邏輯運算,得到斷相故障保護信號。
3、電動機的保護器的典型電路結構:

圖3 電動機保護電路的典型結構
從上圖可以看到,3只電流互感器LH1~LH3,將電動機的三相運行電流信號取出,分別送入后級過載、短路信號采樣處理電路和斷相信號采樣處理電路,處理成開關量信號再送入信號輸出電路和故障信號指示電路,輸出電路的形式也有多種,一般為繼電器接點信號輸出,或晶閘管器件開關信號輸出,或晶體管開路集電極信號輸出等。
需要說明的是:部分電動機保護器,采用微控制器處理電流采樣和電壓采樣信號(但電流信號采樣電路的前級電路同本章所述電路相似),可從操作顯示面板設置故障動作電流值,并可以監看運行電流值、電壓電壓值等,其功能更為強大,智能化程度更高,但應用面不夠廣泛。另外有的產品,如變頻器,軟起動器等產品,其過載、短路及斷相保護電路作為控制電路的一個有機組成部分。本章所述電動機保護器,系全部采用模擬或數字電路硬件電路的,作為一個獨立部件被應用的保護裝置(產品)。
本節內容將這兩種型號的保護器電路放在一起,一是因為其電路結構與原理近似,二是多家低壓電器生產廠家生產此類產品,其它型號如JD-5、JDB-80,電路結構也與本文電路相似或相同,這類保護器在電動機起動柜的生產和組裝中得到了廣泛的應用。但缺點是該類產品的控制接線稍嫌復雜。在停機狀態,顯示斷相故障,處于斷相保護中。輸出控制接點為常閉型觸點,過載或斷相故障發生時動作,觸點開斷,送出停機信號。
從各個工控網站眾多網友的發帖中,可以得知,不少人對這類電動機保護器的接線和控制原理不甚了解,故據手頭所繪(實物)電路圖,對其電路原理和控制特點,做一個較為深入的分析,希望能對大家提供一點有益的參考。
1、保護器的控制接線

圖4保護器的控制接線圖
保護器控制接線見上圖,保護器有4個控制接線端子,1、2端子為保護器電源輸入(同時也是主電路接觸器線圈的電源控制端),可據要求選用380V或220V供電級別(上圖保護器采用380V控制電源),3、4為端子內部常閉接點,輸出故障動作信號。上圖的控制接線,JD6保護器與接觸器線圈是一同得電的(保護器先于接觸器線圈得電時,報斷相故障控制接點動作!),而且3、4端子內部常閉點串接于KM1的自鎖回路,當故障發生時,KM1的自鎖被“破壞”,接觸器KM1與保護器JD6一同失電。保護器的端子內部電路請參見下圖6、圖7。
2、時基電路NE555的電路原理簡析
以上所述幾個型號的電子式電動機保護器,電路的核心器件多采用時基電路NE555。本節保護器電路,采用NE555、NE556電路,故分析整機電路之前,先將NE555的性能與原理做一個簡要介紹。
NE555為原創產品型號,以后有眾多仿制產品問世,如LM555、μA555、CA555、CB555等,統稱為555,一般為8腳雙列封裝,都可以代換使用。少數產品如RV6555DC、LB8555、M52051等,采用16腳雙列封裝,代換時需予注意引腳功能的不同。NE555電路芯片應用靈活,經常用來組成單穩態電路、雙穩態電路及無穩態電路三種電路形式,在工業(電子)控制領域得到廣泛應用用555芯片構成的電路與時間控制有關,所以又稱為時間電路或時基電路。

圖5 時基電路NE555等效功能框圖
NE556內含又時基電路,為雙列14腳封裝,相當于集成了兩片NE555電路。上述555電路內部集成電路為雙極型晶體管器件,適應電源電壓范圍5~15V。
而ICM7555、ICM7556器件,其電路結構與NE555、NE556相同,但內部集成器件為CMOS場效應器件,同類器件型號有:555CMS、556CMS、μPD5555、μPD5556、LMC555、LMC556、TLC555、TLC556和5G7555、5G7556等,適用電源電壓范圍為2~18V,器件功率損耗更低,適用供電范圍更寬。
若供電條件滿足,一般情況下(不考慮工作電流的差異時),雙極型器件和CMOS器件的555、556也可以互換。
上圖5為555時基電路的等效功能框圖,555器件是模擬電路和數字電路的“混成”電路,內含兩組比較放大器A1、A2,兩路與非門電路1、2、反相驅動器N1和放電晶體管Q1。A1、A2比較器的輸出分別作為與非門1、2的復位(R)置位(S)信號,以控制由門1、門2構成的R-S觸發器的狀態。R-S觸發器的輸出,直接控制放電晶體管T1的通斷,又經反相驅動器,提供信號輸出。
555電路芯片和各腳功能:8腳、1腳為供電腳;4腳為主復位控制端,又稱為優先復位端,當4腳為強制0電平時,不管A1、A2的輸入/輸出狀態如何,3腳輸出Vo=0;3腳為輸出端;5腳為控制端,增加外電路時,可改變芯片內部固定分壓值,從而改變輸入觸發信號和門限信號的電壓閥值;7腳為放電端,與3腳輸出狀態相反,通常用于對2、6腳外接電容進行放電控制,完成定時控制和電路狀態的轉換;2腳為觸發信號輸入端,6腳為門限電壓輸入端,兩引腳輸入信號決定著輸出狀態。555芯片作為觸發器來應用時,2腳又稱為置位(S)端(下降沿信號輸入有效),6腳又稱為復位(R)端(上升沿信號輸入有效)。
555電路芯片的工作原理:
A1比較器的同相端和A2比較器的反相端分別為3只5k電阻分壓設定為2/3Vcc和1/3Vcc,當主復位控制端4腳為“1”高電平時,2、6腳輸入的觸發和門限電壓信號既可以是數字信號,也可以是模擬電壓信號,而且通過5腳外加電路的調整,可以改變2、6腳輸入信號的動作閥值。
[page]
在5腳空置的情況下,和4腳為高電平時,電路依據2、6腳輸入電壓信號幅度與1/3Vcc和2/3Vcc閥值電壓的比較,決定輸出狀態。當2腳輸入電壓值<1/3Vcc和6腳輸入電壓值<2/3Vcc時,電路處于輸出置位狀態,Vo=1;當2腳輸入電壓值>1/3Vcc和6腳輸入電壓值>2/3Vcc時,電路處于輸出復位狀態,Vo=0;當2腳輸入電壓值<1/3Vcc和6腳輸入電壓值>2/3Vcc,為不允許輸入狀態。
3、HBHQ-0-1電動機斷相過載保護器
HBHQ-0-1電動機斷相過載保護器整機電路,由控制電源、斷相保護電路和過載保護電路組成。

圖6 HBHQ-0-1電動機斷相過載保護器整機電路
〔電源電路〕由電源變壓器降壓取得交流12V電壓,經簡單整流濾波,得到直流控制電壓,LED1用作電源指示,但實際標注為“運行”指示,這時因為控制接線原因,使保護器和主回路接觸器一同得到電源,故障停機時一同失掉電源的緣故。
〔斷相保護電路〕LH1~LH3電流互感器感應電流信號經整流濾波,變為直流電壓信號,提供Q1~Q3晶體管的基極偏流,3只晶體管串聯成一體。當電動機正常運行時,Q1~Q3均處于飽和導通狀態,Q1的集電極電壓基本上為電源的地電平,二極管D3反偏截止,U2電路無高平信號輸入,也不產生保護停機信號輸出。
當發生斷相故障時,如LH1電流互感器因斷相感應信號為零時,Q2失去偏流由飽和導通變為截止,Q1集電極上升為高電平,二極管D3正向導通,將斷相故障信號輸入U2觸發器電路,U2輸出停機保護信號。
〔過載保護電路〕U1(NE555)電路與R2、C2等元件組成了“變形多諧振蕩器(無穩態)電路”,擔負著輸出過載保護信號的任務。保護器上電瞬間,因C2電容兩端電壓不能突變的緣故,U1的2、6腳輸入電壓信號低于1/3VCC,電路處于置位狀態,3腳輸出高電平,“過載”指示燈無電流流通而熄滅,晶體管Q4飽和導通,二極管D2反偏截止,U2無高電平過載保護信號輸入;
正常運行情況下,電動機的運行電流值在1.1倍額定電流以內,從電流互感器LH4感應的運行電流信號經D1、C1整流濾波后的直流電壓值低于2/3VCC,U1維持原輸出狀態不變。半可變電位器RP1作為LH1的負載電阻,起到將感應電流信號轉化為電壓信號的作用,同時RP1用于過載保護動作閥值的整定——對應電動機額定電流的大小進行整定。此時放電端7腳內部晶體管處于截止(高阻)狀態,對外電路沒有影響。
過載情況下(或上電起動時隨著起動電流的上升),D1、C1整流濾波得到的電流信號電壓上升,當U1的2、6腳所接電容C2充電電壓超過2/3Vcc時,電路進入復位狀態,輸出腳變為地電平,過載指示燈點亮,晶體管Q4失去基極偏壓而截止,二極管D2的正端獲得高電平電壓由截止轉為正向導通,將過載保護信號送入U2停機信號輸出電路。同時U1的7腳內部放電管對地導通,一方面將經過R1輸入的過電流信號短接到地,一方面經R2提供C2的放電通路。當C2上電壓下降為1/3VCC電壓值時,U1輸出狀態產生翻轉,晶體管Q4又再度導通,U1向U2的電動機過載信號的傳輸通道被暫時切斷。同時,U1的7腳內部放電管又再度截止,C2放電結束。顯然,當電動機過載的發生為短時或瞬時信號時,U1只有一個短時的向U2發送過載信號的時間(取決于R2、C2電路的時間常數),當運行中過載時間變長,或起動過程中產生過載時,D1、C1整流所得電流信號電壓,再度為C2充電,使C2上電壓上升為2/3Vcc時,U1輸出狀態翻轉,重新接通向U2傳輸過載信號的通道。在過載較長時間發生的過程中,過載指示燈反復幾次出現熄滅和點亮,說明U1產生了數次“振蕩輸出”。
〔停機信號輸出電路〕RP4、C4、U2等電路組成停機信號輸出電路。其中RP4、C4為過載延時電路,一是提供一定的延時,避過電動機起動時間產生的過載信號,二是在運行中發生過載時,按反時限保護特性要求,延時輸出過載保護信號。D2、D3為隔離二極管,在U1輸入過載信號時,經R5、RP2、R6提供C4的充電電流,U1狀態翻轉時,D2反偏截止,“截斷”C4的放電電流回路,從而在U1的“振蕩輸出”信號作用下,C4上信號電壓能“逐漸累加并升高”,當過載達到一定的時間后,使過載信號生效,U2輸出停機保護信號。
[page]
U1與R7、R8等元件一起,組成“變形觸發器電路”。R8、C3積分電路提供保護器上電瞬間的延時作用,使U2的2腳電壓有一個由零上升至Vcc電源電壓的過程,使之在上電瞬間產生一個置位信號,使U3的3腳保持高電平輸出,繼電器KA1處于失電狀態,不會受上電沖擊產生誤動作,隨后2腳變為上拉高電平。在過載、斷相信號未作用期間,即D2、D3處于反偏截止時,U2維持原電路狀態不變,當過載和斷相信號生效時,6腳輸出高于2/3Vcc以上的信號電壓,相當于輸入了一個上升沿復位信號,U2的輸出腳3腳變為地電位,繼電器KA1得電動作,常閉觸點開斷,控制電路的自鎖條件不成立,接觸器KM1失電(見圖4),實施了故障發生時對電動機的停機保護。
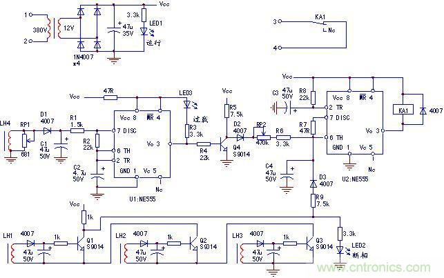
4、JD6型全電子式多功能電動機保護器
JD6型全電子式多功能電動機保護器的整機電路見下圖7,電路結構與HBHQ-0-1電動機斷相過載保護器非常相近,但工作方式稍有區別,而且工作性能有所提升。
〔過載保護電路〕由電流互感器LH4、U1的第一組時基電路所組成。在Vc控制端3腳外加一只穩壓二極管,將控制端電壓穩壓于2/3Vcc電源電壓以下,提高了過載保護的動作精度。圖1-11的過載保護電路,過載信號電壓是與2/3Vcc電源電壓相比較,以產生信號輸出,由于電源電壓的變化(無穩壓措施),使信號比較的基準點(2/3Vcc電源電壓)產生隨機性變化,過載保護動作閥值也會有相應變化,動作精度較低。圖7電路,過載信號電壓與D12負端的穩壓基準電壓相比較,則動作閥值的精度能得以保證。電路也以“振蕩方式”輸出過載保護信號。

圖7 JD6型全電子式多功能電動機保護器
〔過載反時限控制電路、斷相保護電路與末級停機信號輸出電壓〕斷相保護電路和過載反時限控制電路因共用一個元件C2,而構成一個密不可分的整體。U1內部第2組時基電路組成停機信號停機電路。為保護動作流程分析的方便,故將這3部分電路放于一處進行分析。
當電動機運行于正常狀態,LH1~LH3電流互感器三相電流信號正常產生,Q1、Q2、Q3晶體管均處于飽和導通狀態,電容C2的正、負極之間的電位差為0,U1內部第2組時基電路的觸發端電壓和門限電壓輸入端的電壓約為電源電壓Vcc(即8腳輸入電壓>1/3Vcc,12腳輸入電壓>2
/3Vcc),U1內部滿足復位條件,輸出端9腳Vo=0,繼電器KA1不動作。
這里對第2組時基電路的應用方式,將觸發輸入腳2與門限電壓控制腳12短接于一起,可等效為一個兩端信號電路,若同時將1/3Vcc看作低電平,將2/3Vcc看作是高電平的話,電路的輸入/輸出信號邏輯關系構成反相關系,可將其等效為“反相器電路”。電路輸出狀態的翻轉,是輸入信號與1/3Vcc、2/3Vcc兩個基準電壓相比較的結果,這樣一來,電路的實際效果又相當于“遲滯電壓比較器”了。
當斷相故障出現時,Q1~Q3的串聯電路被“切斷”,由此形成經電源Vcc、C2、D9、R10、電源地的對C2的充電電流回路,充電的結果使C2負端電位向地電平變化,相當于為U1的8、12腳輸入了一個負向脈沖,U1內部反相器電路受低電平信號觸發產生翻轉,輸出端9腳變為高電平,繼電器KA1得電動作,控制線路主接觸器失電,電動機停機。
回頭再看過載反時限控制電路的動作過程。當過載信號發生時,U1的5腳變為地電平電壓,形成經電源Vcc、C2、D10、RP2、U1的5腳內部電路到電源地的,對C2的充電電流回路,此回路因串接有RP2原因,時間常數較大,故能將電動機起動期間的過載信號避過去,對運行中產生的過載信號,則具有反時限保護特性。調整RP2的阻值,可改變過載延時動作時間。C2充電的結果,使C1負端也即U1的6、12腳逐漸降低到1/3Vcc電壓值以下時,繼電器KA1得電動作,電動機停止運行,實現了過載停機保護。
[page]
電路中的C2是個關鍵元件,具有“雙重身份”,斷相與過載信號發生時,都依賴其產生停機保護觸發信號。在很多電路中,我們往往只看出某元件的“第一身份”,不能看出元件的“第二——隱蔽身份”,對電路原理的深入分析也因此“卡殼”,這是需要注意的地方。D9、D10為隔離二極管,以避免斷相、過載信號發生時C2的兩個充、放電回路產生互相影響。當過載信號發生時引起形成C2的充電回路時,D9處于反偏截止狀態,隔斷Q3射極高電位對C2負端電壓的影響;當斷相信號發生(過載信號尚未發生)時,D10反偏截止,隔斷了U1的5腳高電位對C2負端電壓的影響。
5、JD6等相似電動機保護器的故障檢修要點(以圖6、圖7實際電路為例)
1)“生成電流檢測信號”。檢修中,當為保護器1、2電源端子供入AC380V電源后,因無電流信號產生,斷相檢測電路報出斷相故障信號,電路處于故障動作狀態中。這說明斷相保護電路及末級停機信號產生電路,基本上是正常的。但由此一來,對過載及反時限控制電路的檢修,則造成不便。
將Q3的集電極與Q1的發射極用導線進行“暫時性的”短接,則相當于人為生成了三相電流檢測信號,屏蔽了斷相故障信號。
對過載保護電路的檢測。用DC12V(應高于保護器Vcc電源的2/3)電壓施加于電容C3兩端,“人工生成”過載檢測信號,調整RP1,可使“電流信號”發生變化,即對過載程度的“深淺”進行調節,可檢驗電路是否能正常輸出過載信號,及電路的反時限保護特性是否符合要求。當過載倍數為1.2倍左右時,延時動作時間約為5min以下,過載倍達3~7倍時,延時動作時間應為幾十秒~幾秒。
2)根據電路特點進行檢修。電動機保護器的核心部件是NE555(NE556),檢修之前,須對NE555的各腳功能、電路原理進行必要的了解,做到對各腳的電壓狀態心中有數。再進一步結合具體電路,找到改變輸入信號、使輸出狀態發生變化的檢修方法,則檢修能力與檢修效率都會有所提高,反過來,又強化了電路故障分析能力。
圖7電路中,對故障停機信號產生(末級)電路的檢修,如果對電路形式有所了解,則自然能得出高效的檢測方法。將本級電路作為反相器來看,當8、12腳與電源地瞬時短接時,輸出腳9腳應變為高電平,KA1得電吸合;當8、12腳與電源正端瞬時短接時,輸出腳9腳應變為低電平,KA1失電釋放。通過兩個簡易的“短接手法”,則能快速判別U1電路的好壞。
6、電動機保護器故障維修實例
〔故障實例1〕一只JD6型電動機保護器(見圖7),起動期間,過載指示燈亮,即輸出停機信號,無反時限過載保護功能,電動不能正常起動。保護器的反時限電路,由RP2、C2等元件組成,由于過載指示燈能正常點亮,說明U1的5腳輸出信號正常,前級電路也是好的。檢測RP2等電阻元件,都是好的,拆下C2檢測其容量,發現其電容量嚴重下降,造成電路的延時時間過短,不能避過起動電流。更換C2后,故障排除。
〔故障實例2〕一臺電動機保護器(電路構成見圖6),按下控制線路起動按鈕后,接觸器不吸合,隨即報斷相故障信號,電動機不能起動。
單獨為保護器引入控制電源,隨即斷相指示燈點亮,繼電器發出得電吸合聲,說明電路動作正常。停電,測保護器3、4腳電阻值為無窮大,故障原因為繼電器KA1觸點接觸不良,使主電路接觸器不能得電吸合。更換繼電器KA1,故障排除。
〔故障實例3〕JD6電動機保護器,上電,繼電器即吸合,常閉觸點斷開,主電路接觸器不能得電吸合。單獨為保護器上電,先屏蔽斷相故障信號,斷相指示亮不再點亮,但繼電器KA1仍處于吸合狀態,測U1的8、12腳為高電平電壓,便輸出腳9腳也為高電平電壓,判斷U1內部輸出級電路損壞,更換U1后,故障排除。
相關閱讀:
應用實例,一種簡單的LED驅動電路保護
突破傳統的IGBT系統電路保護設計
比比看,三種LED電路保護方法誰更好用?



