【導讀】在現代電動汽車 (EV) 和混合動力汽車 (HEV) 中,電池管理系統 (BMS) 是電池包的大腦,負責確保電池的性能、安全性和壽命。BMS 可監控多個參數,如充電狀態和健康狀態,充電狀態能提供可用的剩余能量,健康狀態能評估電池電芯的整體狀況和老化程度。這些指標有助于維持高效能源使用并延遲電池的過早老化。
在現代電動汽車 (EV) 和混合動力汽車 (HEV) 中,電池管理系統 (BMS) 是電池包的大腦,負責確保電池的性能、安全性和壽命。BMS 可監控多個參數,如充電狀態和健康狀態,充電狀態能提供可用的剩余能量,健康狀態能評估電池電芯的整體狀況和老化程度。這些指標有助于維持高效能源使用并延遲電池的過早老化。
為了滿足有關電池效率和環境可持續性的法規,汽車制造商必須在車輛的整個生命周期內保持非常良好的電池健康狀態。例如,加利福尼亞州空氣資源委員會 (California Air Resources Board) 提出了多項標準,要求電動汽車在 10 年內(2030 年之前款車型為 150,000 英里)至少保持 80% 的續航里程。這是最早將于 2026 年款車型開始實施的較低要求的結果,規定在 2031 年款車型之后繼續嚴格執行法規。類似的標準已經在全球生效,因此需要在 BMS 中使用更先進的集成解決方案來提高檢測精度。在本文中,我們將介紹與分立式電阻鏈相比,集成式高壓電阻分壓器如何提供更精確且更節省空間的電壓衰減方法,從而使 BMS 能夠更好地平衡電池包并延長其壽命。
圖 1 展示了電動汽車內的電池電芯和電池管理系統。

圖 1:≥400V 電動汽車電池通過電阻分壓器進行衰減,以連接 BMS 的其余部分
應用基礎知識
典型的電動汽車電池電壓為 ≥400V,行業正在朝著 1kV 或更高電壓的趨勢發展。更高電壓的電池有助于降低最大電流要求并更大限度地提高效率。測量此電壓并將其傳達給相關車輛系統需要使用模數轉換器 (ADC) 進行信號轉換,該轉換器通常由大約 5V 的電壓供電。ADC 不接受大于該電壓的輸入信號。
為了保護 ADC 和其他低壓元件免受相對較大的電池電壓的影響,需要使用隔離式放大器等器件來維持高壓域和低壓域之間的隔離。盡管是兩個電壓域之間的電橋,隔離式放大器只能接受與 ADC 類似的電壓范圍,從而需要在到達隔離放大器之前衰減電池電壓。通常使用電阻分壓器實現此目的,將高電壓信號降低到電壓較低的滿量程范圍內。
圖 2 是直流總線測量的電路圖,該測量使用長串電阻器,以便將電池電壓衰減到可接受的水平。

圖 2:使用分立式電阻梯測量電池電壓的電路
分立式電阻器鏈的缺點
在處理大于 400V 的電壓時,必須考慮爬電距離和間隙,以防止出現電弧并確保絕緣安全。盡管傳統的電阻分壓器僅需要兩個電阻器,但為了實現爬電和間隙,高壓衰減通常采用長鏈電阻器來增加高壓和低壓節點之間的物理距離。根據 IEC 60115-8,每個電阻上的最大持續壓降都受到限制;通常情況下,每個 1206 外殼尺寸表面貼裝電阻為 200V,每個 0805 外殼尺寸電阻為 150V。
該設計方法確實存在一些缺點。即使使用精密電阻器,每個分立式電阻器的固有容差變化也可能會使分壓比出現顯著差異,從而導致電壓測量不準確。分立式電阻器還容易因溫度變化和老化而導致電阻變化。此類電阻器兩端的焊接點也會暴露在外,可能導致額外的泄漏和寄生電容或電感,除非采用保形涂層或其他保護措施,而這些措施會增加解決方案成本。
在長鏈分立式電阻器中,這些影響會加劇,隨著時間的推移進一步降低電壓檢測精度;導致充電狀態和運行狀況估計錯誤,進而導致電池管理決策欠佳(例如充電和放電周期不正確);最終會縮短電池壽命和電動汽車續航里程。
集成的優勢
德州儀器 RES60A-Q1 集成電阻分壓器的寬體 SOIC 封裝經專門設計,能滿足國際電工委員會 61010 標準定義的爬電距離和間隙標準,可處理高達 1.7kV 的電壓。
該器件在性能和可靠性方面具有顯著優勢。為初始比率和超時容差指定的最大限值有助于確保分壓比準確,盡管存在老化或環境變化(如溫度變化)的影響。對于注重一致性能的應用而言,可靠性非常重要。
集成電路封裝設計省去了冗長的分立式電阻鏈,從而減小所需的印刷電路板尺寸。這種整合不僅簡化了電路布局,而且降低了組裝成本。更少的暴露節點可降低漏電或寄生效應產生誤差的可能性,無需保形涂層,并且還可能降低成本。
圖 3 是直流總線測量的電路圖,其中 RES60A-Q1、RES11A-Q1 和 AMC1311B-Q1 提供了一種測量穿過隔離柵的電壓并實現小于 1% 的滿量程范圍誤差的方法。

圖 3:采用 RES60A-Q1、RES11A-Q1 和 AMC1311B-Q1 的電池電壓測量電路
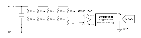
差分至單端轉換
具有差分輸出的隔離式放大器(例如德州儀器的 AMC1311B-Q1)很受歡迎,因為差分輸出非常適合承載更長距離的信號。出于安全考慮,設計人員通常會將其低壓元件放置在遠離高壓源的位置。要將此信號饋入單端 ADC,需要通過添加集成差分放大器或在放大器周圍配置四個分立式電阻器來進行差分到單端轉換(請參閱圖 3)。
個別電阻器也會在分立式差分放大器實現中引入比率漂移,具體原因與分立式電阻分壓器在衰減期間引入誤差的原因相同。將集成電阻器(如 RES11A-Q1)與高精度放大器(如OPA388-Q1)相結合,可產生具有高共模抑制比的差分放大器,這有助于降低噪聲和減少其他誤差。
結語
在設計 BMS 的高電壓衰減電路時,從分立式電阻鏈過渡到 RES60A-Q1 等解決方案具有諸多優勢。當與 RES11A-Q1 等輔助元件配合使用以進行差分信號轉換時,這些集成器件有助于使電動汽車長時間維持健康的電池狀態。
其他資源
請參閱 RES60A-Q1 數據表。
閱讀“使用精密匹配電阻分壓器對優化差分放大器電路中的 CMRR”應用手冊。
在 TI.com 上訂購評估模塊 (RES60EVM) 并立即開始使用。
(來源:德州儀器)
免責聲明:本文為轉載文章,轉載此文目的在于傳遞更多信息,版權歸原作者所有。本文所用視頻、圖片、文字如涉及作品版權問題,請聯系小編進行處理。
推薦閱讀:





