【導讀】本文將概述電隔離,解釋高壓系統的常用隔離方法,并展示德州儀器 (TI) 隔離集成電路 (IC) 如何幫助設計人員可靠地滿足隔離需求,同時縮小解決方案尺寸并降低成本。
內容概覽
本文將概述電隔離,解釋高壓系統的常用隔離方法,并展示德州儀器 (TI) 隔離集成電路 (IC) 如何幫助設計人員可靠地滿足隔離需求,同時縮小解決方案尺寸并降低成本。
1、什么是電隔離?
電隔離引入了電氣隔板,可阻止電流在系統的兩個或多個器件之間流動。隔離信號和電源可保護人員和設備,并遵守行業和國際標準。
2、高電壓電隔離問題和方法
了解構建隔離柵時的主要考慮因素,例如額定電壓、間距尺寸、共模瞬態抗擾度 (CMTI) 和電磁干擾(EMI)。
3、可靠地滿足隔離需求,同時縮小解決方案 尺寸并降低成本
得益于 TI 在電容和磁隔離、封裝開發和工藝技術方面的進步,可以跨工業和汽車系統(例如電動汽車(EV)、電網基礎設施、工廠自動化和電機驅動器)的隔離柵安全可靠地提供電源和傳輸高速信號。
在任何高壓電源系統中,首要考慮事項是保護維護人員和終端設備用戶。電隔離可以將高電壓與其他低電壓人機界面段隔離開來,從而同時滿足這個優先事項。第二個優先事項是確定高電壓和低電壓電路之間可實現安全可靠的運行,例如電壓和電流檢測、電源控制、數字通信和信號處理等??煽康母綦x技術、材料和 IC 使設計人員能夠滿足這一優先級。
什么是電隔離?
電隔離分隔電氣系統,從而防止兩個器件之間產生直流電流和有害的交流電流,同時仍允許信號和電源傳輸。圖 1展示了兩個電隔離電路。

圖 1. 低到高電壓電信號隔離。
當 GND1 從 GND2 斷開時,I1 與 I2 實現電隔離。由于GND1 和 GND2 之間沒有共性,因此沒有通過隔離柵共享共同的直流接地電流。除了在不導通的情況下隔離共享的接地連接和信號通信,由于 GND2 可轉移到相對于 GND1的另一個浮動電勢,因此還可以使用電隔離進行電壓電平
轉換。
由于更多的雙向信號信息通過隔離柵進行通信,因此高電壓系統需要更多的隔離。圖 2 展示了以下示例:電源、高速柵極驅動器信號和數字通信信號都必須穿過隔離柵。許多模擬和數字電路都有特定的偏置電壓要求,數字信號和電源都必須穿過隔離柵。在同一系統中,隔離式高分辨率模數轉換器 (ADC) 可能需要 3.3V,而隔離式柵極驅動器可能需要 +15V 和 –5V。這些要求不僅讓信號穿過隔離柵,還要穿過電源。

圖 2. 穿過隔離柵傳輸的信號類型。
如需詳細了解電隔離,請觀看什么是電隔離?視頻。
高電壓電隔離問題
在系統中構建可靠的隔離柵時,需要考慮很多因素,包括隔離額定值、爬電距離和電氣間隙、CMTI 和 EMI。功能、基本和增強型隔離指的是分配給電氣系統的絕緣額定級別,如表 1 中所列。

表 1. 隔離等級。
功能隔離指的是為系統分配極少隔離,以便使系統能夠正常運行,但不一定能防止電擊。功能隔離的一個例子是在給定電壓額定值下維持適當的印刷電路板 (PCB) 導體間
距。
基本隔離提供“足夠的”電擊防護,具有與最高系統級電壓同等的安全等級。
增強型隔離是應用于高電壓系統的最高商用等級。滿足增強型隔離要求的一種方法是在隔離柵上引入更遠的距離,使其能夠承受更高的電壓測試標準和更長的額定壽命。例如,在國際電工委員會 (IEC) 60747-17 和 IEC 607475-5中,與基本隔離相比,強制局部放電測試電壓 (VPD) 更高。如需詳細了解增強型隔離,請觀看什么是增強型隔離?視頻。
若要認證高電壓系統是否符合增強型隔離要求,首先需要選擇符合由各個委員會定義的安全和認證測試協議的隔離器。美國保險商實驗室 (UL) 是美國的一家全球安全認證實驗室,但不同的國家/地區要求遵守其當地或區域系統標準。因此,打算在全球使用的隔離器必須符合各種國際安全標準。
表 2 總結了數字(電容和磁性)隔離器和光耦合器的 IEC
標準要求。

表 2. 適用于電容隔離器和磁隔離器及光耦合器的 IEC 標準。隔離器有幾個重要參數。例如,爬電距離和間隙距離是穿過隔離柵的兩根導電引線間的最短距離。如圖 3 中所示,爬電距離是在穿過 IC 封裝表面的鄰接導體之間測得的最短距離,而間隙距離在空氣中測得。

圖 3. 穿過表面的爬電距離 (a) 和在空氣中穿過隔離器封裝的間隙。
封裝技術在實現更高的爬電距離和間隙距離測量值方面起著重要的作用,可為工程師提供不同的選項。高質量模塑化合物、寬體封裝和更高的增強型隔離等級相輔相成,因為更高的隔離等級需要更寬的封裝和更好的模塑化合物,以便封裝不會引發擊穿和電弧。
另一個參數是 CMTI,它指明了隔離器在高速瞬變情況下可靠運作的能力,以千伏/微秒或伏/納秒為單位。寬帶隙半導體的普及導致出現更高瞬變電壓 (dV/dt) 的邊沿速率,使得 CMTI 的測量對于監測隔離器的恢復性至關重要。高性能隔離器的 CMTI 額定值很容易達到 100V/ns,許多CMTI 測試的結果都超過 200V/ns。使用低 CMTI 隔離器在高 dV/dt 環境中預期會出現信號完整性問題,例如脈沖抖動、失真、運行不穩定或丟失脈沖信息。IC 級和系統級的隔離考量是類似的。我們通常要在更小的IC 封裝尺寸、更高的集成度、熱管理和符合認證標準與降低 EMI 和實現更高效率的需求之間進行權衡取舍。選擇旨在滿足 IC 級的所有這些需求的隔離型組件,有助于無縫過渡到系統級別的完全增強型合規性。
隔離方法
因為 IC 可以阻斷直流和低頻交流電流,而允許電源、模擬信號或高速數字信號通過隔離柵,因此它們是用于在現代高電壓系統中實現隔離的基本構建塊。圖 4 展示了三種常用的半導體技術:光學(光耦合器)、電場信號傳輸(電容式)和磁場耦合(變壓器)。TI 隔離 IC 使用先進的電容隔離技術和專有平面變壓器。TI 利用其封裝開發、隔離和制成技術,實現高集成、高性能和高可靠性。

圖 4. 半導體隔離技術:光耦合器 (a);電容式 (b);變壓器 (c)。
每種技術都依賴一種或多種半導體絕緣材料(例如表 3 中列出的材料)來達到所需的隔離性能水平。更高電介質強度的材料對于在給定距離,會有更好的隔離電壓效果。

表 3. 半導體絕緣材料。
光學隔離
光耦合器是指在模擬和數字信號隔離應用中使用的 IC。它們的工作原理是,通過空氣、環氧樹脂或模塑化合物等電介質絕緣材料,將 LED 光源傳輸到光晶體管。從表 3 中可以看出,這些材料具有極低的電介質強度,因此需要更多的物理分隔來實現更高級別的隔離。TI 的產品系列目前不包括光隔離產品。
盡管發光二極管光子是已知超快的電磁能量傳輸介質,但LED 開關速度、正向偏置要求和驅動電路將其信號速率限制在每秒幾兆位以下。此外,光傳輸效率無法傳輸足夠的功率以有效用作電源,因此通常光耦合器僅用于傳輸數據。
光耦合器封裝內的 LED 驅動電路和放大器等組合功能有助于實現更高的數據速率,但成本更高。輸入至輸出電流傳輸比是光耦合器增益的量度,會隨著時間的推移而變化和退化。設計人員會通過超額指定所需的偏置電流來補償這種老化效應。因此,與電容和磁隔離器相比,光耦合器往往具有更高的功耗。
電容隔離
由于電容器天生就能阻斷直流信號,因此電容隔離技術基于穿過電介質的交流信號傳輸,使用開關鍵控、相移鍵控、基于邊沿的傳輸或其他類型的更高階調制等方案。圖5 展示了一對非?;镜恼{制器/解調器,使用差分信號通過串聯電容隔離柵。這些電容器可以發送數據和非常有限的功率。圖 5 顯示了用于構建隔離柵的兩個電容器,但根據產品設計的要求和所需的隔離額定值,一個電容器也可
能滿足應用要求。
串聯電容隔離器是多芯片模塊,包含發送器(左裸片)和接收器(右裸片)。如圖 6 所示,每個裸片都有一個專用電容器,用于提供高電壓隔離和電擊防護,同時滿足增強型隔離要求,相當于兩級基本隔離。

圖 5. 調制用于通過以電容方式形成的隔離柵傳輸信息。

圖 6. 電容隔離器示例。
可以在一個 IC 封裝中放置多個電容通道,任一側可以是發送器或接收器,從而實現雙向信號通信。電容隔離器具有低傳播延遲,可以在超過 150Mbps 的速率下傳輸數據,
并且與光耦合器相比消耗更少的偏置電流,但隔離邊界的各側仍需要單獨的偏置電源電壓。
TI 的電容隔離器使用 SiO2 電介質(參閱圖 7)構建,該電介質在表 3 中列出的材料中具有最高的電介質強度。除了在其他絕緣體中具有最高的電介質強度外,SiO2 還是一種無機材料,因此在不同濕度和溫度下都非常穩定。TI 專有的多層電容器和多層鈍化方法降低了高電壓性能對任何單層的依賴性,從而提高了隔離器的質量和可靠性。此技術支持的工作電壓 (VIOWM) 為 2kVRMS,可承受的隔離電壓(VISO) 為 7.5kVRMS,并且具有承受 12.8kVPK 浪涌電壓的能力。

圖 7. TI 高壓隔離 SiO2 電容器的橫截面示例。
隔離器必須具有較長的使用壽命 – 遠遠超過那些非隔離組件,從而保護電路不受故障的影響。TI 根據表 2 中所列的IEC 標準進行嚴格測試。
磁隔離
雖然電容隔離器普遍用于低壓模擬信號、數字信號傳輸或需要有限功率傳輸 (<100μW) 的應用,但集成式 IC 磁隔離技術在需要高頻直流/直流電源轉換的應用中具有優勢。IC變壓器耦合隔離的一個特定優勢是可以在大多數應用中傳輸超過數百毫瓦的功率,無需次級側偏置電源。也可以使用磁隔離來發送高頻信號。在需要同時發送電源和數據的系統中,您可以使用相同的變壓器繞組線圈來滿足功率和信號需求,如圖 8 所示。

圖 8. 使用磁隔離通過隔離柵可靠地發送電源和信號。
對于磁隔離,TI 使用專有多芯片模塊方法,協同封裝高性能平面變壓器與隔離式功率級和專用控制器裸片。TI 可以使用高性能鐵氧體磁芯來構建這些變壓器,以提高耦合和變壓器效率,或者在應用只需要適度的功率傳輸時使用空
芯來節省成本和降低復雜性。
圖 9 中的示例展示了雙裸片多芯片模塊,它使用專用控制機制、時鐘方案和高 Q 值集成平面變壓器,以便實現低輻射發射和高效率同時提供出色的熱性能。變壓器拓撲可能包含可選的頂部和底部鐵氧體板,利用 TI 的專有薄膜聚合物層壓陣列作為絕緣柵。圖 9 中所示的變壓器配置是夾在兩塊并行鐵氧體板之間的聚合物層壓板內包含的變壓器繞組的一個例子。

圖 9. 磁耦合鍍鐵氧體高性能變壓器。
在許多應用中,跨隔離柵所需的功率量適中(低于100mW)。對于這些應用,TI 開發了一種用于制造高性能空芯變壓器的技術。TI 的空心變壓器類似于圖 9 中所示的技術,但沒有鐵氧體板。
TI 的所有變壓器(空心和鐵氧體鍍層)均采用屏蔽技術來提供更好的輻射 EMI 性能。在封裝級采用 EMI 緩解技術,減少了對旨在滿足傳導和輻射發射標準額外的電路板級濾
波的需求。
單一隔離解決方案可能無法適合所有應用,因此在設計權衡之間作出取舍時需要了解不同的參數和規格。
了解基本的隔離參數、認證以及如何使用每種類型的器件進行設計和故障排除,請觀看 TI 精密實驗室 – 隔離培訓系列。
可靠地滿足隔離需求,同時縮小解決方案尺寸并降低成本
不同應用所需的隔離方法不盡相同。我們來看幾個例子,了解 TI IC 如何幫助應對高壓隔離需求,在實現較高可靠性的同時減小解決方案尺寸并降低成本。
電動汽車應用
電動汽車電池組電壓電平繼續從 400V 增加到 800V(甚至高達 1kV),使汽車制造商能夠減輕重量、增加扭矩、提高效率并加快充電速度。
隔離式半導體使低壓數字和模擬電路能夠使用高壓電池安全運行,同時達到所需的電隔離水平。隔離式電壓傳感器、電流傳感器、ADC 和 CAN 收發器是信號鏈 IC 的一些示例,它們需要在隔離邊界的兩側提供低壓直流偏置。
UCC12051-Q1 是一款低壓隔離式直流/直流電源模塊,它利用 TI 的集成磁性層壓板、平面變壓器技術提供高達500mW 的 5V 至 5V(或 3.3V)偏置,同時實現 5kVRMS隔離。
電池管理系統 (BMS) 和牽引逆變器是需要將 800V 域與機箱隔離的兩個較關鍵電動汽車子系統。
BMS 在將高壓電池端子連接到子系統時使用預充電電路。5kVRMS TPSI3050-Q1 隔離式開關驅動器取代了機械預充電接觸器,形成更小、更可靠的固態解決方案。為了防止乘客暴露在高壓下,BMS 經常監測電池的每個端子(HV+和 HV-)與金屬機箱之間的絕緣情況。固態繼電器(例如TPSI2140-Q1)與電池組監測器(例如 BQ79631-Q1)搭配使用,可比固態光繼電器更快、更準確地檢測 800VBMS 中的絕緣故障。TPSI2140-Q1 支持使用小于 1MΩ 的電阻器,并且承受的雪崩電流比傳統光繼電器多 300%,有助于實現更安全的人機交互。
圖 10 所示的框圖是牽引逆變器的示例,其中突出顯示了在三相直流/交流逆變器配置中使用隔離柵極驅動器來驅動高壓絕緣柵雙極晶體管 (IGBT) 或碳化硅 (SiC) 模塊。這些模塊通常共同封裝多達六個 IGBT 或 SiC 開關,需要多達六個隔離變壓器,為六個獨立的柵極驅動器 IC 供電。為了通過減少外部變壓器的數量來最大限度地減小 PCB 面積,UCC14240-Q1 是一款雙輸出、中壓、隔離式直流/直流電源模塊,可在牽引逆變器、柵極驅動器偏置應用中實現更高的性能。

圖 10. 典型的牽引逆變器方框圖。
UCC14240-Q1 和 UCC12051-Q1 等隔離式直流/直流模塊不限于特定的偏置功能,因此適用于各種電源架構。通過在可擴展性方面做出一些犧牲,可以通過將信號鏈和電源組合到一個 IC 封裝中來實現更高的集成度。示例包括電源加數字隔離器 (ISOW7841A-Q1)、電源加 ADC(AMC3336-Q1) 和電源加放大器 (AMC1350-Q1)。
電網基礎設施應用
太陽能設備和電動汽車充電器可以使用 200V 至 1,500V 或更高的電壓。絕緣材料有助于防止這些高壓端子無意中連接到保護接地。如果這些絕緣材料開始劣化并且暴露的風險增加,則可能發生大電流故障、爆炸、設備和財產損壞或致命事故。
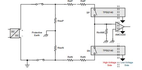
圖 11 顯示了高壓電動汽車充電和太陽能中的絕緣監測AFE 參考設計,該設計旨在使用 TPSI2140-Q1 隔離開關和 AMC3330 精密隔離放大器在電網基礎設施應用中監測絕緣電阻。由于沒有移動器件,這種固態繼電器解決方案可以執行數十年的頻繁測量,而不會降低性能。這些器件可在高達 125°C 的高溫下運行,而光繼電器等替代技術通??稍诟哌_ 105°C 的溫度下運行。電源和信號都可以在這些器件中跨隔離傳輸,因此不需要次級側偏置電源。由于這些器件采用薄型小尺寸 IC 封裝,因此它們的解決方案尺寸可能比基于光繼電器或機械繼電器的解決方案小 50%。
能夠在溫度范圍內保持精度,因此可以檢測和監控絕緣磨損,并發出相應的警告或故障。

圖 11. 高壓電動汽車充電和太陽能中的絕緣監測 AFE 參考設計方框圖。
太陽能串式逆變器和直流快速充電器包含高壓直流/交流和交流/直流電源轉換。光伏板輸出可高達 1,500V,直流快速充電器輸出可高達 1,000V,具體取決于電動汽車電池組。出于安全原因,這兩個系統都需要電隔離。
為了在電源轉換系統中實現電壓和電流控制回路,微控制器需要隔離、快速和準確的電壓和電流讀數。AMC3302隔離式放大器和 AMC3306M05 隔離式 ADC 均具有±50mV 輸入范圍,可使用小型分流電阻器來保持較小的功率損耗和較高的測量分辨率。
適用于 3 級電動汽車充電站的雙向雙有源電橋參考設計(參閱圖 12)使用 10kW 雙向直流/直流轉換器。峰值功率損耗不到總功率轉換的 0.01%。隔離電源無需在熱端使用低壓電源。該參考設計使用 AMC1311 隔離式放大器進行電壓感測,而 UCC21530 隔離式柵極驅動器和ISO7721 隔離式數字接口將低壓控制信號與高壓直流鏈路或直流輸出隔開。

圖 12. 雙向、雙有源電橋參考設計方框圖。
工廠自動化應用
可編程邏輯控制器 (PLC) 通過隔離器傳輸到微控制器(MCU),從而處理來自傳感器或發送器的數據。由于場側電壓通常為 24V,基本隔離通常足以中斷接地回路。100VRMS 至 500VRMS 的工作電壓和 2.5kVRMS 的隔離電壓足以適用于大多數低電壓 PLC 應用。在這些空間受限的應用中,最好采用具有小爬電距離和間隙距離的封裝。
雙通道 24V 至 60V ISO1212 數字輸入接收器旨在通過將精確的電流限制、保護電路和隔離集成在一個封裝中來幫助簡化和改進 PLC 數字輸入設計,從而減少元件數量并提高性能。它還通過集成壽命較長的 SiO2 隔離柵和降低系統板溫度來提高可靠性。
低于 1W、16 通道、隔離式數字輸入模塊參考設計可以承受符合 IEC 6100-4-2 標準的靜電放電、電氣快速瞬變和浪涌事件,同時使用小于 1W 的總輸入功率。每個通道可承受高達 ±60V 的輸入電壓。
在圖 13 所示的 PLC 數字輸入模塊中,串行器和隔離器的場側需要使用 5V 或 3.3V 電源供電。具有集成電源的隔離式電源或數字隔離器從 MCU 側提供所需的偏置,從而在場側無需使用單獨的電源。PLC 模擬輸入模塊通過模擬輸入前端處理信號,通過 ISO7741 等數字隔離器,然后進入MCU。

圖 13. 帶隔離式數據和電源的 PLC 數字輸入模塊。
工廠自動化的另一個挑戰涉及現場變送器的隔離。由于整個系統采用 4mA 至 20mA 供電電流,因此零標度值決定了系統的最大預算,通常小于 3.3mA。
在以往的隔離解決方案中,每個通道可消耗 500μA 至1mA 的電流,迫使設計人員盡可能減少跨隔離柵的通信線路數量,或減慢數據傳輸速度。ISO7041 系列在小型封裝中集成了兩到四個超低功耗數字隔離器通道,同時每個通道的功耗低至 3.5μA,數據速率高達 4Mbps,溫度范圍為–55°C 至 125°C,以及 TI 的 SiO2 絕緣電介質的穩定性和可靠性優勢。適用于低功耗應用的隔離式電源和數據接口參考設計顯示了 ISO7041 在 4mA 至 20mA 發送器應用中的應用。
電機驅動應用
如圖 14 所示,電機驅動從交流電源獲取電力,將其整流為直流電壓,然后根據負載需求將直流轉換回具有可變幅度和頻率的交流。電機驅動器通常通過隔離的半導體元件在電源和控制電路之間具有隔離柵。隔離式放大器或調制器測量并隔離來自
電源電路的電流和電壓反饋信號。隔離式柵極驅動器可在產生脈寬調制 (PWM) 控制信號的 MCU 和 IGBT 等功率晶體管之間提供隔離。隔離比較器會檢查任何過流、過壓或過熱情況,并向 MCU 提供故障信號。帶有數字隔離器的可選接口隔離有助于滿足任何額外的系統安全要求。
對于電隔離電機驅動器而言,盡可能降低電源和控制電路之間的噪聲干擾并確保操作人員的安全非常重要?,F代電機驅動系統還必須滿足 IEC 61800-5-1 安全標準。
提高電流和電壓反饋回路的測量精度有助于更大限度地減少扭矩紋波,并為電機提供平滑的速度和扭矩電流曲線。
隔離式放大器(例如 AMC1300 和 AMC1311B)以及隔離式調制器(例如 AMC1306M25 和 AMC1336)支持具有高 CMTI 的精確電流和電壓測量,從而提高系統可靠性并減少噪聲耦合。

圖 14. 電機驅動器方框圖
結論
在工業和汽車應用中,隔離通過保護低電壓電路免受高電壓故障影響和通過中斷接地回路來保持信號完整性,從而實現不同電壓域之間的通信。對于可用于隔離的不同電介質材料,TI 電容隔離器中所使用 SiO2 電介質的使用壽命在業內位居前列,而且它可在不同濕度和溫度下保持穩定。TI 的集成式變壓器技術支持高密度隔離式直流/直流電源轉換,同時可降低 EMI。
憑借低傳播延遲、高 CMTI 和更短的上升和下降時間,隔離式柵極驅動器可實現更高的 PWM 頻率和極小的開關損耗,使設計人員更容易在其電機驅動系統中采用 SiC 和氮化鎵 (GaN) 晶體管。為了在容錯系統中進行準確和快速的故障檢測,AMC23C12 系列增強型隔離比較器提供了一種具有成本效益的解決方案,具有 <3% 的精度、<400ns 的延遲以及高達 50% 的空間和材料清單 (BOM) 縮減。
具有集成互鎖和低 EMI 的數字隔離器(例如 ISO6760L)可確保在電源和控制電路之間或(可選)MCU 和接口之間以高信號完整性傳輸數字信號。基于隔離式 Δ-Σ 調制器的交流/直流電壓和電流測量模塊參考設計提供了一種成本優化且高度可靠的解決方案,可實現低于 1% 的隔離電流和電壓測量精度。
TI 的信號和電源隔離器產品系列可幫助工程師確保符合嚴格的隔離系統要求。
(來源:電子創新網,作者:TI)
免責聲明:本文為轉載文章,轉載此文目的在于傳遞更多信息,版權歸原作者所有。本文所用視頻、圖片、文字如涉及作品版權問題,請聯系小編進行處理。
推薦閱讀:




