【導讀】離線反激式電源在變壓器初級側需要有鉗位電路(有時稱為緩沖器),以在正常工作期間功率MOSFET開關關斷時限制其兩端的漏源極電壓應力。設計鉗位電路時可以采用不同的方法。
離線反激式電源在變壓器初級側需要有鉗位電路(有時稱為緩沖器),以在正常工作期間功率MOSFET開關關斷時限制其兩端的漏源極電壓應力。設計鉗位電路時可以采用不同的方法。低成本的無源網絡可以有效地實現電壓鉗位,但在每個開關周期必須耗散鉗位能量,這會降低效率。一種改進的方法就是對鉗位和功率開關采用互補驅動的有源鉗位技術,使得能效得以提高,但它們會對電源的工作模式帶來限制(例如,無法工作于CCM工作模式)。為了克服互補有源鉗位電路所帶來的設計限制,可以采用另外一種更先進的控制技術,即非互補有源鉗位。該技術可確保以更具成本效益的方式使用鉗位能量。
本文將簡要介紹反激式電源中對初級鉗位電路的需求。然后比較和對比無源鉗位方案、互補有源鉗位方案以及非互補有源鉗位方案的使用,最后介紹一款支持非互補鉗位方案且可實現超高功率密度反激電源設計的芯片組。
在反激式變換器中,當初級側開關關斷時,電壓(VOR)由次級側反射至初級側,存儲的能量通過變壓器傳輸到負載(圖1)。VOR經變壓器圈數比加以放大,疊加在VDC輸入母線電壓后會增大開關器件兩端的電壓應力。在傳統電路中,會使用無源初級鉗位電路來對這個電壓加以限制。

圖1:無源初級鉗位RCD解決方案(高亮顯示部分)需要耗散大量的熱量,限制了反激式電源的效率和工作頻率
除了電壓應力(VIN + VOR)外,在初級開關管關斷時還會產生很大的電壓過沖,這是由初級繞組漏感中存儲的能量造成的。鉗位電路可對由此三個方面因素構成的電壓過沖進行限制以保護初級開關(圖2)。此外,在這種電路配置下,功率開關在漏極電壓較高時開通。開關損耗與VDS2成正比,因此高VDS會增加開關的開通損耗,從而進一步降低效率。

圖2:開通損耗和鉗位損耗都與開關頻率有關。
鉗位電容吸收漏感能量,但該能量隨后被鉗位電阻所消耗。在每個開關周期中都會有能量損失,這樣在現實當中就限制了開關頻率的提高。而較低的開關頻率,則需要使用更大的變壓器。因此,使用無源鉗位會增加損耗并不得不使用較低的開關頻率,這兩種情況都會增大電源尺寸。而使用有源鉗位則可以突破這些限制。
互補有源鉗位
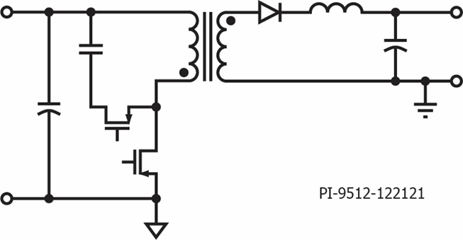
有源鉗位用一個開關代替RCD鉗位中的電阻,這個開關通常是一個功率MOSFET(圖3)。它不是用來耗散漏感能量,而是可以將漏感能量回傳至變壓器。在互補有源鉗位中,當主MOSFET關斷時,鉗位開關開通,兩者之間具有一小段死區時間。此時鉗位電容被充電。而在下一次主MOSFET開通之前,鉗位開關關斷,鉗位電容中的能量得以再循環至輸出端。這種有源鉗位被稱為互補驅動方案,因為主MOSFET和有源鉗位開關以互補方式工作。

圖3:典型[互補]有源鉗位方案的簡化原理圖
零電壓開關可以使用復雜的自適應控制技術來實現,以實現漏感和鉗位電容之間的諧振。當鉗位開關關斷時,漏感與鉗位電容諧振產生的負向電流,在功率MOSFET開通之前對其COSS兩端的電壓進行放電,從而實現零電壓開關。對于輸出電容比較高的設計,將會導致諧振效果變差(輸出電容會經過變壓器反射至初級,進而增加鉗位電容的容量)。通常變壓器當中將會沒有足夠的漏感儲能來適應這種鉗位容量的變化。為了克服這個問題,電源輸出端往往需要使用兩級LC濾波器來確保低的初級反射電容,同時還要滿足輸出紋波要求。這種互補有源鉗位方案是對無源鉗位的改進,但仍存在以下限制:
1.需要在輕載下使用脈沖串模式,這會導致更高的輸出紋波
2.兩級輸出濾波器
3.僅限于臨界導通模式或非連續導通模式(CrM和DCM);沒有CCM工作模式,使輸出電壓范圍寬的USB PD設計難以實現
使用非互補有源鉗位提高性能
采用非互補控制方案,不是在主MOSFET關斷后的一小段時間后立即開通鉗位開關,而是在主MOSFET開通之前短暫開通鉗位開關。非互補控制能夠在連續導通模式以及非連續導通模式(和CrM)下操作,并且仍可實現零電壓開關。這使得設計出的電源具有非常寬的輸入電壓范圍和較寬的輸出電壓范圍,后者是設計高效USB PD充電器所需要的。對于傳統的控制方案,非互補鉗位開關的驅動信號與初級開關以及同步整流開關的同步設計面臨著挑戰。而采用單個控制器來管理所有三個器件的開關操作,可大大簡化電路并確保可靠操作。

圖4:對于非互補模式開關,有源鉗位開關僅在主開關開通之前開關一次
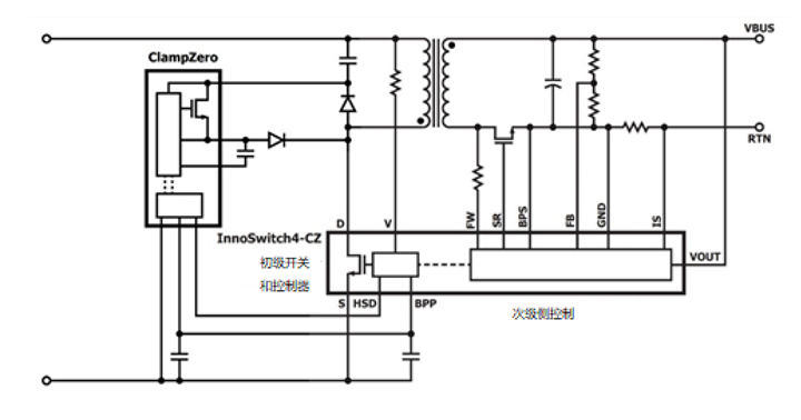
非互補有源鉗位控制可以使用Power Integrations的Innoswitch?4-CZ/ClampZero?芯片組加以實現(圖5)。InnoSwitch4-CZ器件采用InSOP?-24D封裝,內部集成了可靠耐用的PowiGaN? 750V開關以及用于控制主開關、鉗位開關和同步MOSFET操作的次級控制器,同時內部含有滿足安全標準的FluxLink?控制鏈路。InnoSwitch4-CZ IC包括兩個專門用于ClampZero有源鉗位非互補控制的引腳:用于開通和關斷ClampZero開關的上管驅動(HSD)引腳,以及用于測量直流母線電壓的V引腳。

圖5:InnoSwitch4-CZ的HSD信號用于控制ClampZero有源鉗位的開關,
V引腳用于檢測高輸入電壓條件,進而使能非連續工作模式
次級側控制器發出指令,啟動HSD信號,將ClampZero PowiGaN開關開通,以便在初級PowiGaN開關換向前使漏感和鉗位電容產生諧振。ClampZero器件的關閉和主開關的開通之間存在非常小的延遲,可以利用HSD引腳上的小電阻從外部進行調整,以幫助優化時序。
在連續導通模式下,HSD信號在漏感與鉗位電容諧振周期的四分之一時間內保持開通。在很寬的工作范圍內使用這種諧振模式所面臨的一個挑戰是,漏感通常是一個非常小的數值,在高壓輸入條件下主開關管兩端的電壓較高,這就需要更多的能量實現零電壓開關。因而漏感的儲能往往不夠。這也是為何此時非連續導通控制模式需要介入的原因。
對于非連續導通模式(高輸入電壓工作),HSD信號脈沖寬度變為勵磁電感(加上漏感,盡管漏感與勵磁電感相比分量通常非常小)和鉗位電容產生諧振的諧振周期的四分之一時間。V引腳的輸入電壓信息用于控制非連續導通模式的啟動。當檢測到高輸入電壓條件時,ClampZero關斷驅動信號和主開關開通驅動信號之間的延遲也會增加。這為勵磁電感(加上漏感)與鉗位電容之間的諧振提供了更多時間,以降低主功率開關上的電壓。這種工作模式不需要互補有源鉗位電路所需的脈沖串工作模式,避免了互補模式控制帶來的更高輸出紋波和音頻噪聲的風險。
總結
離線反激式電源需要使用初級側鉗位電路來保護功率MOSFET。使用無源RCD鉗位成本低,但性能較低。使用具有互補控制方案的有源鉗位可以提高性能,但仍然存在局限性。InnoSwitch4-CZ IC產品系列可提供獨特的控制架構,進而實現更復雜的非互補有源鉗位控制,采用此方案可設計出具有非常寬的輸入電壓范圍和較大的輸出電壓設定點變化的高效、超緊湊USB PD充電器。Power Integrations的InnoSwitch4-CZ/ClampZero芯片組可用于簡化采用非互補控制的有源鉗位方案,并加快上市時間。
(來源:Power Integrations,作者:Roland Saint Pierre,Power Integrations新產品定義總監)
免責聲明:本文為轉載文章,轉載此文目的在于傳遞更多信息,版權歸原作者所有。本文所用視頻、圖片、文字如涉及作品版權問題,請電話或者郵箱editor@52solution.com聯系小編進行侵刪。
推薦閱讀:
Würth Elektronik攜手貿澤電子推出全新電子書,助你簡化電磁兼容性設計
意法半導體智能傳感器處理單元在傳感器內集成“大腦”,開啟Onlife時代
如何實現低BER(誤碼率)、低雜散輸出和低相位噪聲的系統級目標




