【導讀】本例介紹的三相交流電相序指示器,采用數字集成電路制作而成,它采用LED發光二極管來指示三相交流電的相序是否正確。當發光二極管發光時,說明相序排列正確;若發光二極管不亮,則說明相序錯誤。
本例介紹的三相交流電相序指示器,采用數字集成電路制作而成,它采用LED發光二極管來指示三相交流電的相序是否正確。當發光二極管發光時,說明相序排列正確;若發光二極管不亮,則說明相序錯誤。
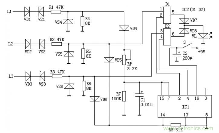
電路工作原理如下圖所示。

該三相交流電相序指示器電路由穩壓電路、計數分配器和LED驅動電路組成。三相交流電壓先經VDl~VD3、VSl~VS3和R1~R3限流降壓后,將三相正弦波電壓變成近似鋸齒波,再通過VS4~VS6穩壓為5V左右的直流電壓。VD4正端的方波信號經VD4、RP和R7、Cl處理后,作為ICl第15腳的周期脈沖清零信號;VD5和VD6正端的方波一路分別加至Dl和D2的輸大端上,另一路經VD5、VD6取樣后作為ICl的觸發脈沖信號。
當相線Ll電壓處于有效狀態、ICl的15腳(R端)有方波信號輸人時,ICl內電路清零復位,其3腳(Y0端)輸出高電平,而2腳(Y1端)和4腳(Y2端)輸出低電平,此時若相線愧和L3相序正確,則相線U電壓處于有效狀態。VD5正端由方波信號時,ICl計人一個計數脈沖,其2腳輸出高電平,使Dl輸出高電平,D2輸出低電平,VD7導通,VL點亮。同理,在相線L3電壓處于有效狀態、VD6正端由方波信號時,IC1又計人一個計數脈沖,使4腳輸出高電平,使D2輸出高電平,D1輸出低電平,VD8導通、VD7截止,VL點亮。由此可見,在三相交流電壓相序正確(按Ll、L2、L3順序排列)時,Dl和D2交替輸出高電平,使VL閃亮(其閃爍頻率約為100Hz)。若三相交流電壓相序不正確,則DI和D2均輸出低電平,VD7和VD8不導通,VL不發光。
在元器件的選擇上,ICl選用CD4017或CC4017型十進制計數/脈沖分配器集成電路;IC2選用74LS08型四與非門集成電路。Rl~R3均選用1~2W金屬膜電阻器;R4~R8選用1/4W碳膜電阻器或金屬膜電阻器。RP選用有機實心可變電阻器。Cl選用滌綸電容器或獨石電容器;C2選用耐壓值為16V的鋁電解電容器。VDl~VD3均選用1N4007型硅整流二極管;VD4,VD8均選用1N4148型硅開關二極管。VSl~VS3均選用lW、160V的硅穩壓二極管VS4~VS6均選用lW、5.lV硅穩壓二極管。VL選用p5mm的高亮度發光二極管。





