【導讀】隨著整個電子產業的不斷發展,電子行業的很多產品都已經有完善的上下游配套企業。從一個成熟產品的方案設計,外觀設計,加工制造,裝配測試,包裝,批發商渠道等等,這樣的一條產業鏈在特定的環境就這樣自然地生成。因此,設計和制造之間的聯系是極其緊密的,到了不可分割的地步。
隨著整個電子產業的不斷發展,電子行業的很多產品都已經有完善的上下游配套企業。從一個成熟產品的方案設計,外觀設計,加工制造,裝配測試,包裝,批發商渠道等等,這樣的一條產業鏈在特定的環境就這樣自然地生成。因此,設計和制造之間的聯系是極其緊密的,到了不可分割的地步。
電子產品從設計完成到加工制造其中最重要的一個環節就是PCB電路板的加工。而PCB加工出來的裸板絕大部分情況是要過貼片機貼片裝配的。
那么問題來了,現在的電子產品都在向小型輕便化方向發展。當你的設計PCB板特別特別小,有的電子產品模塊小到幾厘米見方那么的小塊時,PCB加工制造倒還好說,但是到了PCB裝配環節,那么小的面積放在貼片機上進行裝配就帶來了問題。沒有辦法上裝配生產線!
這里就需要對小塊PCB進行拼板,拼成符合裝配上機要求的合適的面積,或者拼成陰陽板,更加便于貼片裝配。一般情況下,制造板廠會提供拼板的服務,但在AlTIum Designer軟件設計中進行拼板,除了更能清晰地展示設計師意圖之外,還有諸多好處。好處如下:
可以按照自己想要的方向拼板
拼板文件與源板關聯,源板的改動會自動更新到拼板
可以將幾塊不同的板拼在一起
可以拼陰陽板(正反面交替)
在AlTIum Designer如何拼板?
這里我們用一個例子來介紹在AlTIum Designer中拼板的過程和操作步驟。
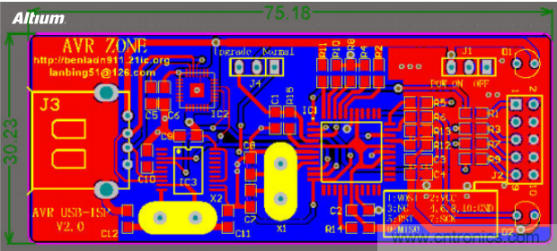
1,首先確定板子的尺寸大小。這個可以用 Report > Board informaTIon 來看。如下圖,這塊板作為范例的PCB板,尺寸是75.18 x 30.23mm。我們要在一張新的PCB圖里拼出2x2的PCB陣列。

2,使用File > New > PCB 創建一個尺寸為160 x 65mm 的矩形PCB,2層信號層,無電源層,通孔。新創建的用于拼板的PCB如下,保存。

3,在新建的PCB上,點擊 Place > Embedded Board Array/Panelize。如下圖所示。

這個就是我們的拼板功能,點進去之后看到下圖,在Embedded Board Array窗口中輸出長和寬(這個參數一般比原板略大一點即可。視自己需求而定)。在 PCB Document 一欄選擇你要拼的板PCB文件。然后在Column Count和Row Count的行列元素輸入框中輸入要拼板的橫排和豎排的數量。這里各自選 2。

4,設置好以上參數后,點擊OK,放置陣列板到PCB圖上。調整好位置剛好居中即可。并且重新定位PCB的原點到陣列板的原點上。

5,下面進入層面顏色管理器,把Mechanical2改名為Route Cutter Tool Layer,在這個層上繪制的線定義為銑刀銑穿PCB的走線;把Mechanical5改名為FabNotes,在這個層上繪制的線定義為要在PCB上洗出V槽(V-GROOVE)的走線。

如下圖為畫好細節走線的陣列板。

注意,在PCB陣列板上畫出我們需要的Route Cutter Tool Layer走線和FabNotes走線,這些走線時我們要讓加工板廠CAM圖紙處理的人員明白我們具體的需求和意圖。但具體要走Cut還是V槽,以我們與板廠工程師的溝通和交流為準。此處只是示意圖。
最后,就是將PCB拼好的陣列板轉換成Gerber等加工圖紙文件。給到PCB加工板廠,與板廠溝通具體工藝要求和細節。
拼板與源板同步更新
如果在源PCB板上做任何改動,這些改動在PCB拼板文件中一鍵更新。比如下圖,在源PCB中放置一個焊盤。

然后在PCB拼板文件,點擊Refresh刷新,這些每個板子上都會多出這樣一個焊盤。隨源板同步更新。如下圖。

如何將不同的PCB拼在一起?
將不同的PCB拼在一起,只需要選擇某塊PCB文件,拼出陣列。然后再選擇其他的PCB文件,再拼出陣列。如下圖所示。

這里要注意的是,對于不同的PCB拼在一起的情況,那些需要拼在一起的PCB的層數設置和板層厚度設置都需要完全一致。才能拼在一起進行加工。
如要拼陰陽板的話,方法是先用此拼板功能放置一個板陣列,然后再放置另外一個板陣列的時候,將mirror 選中即可。同樣,陰陽板一定要每一層厚度都一樣。才能拼在一起進行加工。




