【導讀】智能充電器IC集成了電池負載開關功能,非常適合于低成本應用。充電電源移除后,DS2715電池充電器IC對電池負載進行智能檢測,無縫地向所連接的負載保持供電。本應用筆記詳細描述了幾個優化DS2715性能的應用電路。具體來說,文中給出了一個DS2715連接到非連續負載的應用電路,以及一個由電池直接為負載供電的電路。
引言
DS2715相比其他充電IC獨特之處在于,它通過單個晶體管為電池包提供了充電和放電路徑。該功能結合可為10節電池進行充電的特性,使它成為非常適合用于各種電池供電設備的充電解決方案中。本應用指南闡述了DS2715如何控制調節晶體管,同時描述了優化DS2715應用電路時設計人員應采取的調整措施。本文首先詳細討論了一個3節電池組的典型應用電路。隨后,還介紹了兩個替代電路:一個是將DS2715連接到不連續負載的改進電路,另一個是直接由電池為負載供電的電路。
典型應用電路
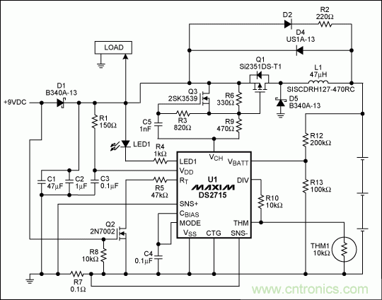
圖1為3節電池組的典型開關模式應用電路(本應用筆記中描述的所有例子也適用于線性模式電路)。當連接充電電源時,它通過D1直接為負載和DS2715供電。然后DS2715照常執行充電功能。當充電電源斷開時,充電電流停止,電池通過寄生二極管Q1為DS2715供電。同時也經由這條通路提供負載電流。如果負載電流導致檢測電阻兩端電壓超過10mV (典型值,在SNS+和SNS-端之間測得),并且VDD大到足以維持正常工作,DS2715進入放電模式。

圖1. 典型開關模式應用電路
在放電模式下,VCH拉低且Q1完全導通。此時,負載電流從寄生二極管Q1切換到漏-源通路。當VDD不足,從而導致DS2715進入上電復位狀態時,Q1不導通且其寄生二極管為負載提供了唯一的放電通路。應該指出的是,對于采用3節電池為負載供電的配置,DS2715在電池的大多數有效放電周期內都處于不工作的復位狀態。這是因為UVLO (欠壓鎖定)電壓是3.9V,而電池的額定電壓是3.6V。因此,放電模式應至少采用四節電池串聯。一旦成功進入放電模式,還應該考慮負載斷開或再次連接充電電源時會出現什么情況。
如果DS2715處于放電模式時再次連接充電電源,充電電源將為負載供電且DS2715重新開始充電。如果放電模式下負載斷開,基本上沒有電流從電池流出。剩下的電流就包括DS2715電源電流(小于200µA)以及VCH吸收的電流。該電流主要隨電池電壓和Q1偏置電路變化,通常為5mA至10mA。參考DS2715的放電鎖存置位和復位門限,可以明顯看出置位參數和復位參數之間存在滯回。因此,5mA至10mA的電流不足以退出放電模式。除非充電電流導致SNS+和SNS-之間有-10mV的壓降,否則DS2715將一直處于放電模式。放電模式不受VBATT影響,將一直保持,直到VDD低于UVLO加滯回門限。
典型應用電路的瞬態性能
當充電電源移除時,電池應開始為負載供電從而使電壓不至于過多地下降。剛開始,如果負載連接時,寄生二極管Q1和二極管D4提供電池與負載之間的電流通路。如果電流足以置位放電閉鎖,則VCH拉低,并且在Q1內部電容充完電后完全導通。VCH的狀態變化發生時間為1µs。當去耦電容C1和C2放電時,負載連接點從充電電源電壓變化電池電壓。圖2為充電電源移除時負載點的變化狀態。為了使DS2715維持足夠的VDD,采用四節電池并使用470µF電容代替C1,以去耦500mA負載電流。

圖2. C1 = 470µF,充電電源移開時,4節電池開關模式電路的瞬態特性
基本應用電路適合無需放電模式的3節電池或少于3節電池的應用場合,也適合4節電池應用。然而,4節電池電路也有一個缺點,電池將很少充電,并且電路將在一段時間內長期處于放電模式。在這種情況下,維持Q1于放電模式所消耗的靜態電流將消耗更多的電池能量。在4節電池應用中,如果負載在相當大一部分時間內是不使用的,且希望電池持續工作很多天或更長時間,則需要對基本電路進行些許改動即可提高性能。這些修改相當于為2節和3節電池應用增加了放電模式的功能。
應用電路的改進
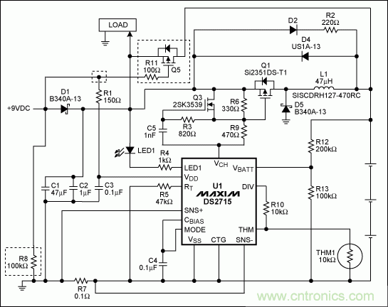
當電池無需長時間且頻繁為負載供電時,在待機時應盡量減少電池的損耗,以延長電池壽命。DS2715的典型應用電路可以加以修改,僅需增加一個晶體管和幾個無源器件,就可顯著改善其性能,從而更加適合連接到不連續工作負載的應用。圖3為改進后的電路。

圖3. 改進后的開關模式應用電路,適用于DS2715連接非連續負載的應用
第一個重要的修改是增加了Q5。Q5應采用RDS(ON)非常低的pFET,以最大程度提高效率。其VGS應根據電路和負載要求進行選擇。理想情況是,選擇Q5時應注意使其VGS在最低有效電池電壓時保持Q5處于導通狀態。當電池電壓下降到低于有效的限制時,VGS額定值將關閉Q5,有助于限制電池的過充電。此特性對于大多數電路并非必須,這是由于發生過充之前負載往往早已掉電,鎳氫電池具有一定的耐過充性能。Q5應滿足所可能遇到的最高電壓,同時也應該能夠處理最大負載電流以及相應的功耗。電路中的R8用于確保充電電源移除時Q5處于導通狀態。R11是Q5切換瞬態時擺率控制電路的一部分,或使用其他器件代替以提供FET必需的ESD (靜電放電)保護。
另一處必要的修改是將R1與D1的陽極斷開,連接至陰極,直接由充電電源為DS2715供電。這樣,當電池為負載供電時,DS2715將掉電,Q5將作為負載開關。當DS2715掉電且負載斷開時,只有小的漏電流和電池本身的自放電會導致電池容量的減少。DS2715掉電時,同時也復位內部狀態機,重新啟動充電周期,而這一過程在典型應用電路(圖1)中由Q2完成。電路經改進后,即使少于4節電池,電池也可正常放電,否則在放電狀態沒有足夠的電能為DS2715供電。
該拓撲結構的另一個好處是可以選擇獨立的充電和放電晶體管,以優化那些對于不同功能最為重要的特性。之前已經提到過負載連接晶體管的重要特點。對于開關模式應用中的Q1,要求采用低VGS的晶體管,以優化包括Q3在內的簡單自舉關斷輔助電路。此外,在低RDS(ON)和低柵極電荷之間進行合理的妥協將實現總功耗足夠低的電路。對于線性模式調節晶體管,功耗通常是最重要的因素。
由于電路中電池直接連接負載,因此建議電源電壓過低時負載自行關閉。如果連接一個電阻負載,負載將會引起電池的過放電。
改進后應用電路的性能
下圖為充電電源移除后改進應用電路的瞬態響應。圖4為C1處安裝22µF鋁電解電容時的曲線。圖5為該電容值變為470µF時的曲線。負載FET開啟時,負載電壓從充電電源電壓切換到電池電壓。此時,負載電流是500mA的吸入電流。充電電源移除之前電壓為9V,為負載和充電器供電。在這兩個圖中,上部曲線對應負載節點電壓,下部曲線對應Q5柵極的電壓。這兩個電壓是以地為參照的。

圖4. C1 = 22µF時,改進后的應用電路在移除充電電源后的瞬態波形

圖5. C1 = 470µF時,改進后的應用電路在移除充電電源后的瞬態波形
C1為22µF時,出現略低于電池電壓的下沖。去耦電容容值增加至470µF可消除電池、負載和電路采用這一特殊配置時的下沖。
直接用電池為負載供電
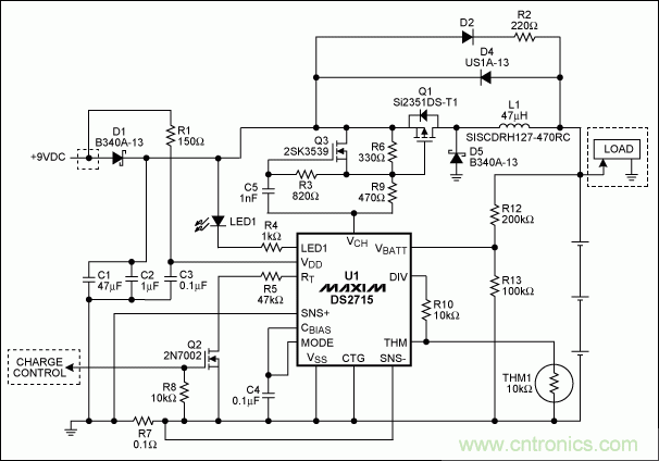
在某些情況下,未必可以采用充電電源電壓和電池組電壓同時位負載供電未必嫩夠滿足要求。負載可直接由電池供電,但必須考慮幾個因素。圖6為直接用電池為負載供電的電路。

圖6. 應用電路原理圖,帶有可選負載連接
負載必須按圖所示方法接地,以保證在電池充電期間得到預期的充電電流(負載電流不會流經R7檢流電阻)。同時,由于負載直接連接到電池,因此沒有必要使用DS2715的放電模式或省去了開通Q1的偏置電路所消耗的其他電流。因此,移除R1/C3濾波器連接,將DS2715的VDD直接與充電電源連接, 因此當充電電源移除時,DS2715將復位。在這一電路中,一旦充電完成,所有負載電流,除了通過D2/R2的電流,必須由電池提供,無論充電電源是否連接。在準備好進行新的充電周期之前,應用電路應完全由電池供電。
在這一電路中,充電電路除檢測電阻外還作為負載電流的流經通路,因此,所有元件必須嫩購應對最壞情況下的充電電流和負載電流。開關模式下,有必要根據額外負載電流及其對開關性能影響來重新調節關閉Q1的自舉電路。如果充電期間有可能移開電池,即使存在箝位元件,也應采取預防措施確保負載能夠承受開關模式下的感性尖峰。在某些情況下,有必要采用額外的旁路電容或特別注意電路布局。如果需要控制何時可以開始充電或當充電電源仍然存在需要由應用控制器停止充電,則電路中可包含Q2和R8,如圖所示。使用Q2來停止充電時,充電周期就回到在線檢測狀態。因此,不應使用Q2來頻繁地停止和重新啟動充電,因為這可能會導致過充,特別是當接近充電周期結束時。
結束語
DS2715為NiMH電池組充電功能的控制提供了一個獨特、低成本的方法,同時還為電池供電應用提供了連接負載的方法。根據應用中電池組數量及負載特性,對基本電路進行稍許改動可以確保良好的充電和負載供電特性,以適合多種應用。
本文來源于Maxim。
推薦閱讀:



